最近,留学圈里各种消息甚嚣尘上。从“澳门高校不再招收内地国际生”,到“港校拒绝脱产生申请”,再到“国际课程脱产学习会失去升学资格”,这些传闻搅得人心惶惶,尤其是那些正纠结要不要让孩子脱产攻读A-Level课程的家庭,更是焦虑万分,不知该何去何从。
“澳门不收国际生!”"香港拒绝脱产生?"“英国UCAS需要毕业证?”脱产,到底还靠谱吗?
今天,咱们就一起深入探究,揭开这些传言背后的真相,给迷茫中的家庭指一条明路 。
名校是否加强审核:属实!
近年来,国际课程考试作弊事件频发(如A-Level泄题、考试作弊、伪造DSE成绩等),严重损害了学术诚信。针对这一现象,不同地区院校,采取不同政策,维护招生的公平与公正。
澳门地区:拒绝内地非高考生
今年年初,澳门大学发布消息称,基于政策调整,从2025/2026学年开始,该校将暂停受理内地非高考学生的本科入学申请。紧
接着,澳门科技大学、澳门城市大学、澳门理工大学、澳门旅游大学也相继宣布,不再接受内地非高考考生的入学申请。这一政策变化意味着,今后内地学生若想通过非高考途径赴澳门留学的通道暂时关闭,留学澳门几乎只能通过高考成绩申请。

这一政策调整并非毫无征兆。此前,澳门科技大学曾查处24名内地学生伪造DSE成绩的情况,这一事件引发了社会对学术诚信问题的广泛关注,也成为政策调整的重要导火索。不过,对于内地选择A-Level脱产学习的学生而言,澳门此次政策调整的影响相对有限,主要原因在于通过该路径申请澳门高校的学生总数较少。
建议有澳门留学计划的家庭及时调整规划:若坚持留学澳门,需转向高考升学赛道;若希望继续走国际课程路线,可将留学目标调整至香港、英国等地区。
中国香港地区政策
近期,“港校封杀脱产生”的传言在留学圈引发热议,事实究竟如何?
从官方信息来看,香港大学官网至今未明确禁止接收脱产A-Level学生,香港城市大学等院校今年仍正常开放申请(且发放offer数量位居前列)。
港校招生更关注学生的学术能力,包括大考成绩、预估分、平时表现及模考分数等核心指标,而非是否选择脱产学习。不过需注意,香港科技大学今年新增要求——申请时必须提交高中毕业证。 为何会出现此类传言?
主要源于25fall申请季中,港校向IB课程学生发放offer的速度较快,而部分非本地A-Level内地生却尚未收到结果。
但实际上,往年IB课程学生的录取通知本就早于A-Level学生。今年香港院校整体发榜延迟,主要因新增能力测试环节打乱了审核节奏,叠加全港高校材料审核周期延长、学术诚信审查升级(针对成绩异常情况)等多重因素,并非针对脱产生源“设限”。事实上,每年都有脱产学习的学生成功斩获香港前三、前五院校的录取。 计划申请香港高校的学生,关键在于夯实学术背景,强化成绩单、竞赛成果、科研项目等证明材料的竞争力,不必因不实传言过度焦虑。
英国UCAS系统:申请大变革
最近UCAS系统更新让不少同学慌了神,尤其是脱产学习的A-Level党。但真相是——英国大学更在意你的学术能力,而不是一纸毕业证! 抓住改革核心逻辑,脱产申请照样稳。
UCAS改革:信息透明化≠限制脱产
教育背景填报升级
1.预留了“受教育地点”的信息填写处(Buzzword关联学校信息),确保信息准确性;
2.提供三种学习形式:Exam only、Full-time、Part-time,为了让学生更容易阐明他们接受教育的形式;
3.添加了新的问题:远程上课or线下课程。

官方态度解读
UCAS明示改革是为了堵住信息漏洞,防止“野鸡机构”浑水摸鱼,而非针对正规脱产学生。只要你的学习路径合规、成绩可查,英国大学根本不会卡毕业证!所以选择UCAS官方认证机构十分重要!
机构获得
”UCAS官方注册中心“认证
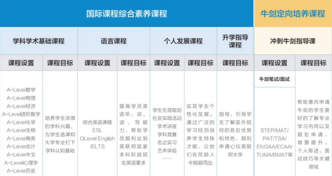
为alevel全日制学生圆梦
机构ALevel脱产全日制课程可以为广大ALevel脱产学生带来更多专属服务和专享权益,为ALEVEL全日制学生可以一站式打通英国本科申请全链路!
机构ALevel全日制课程优势升级:
直接对接招生团队,实时跟踪申请进度,
高效管理学生学习及申请情况,并助力学生全面掌握院校申请提醒、调整建议、审核进度等,避免遗漏申请关键节点。
机构出具的推荐信和预测成绩更具权威性,学生更受院校认可与青睐!
ALevel脱产机构推荐
机构现正火热招生中,机构A-level脱产课程提供了更大的选课灵活性,我们会有专业的老师根据学生的学术能力、兴趣和目标来定制学习方案,允许学生根据自己的学习需求来安排学习进度。加入我们的课程,为即将到来的ALevel挑战做好准备吧!
机构A-Level脱产课程一站式服务:
✅选课指导:
专业升学指导老师,提前选定心仪大学和专业目标,提前避开学校给出的non-preferred’ subject(非优势科目)名单,制定合理的A-Level学科搭配。
✅备考指导:
资深A-Level授课老师总结各科考试规律,分享备考经验,全面系统的复习历年考试的知识点,强化考试重难点。帮助同学们轻松掌握必要的考试规律,和必备的考试技巧。
✅升学指导:
通过升学指导老师与学生的一对一面谈,家校三方会谈,为学生和家庭提供有针对性的规划和指导。
家长好评如潮~
我们的全日制课程分为【1年/1.5年/2年制计划】,针对每一位学员量身定做课程规划,并保证预估分。
💥1年制:适合高二脱产的学生

💥1.5年制:适合高一脱产的学生,寒假入学

💥2年制:适合已经读完IG或者高一脱产的学生,暑假入学

机构Alevel脱产赠送服务:
✅A-level 报考服务;
✅升学规划/指导服务(内容包括:学校及专业选择,标准化考试时间安排,个人学术/研究,实习/工作及社会活动背景提升方案,推荐人选择及策划方案,申请时间规划等);
✅UCAS 申请指导服务
学制:1年,每年9月、10月入学

学制:1.5年制,6月中旬入学

学制:2年制、9月入学

04机构ALevel脱产课程优势:
我们拥有非常优秀的师资团队,全日制课程保证主课导师皆为海归背景及参与教研开发的权威学者,5年+教龄深度理解国际课程体系与教学方法。
机构Alevel脱产全日制课程涵盖Alevel学科辅导、学科竞赛辅导、雅思语言辅导以及文书申请规划等辅导,实现留学一站式申请。

机构2024年A-level全日制申请情况


