A-Level课程的认可度高,并成为报考世界顶尖大学的标准,被世界上160个国家和地区 8000所大学认可。
A-Level考试制度及评分机制
考试时间
考试时间:每年5-6月和10-11月
成绩公布:8月和次年2月
考试性质:全球统一组织
A-Level的考试将由所属的考试局,分别于每年5-6月和10-11月全球统一组织,成绩分别在8月和次年2月公布。
A-Level成绩评定
A-Level成绩以A、B、C、D、E、U六个等级评定,A*为最优,E为通过,U为不及格。A-level成绩是AS+A2两部分的成绩总和,每部分各占50%,卷面分为100分。
90-100为A*
80-90为A
70-80为B
60-70为C
50-60为D
40-50为E
40以下为U(不及格)
如果学生对某门课的成绩不满意,可以选择重考,最终成绩以最好的一次为准。
A-level考试局及难度
A-Level考试局的概念类似于中国的教育部,负责课程的教学大纲、课程设置及其考试安排。A-Level考试局共有7个,分别是CAIE、Edexcel、AQA、OCR、ICAAE、WJEC、CEA、SQA考试局。其中允许中国国内学生报考的有CAIE、Edexcel以及AQA考试局。
CAIE剑桥考试局
(1)CIE考试局隶属于剑桥大学,全称:剑桥国际考试 Cambridge International Examinations。
(2)考试面向全球所有14-16岁的国际生。
(3)由于CIE考试局针对的是国际生,以国家为单位进行考试,因而就数学、物理、化学、生物等理科科目而言,难度偏大。
Edexcel爱德思考试局
(1)爱德思(Edexcel)是英国本土的考试局,也是英国唯一具备颁发学术类考试证书和职业教育资格证书资格的机构,同时又是英国最大的颁证机构。
(2)该考试局只向英国本土A-Level学校或与英国本土学校有关联的学校授权,所用试卷全球统一。
(3)中国学生数理化的基础相对海外的学生较为扎实,像数学、进阶数学、物理、化学等学科,更容易得高分。
牛津AOA考试局
(1)AQA考试局和牛津大学出版社联合组建。
(2)专为英国以外的学生提供国际版IGCSE和A-level课程。2017年9月牛津AQA正式入驻中国。
(3)以英国本土考试为基准,侧重于更高层次的批判性思维能力,想拿高分并不容易。

哪些国家承认A-Level成绩
承认A-Level的大学(部分)举例
英国:所有英国大学均接受,包括:牛津大学、剑桥大学、帝国理工学院、伦敦政治经济学院等。
美国:超过900所大学接受,包括:常春藤联盟:哈佛大学、耶鲁大学、普林斯顿大学、麻省理工学院、斯坦福大学、芝加哥大学、纽约大学等。
加拿大:多伦多大学、不列颠哥伦比亚大学、麦吉尔大学、皇后大学等。
澳大利亚:所有澳洲大学均接受,包括:悉尼大学、墨尔本大学、澳大利亚国立大学、新南威尔士大学等。
新加坡:新加坡国立大学、南洋理工大学等。
中国香港:所有香港的大学均接受,包括:香港大学、香港中文大学、香港科技大学等。
其他欧洲国家:德国、荷兰、爱尔兰等国家的众多大学也接受A-Level成绩。
A-Level成绩如何申请大学
首先带大家理解一个概念:全预估、半预估以及全成绩。
全预估,即没有参加官考考试,老师根据平时学习预估出的分数;
半预估,即AS的官考成绩和A-level的预估成绩;
全成绩,即全部的官考成绩。
在留学申请中,有些学校接受全预估或者半预估成绩;而有些学校只接受全成绩,即全部的官考成绩,以英国、澳大利亚为例,简单介绍。
英国:大部分接受半预估成绩
英国院校大部分接受半预估成绩,申请英国学校可以在入学前补交全部符合要求的A-level成绩和雅思成绩。
澳大利亚:大部分只接受全成绩
澳大利亚大部分院校,需要有完整的A-level成绩才能提交申请。
A-Level课程能申请多个国家的名牌大学

A-Level全球不同大学录取标准
全球不同大学,不同专业的入学标准对于 A-Level 的成绩要求存在差异。概括地说,学生至少学习三门课程,通常至少需要取得C及以上成绩才有一定机会进入一些普通大学。
而对于较好的大学,则要求学生3门课的成绩应达到B以上;而对于世界一流大学如牛津、剑桥等名校,则要求学生3门课的成绩达到AAA及以上的成绩。
各大学对英语成绩的要求也各不相同,剑桥、牛津等大学要求雅思在7.5及以上,较好的大学要求雅思 6.5 及以上,一般的大学要求雅思在 6.0及以上。


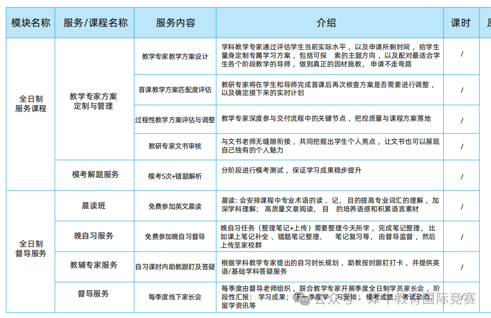
机构A-Level学科培训
分为1年制脱产、1.5年制脱产、2年制脱产课程。根据学生基础制定课程,做到1学员1课表,备考更叫高效,出分更加稳定。

国际竞赛培训课程
想要提升申请的竞争力,背提竞赛成绩少不了,机构根据孩子申请专业和国家匹配适合的国际竞赛,并匹配培训课程。
语言培训
根据学生的初始雅思水平(通过入学测试评估),为每个学生量身定制学习计划。全真模拟雅思考试,模拟考试环境、考试流程和考试时间。考试结束后,会对学生的试卷进行详细批改和分析,帮助学生了解自己的考试水平和存在的问题,以便及时调整学习策略。

留学申请规划
专业留学老师提供针对性的申请规划,包含院校选择、夏校申请、EPQ项目申请、文书指导等。
