自2025夏季大考起,CIE和爱德思考试局ALevel数学均采用独立试卷,单独命题模式下,不少同学都在关心:ALevel数学考试内容有哪些?
本文全面盘点考试内容,奉上实用ALevel数学备考妙招,帮你高效梳理重点,从容冲刺高分~

理工科申请的黄金学科

ALevel数学是国际高中课程的热门学科,更是理工科、经济金融等专业申请的必备基础,不仅能为大学相关专业学习筑牢知识根基,更能培养逻辑思维、分析与解决问题的核心能力,是提升学术竞争力的关键学科。
这门学科虽有一定A*率,但想要拿下高分,仍需攻克抽象概念理解、运算技巧掌握、实际建模应用等多个学习难点。
ALevel数学学习难点
ALevel数学的学习难点集中在三方面,课程包含导数、积分、复数、向量等大量抽象复杂的概念,对抽象思维能力要求严苛,不少同学易因理解不透彻在解题中失分;
同时需要熟练掌握三角函数恒等变换、数列通项与求和公式等解题技巧,考试中对技巧的灵活运用要求高,部分学生常因思路不清、运算不熟练出现计算失误;
而统计学和力学板块还侧重考查实际建模能力,需要将实际问题转化为数学模型分析解答,对综合应用能力要求较高,这也是很多同学的失分重灾区。
ALevel数学考试内容有哪些?

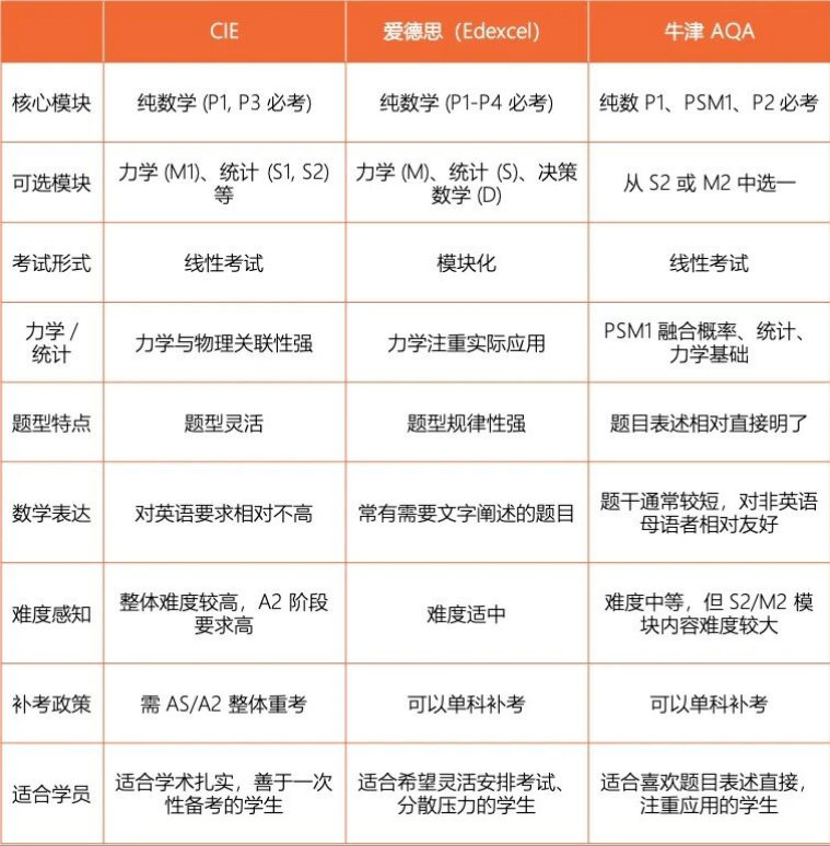
ALevel数学分AS和A2两个学习阶段,考试内容围绕纯数、力学、统计三大核心板块展开,不同板块有明确的试卷划分和考查重点,考试安排也有清晰要求:
核心考查板块
纯数为核心内容,分三个试卷考查,涵盖代数、坐标几何、微积分、复数等,从基础到进阶层层递进;
力学聚焦运动学、牛顿定律、力的平衡与合成等,侧重知识的实际应用;
统计围绕数据处理、概率分布、假设检验等展开,注重数据分析能力。
考试试卷要求
AS阶段考生需考2个试卷,A2阶段考生需考4个试卷,其中纯数1和纯数3为必考内容,其余试卷可选择力学+统计、双统计两种组合方式,各试卷均有固定的考试时长和分值占比。

ALevel数学近年A*率趋势分析
2019-2025年ALevel数学A率波动显著,2019年A率为15.2%,疫情期间因考试形式调整改为教师评估,2020年A率升至27.8%,2021年维持在23.4%。
随着疫情影响消退,成绩评估回归官方调控,2022-2025年A率逐年下降,2025年6月已降至14.8%,基本回归疫情前正常水平,想要拿下A*的难度有所提升,备考需更具针对性和高效性。
ALevel数学夏季大考高效备考妙招
打牢基础,确定复习方向
ALevel数学为全英文教材,专业术语是解题关键,可按章节整理词汇,结合课堂笔记理解含义,利用碎片时间背诵,刷题时补充生词形成专属词汇本。
同时要吃透考试大纲,通读梳理核心公式定理与教材例题,按主题提炼知识点关键词,对照考纲针对性巩固薄弱内容,让复习更具指向性。
搭建知识体系,强化真题训练
考前需预留时间整合各板块知识点,借助思维导图梳理考点间的逻辑关联,明确知识脉络并反复强化,形成系统的框架记忆,避免解题时出现知识点混淆的问题。
在此基础上集中刷历年真题,熟悉考试题型与命题套路,在练习中提升解题速度和熟练度,梳理解题思路的同时及时突破难点、弥补知识盲区。
做好错题复盘,规避重复失分
错题本是提升备考效率的重要工具,核心在于反复复盘总结。
建议按知识点或错误类型分类整理错题,定期回顾巩固,及时删除已熟练掌握的错题,同步补充刷题中新出现的错题,通过针对性的错题复盘总结解题方法、规避同类错误,从根本上提升解题能力,避免考试中重复踩坑失分。

