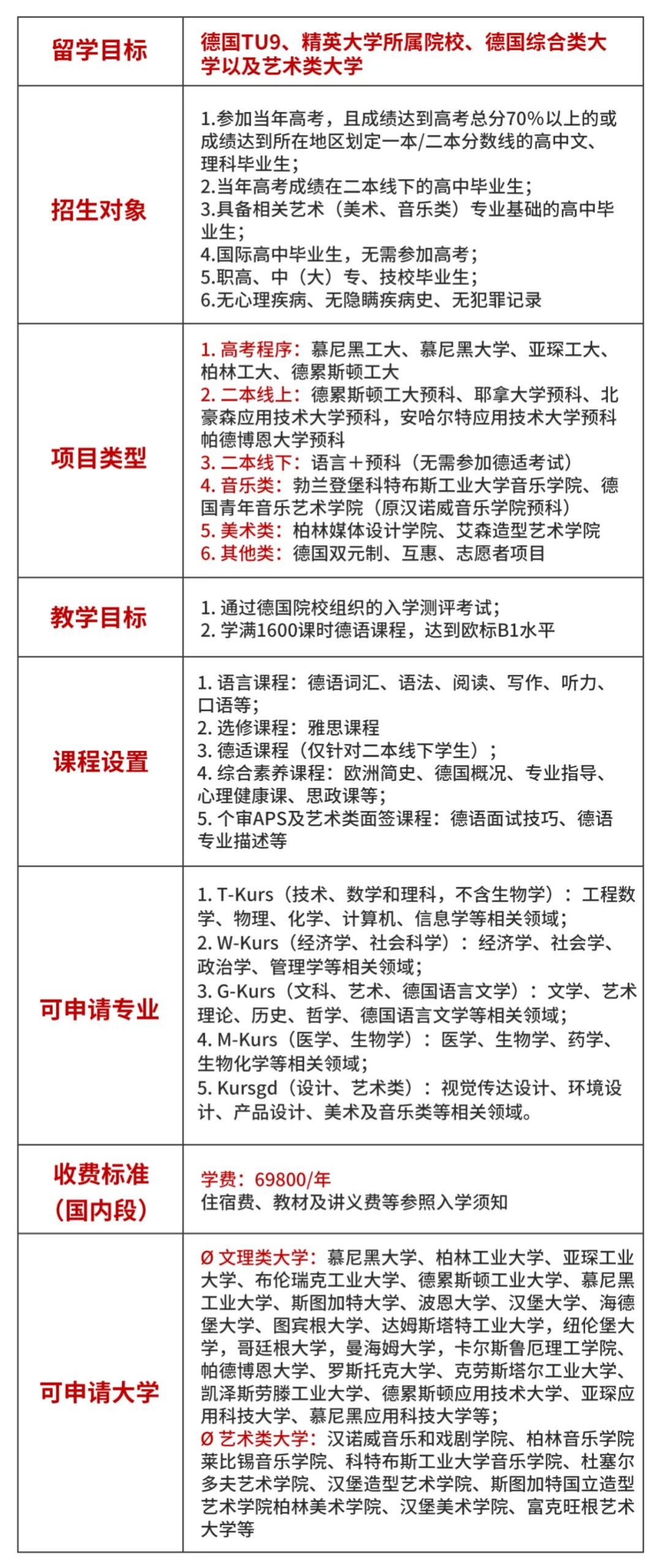
北京二外海外教育培训中心2025年德国留学语言课程招生简章
项目背景

在国际教育交流愈发频繁的当下,德国以其卓越的高等教育质量、丰富多元的专业选择,强大的科研实力以及公立大学免学费的政策,吸引着众多中国学生渴望前往留学深造。
然而,中德两国在基础教育阶段存在诸多差异,这使得中国高中毕业生并不具备直接入读德国大学本科的资格。为此,部分德国高校特意向“德国高校校长联席会议(HRK)”提出在中国自主招收优秀高中毕业生的提案,且该提案顺利获得通过。
由此,国内高中毕业生得以凭借德国大学预科这一途径开启赴德留学之旅。而到了2020年,“高考程序”新政的出台,更是为中国高中毕业生开辟出了更为便捷的留德通道。
在此形势下,为了满足学生多元化的留学需求,着力培养“多语种复语、跨专业复合”的国际化复合型人才,北京二外海外教育培训中心开设了德国留学语言课程。该课程针对不同层次的学生,构建了全方位的留学通道,助力越来越多的中国学生实现海外求学的梦想。
项目特色及优势
1.强大师资力量
经验丰富、教学水平高超的教师队伍多有海外留学、归国任教的经历,以学生为中心,能提供高质量教学。
2.多元校园氛围
校区多国学生汇聚,营造多语种文化环境。学生能参与丰富文化活动,共享优质教学与生活资源,拓宽国际视野,感受多元文化魅力。
3.合理班型设置
针对不同层次、类型和培养方向的学生,设置适配班型。采用小班互动授课模式,因材施教,开展双语教学,并配备辅导老师,全方位保障学习效果。
4.多样留学选择
项目特色鲜明,不局限于高中毕业生,各类毕业生都有机会走出国门,突破传统求学方式,实现人生飞跃。
5.个性留学指导
针对不同培养方向的学生开展全程规划及留学指导,涵盖专业选择、资料准备、学校申请、录取跟踪、签证办理、境外对接等环节,确保留学之路顺畅。
留德优势
经济实惠:德国公立大学免学费,生活费用较低,学生还可合法打工,完善的社会福利可减轻经济负担。
管理便利:德国校方负责学生在校学习生活管理,便于及时了解学生情况。
教育优质:德国名校众多,教育严谨,专业优势突出,文凭含金量高,学历受全球认可。
学制较短:本硕学制短,还可提前毕业,节省时间成本。
就业广阔:在“一带一路”背景下,学生的双语和专业优势明显,就业前景广阔。
出行自由:持申根签证可自由出入欧盟申根协议国家。
移民友好:毕业后有 18 个月找工作签证,德国大学毕业后工作满 2 年可获得永居。
安全保障:社会治安良好,相比其他欧美国家,学生人身安全更有保障。
境外服务:提供全方位、标准化的境外服务,涵盖衣、食、住、行、学等方面,助力学生适应留学生活。

报名及升学流程

校园风光





