悉尼科技大学学士学位项目上海大学悉尼工商学院IUP项目2026年招生简章
01招生项目悉尼科技大学学士学位项目
招生计划数:250 名
培养模式:4+0
项目简介:
悉尼科技大学学士学位(本科)项目引进悉尼科技大学学士学位课程、教学计划及教学模式,结合上海大学学科优势,为学生提供国际一流商科课程,使学生有机会获得世界排名前100位的国外大学学士学位(本科)。项目毕业生所获得的学士学位证书可在教育部留学服务中心进行学历学位认证。

• 四年毕业后获得悉尼科技大学学士( 本科) 学位,毕业生可选择国外大学经济、管理、金融、会计等十几个研究生专业继续深造;
• 两年后亦可选择前往国外完成学士学位,有国外大学经济、管理、金融、会计、市场营销、人力资源、电子商务等十多个本科专业可供选择。
专业1:金融学
招生计划:80名
• 直接进入金融学专业学习,也可在前两年规定时间内申请转出,第三年专业分流
• 适合高中数学成绩较好,有较强数理计算能力和逻辑推理能力的学生
专业2:国际经济与贸易 / 工商管理(经管类方向)
招生计划:170名
• 前两年不分专业,第三年专业分流,根据当年各专业名额数和学生在校成绩,双向选择。
• 可选专业:国际经济与贸易、工商管理
项目特色:
• 共享211重点高校教育资源
• 不出国门尽享全球前6%一流商学院课程教学
• 培养模式多样,学分对接大学遍布美、加、英、澳等20多所世界前200位大学
• 严格过程管理,融合中西教育
• 衔接名校深造,多元化毕业选择,弯道超车,成就优秀商业英才
项目学费:6.9万元/学年(学制4年)

👆 悉尼科技大学学士学位证书和学历学位认证证书
上海大学悉尼工商学院IUP项目
招生计划数:60 名
培养模式:1+3或2+2.5
项目简介:
上海大学悉尼工商学院IUP项目是汇集学院中外合作办学经验及优质教学资源全力打造的国际商科、理科、人文大类学科基础课程,该项目为全日制授课,完成项目学习者可前往合作海外大学自主选择专业攻读学士学位。
开设专业:
国内不分专业,国外阶段可选择商科( 金融、会计、工商管理、国际贸易等)、传媒、艺术设计、工程类、计算机科学、教育学等各类专业。
项目特色:
• 高密度、全科系、全日制教学
• 32年合作办学管理经验和项目设计
• 就读模式灵活,本科专业选择多样化
项目学费:第一学年7.8万元,第二学年5.2万元

👆 项目学生留学专业方向
02学院简介
悉尼工商学院
• 国内现存的最早成立的本科层次中外合作学院
• 国内最早通过国家教育评估机构质量认证的中外合作学院
• 国内最早通过AACSB 国际精英商学院认证的本科层次中外合作商学院
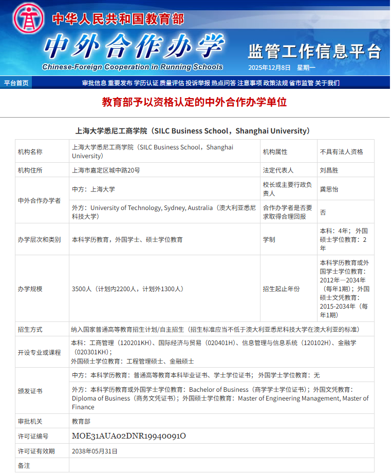
上海大学悉尼工商学院成立于1994 年,是国内成立最早的中外合作商学院,办学许可证编号MOE31AUA02DNR19940091O,合作方为澳大利亚悉尼科技大学(UTS),以成为全球知名、国内领先的商学院为愿景,致力于培养具有全球视野、创新能力和社会责任感的经济管理精英,32年来与外方合作构建了跨学科的本-硕-博人才培养体系。
学院于 2020年成为第一家获得AACSB认证的地方211院校,2025年获得AACSB再认证。在2024年Eduniversal“全球最佳商学院” 排名中,学院获评 “三机构商学院”,2025年晋升为 “四机构商学院”,跻身中国大陆商学院排名前十。

目前学院中方专任教师115人,外籍教师24人,其中国家级人才2人,省部级人才20余人。学院致力于营造人文气息浓郁的国际化育人环境,学生毕业后在涉外领域和跨国企业就业或赴海外一流大学深造,均具有明显优势。
目前学院已经毕业各类学生23000余名,毕业去向落实率接近100%,毕业生进入飞利浦、麦肯锡、阿里等世界五百强企业的比例保持在20%左右;出国赴斯坦福大学、哥伦比亚大学等世界知名学府深造的比例保持在35%左右;部分毕业生进入外交部、国家安全部、国家税务总局等国家部委工作。
上海大学/SHU
• 上海市属综合性研究型大学
• 教育部与上海市人民政府共建高校
• 国家“211工程”重点建设高校
• 上海市高水平地方大学建设高校
• 国家“双一流”建设高校

悉尼科技大学/UTS
•具有国际视野的、提供以实践教育为导向的创新型大学
• 2026 QS世界大学排名中获评为世界五星级高校,位列全球第96名,澳大利亚高校第9位,在世界年轻大学排名中位居澳大利亚高校第1名
• 其商学院已通过AACSB认证、EQUIS认证
学院办学优势
• 合作办学行业标杆之一,32年办学成果和丰厚经验
• 211重点大学直属商学院,获得AACSB认证
• 上海市示范性表扬的中外合作办学机构
• 严进严出,中外双方教学质量监控和学生管理体系,就读AACSB认证课程
• 立足上海,放眼全球,多元文化荟萃的国际化校园环境,校友遍布全球各地

03报考条件
悉尼科技大学学士学位项目
上海大学悉尼工商学院IUP项目
报名条件:
• 参加2026年高考的国内全日制普通高中应届高三在读生(不含同等学力);
• 高考成绩公布后报考的考生高考总分须达到当地本科控制线(不含独立本科线),报考金融学专业数学单科还应不低于105分(含),满分150分。
* 不参加2026年高考的考生或只持有国外高中毕业证书、同等学力者,只可报考上海大学悉尼工商学院IUP项目。

考试及录取
• 参加学院组织的测试,测试科目:1 英语(含口试);2 高中语文、高中数学;
• 学院将根据测试成绩划定面试资格分数线,面试成绩计入总分。面试后公布录取分数线,达到录取分数线的考生直接发放拟录取通知书;
• 学院将根据招生录取整体情况,设定相关学术条件,接受符合要求的考生自荐,有条件拟录取自荐的优秀学生。
报名方式及费用
报名网址:https://silcadmission.shu.edu.cn
报名时间:详见后续官网或微信公众号(“上大悉尼工商学院招生办”)通知
报名费:1200元
报考流程:

注意事项:
1、每位考生每年只能参加一次入学考试。
2、 悉尼科技大学学士学位(本科)项目新生应在报到时持有2026年颁发的各省、自治区、直辖市教育厅(教委)印制的全日制普通高中毕业证书(不含同等学力)并通过学信网中等教育学历认证。
3、上海大学悉尼工商学院IUP项目新生应在报到时持有各省、自治区、直辖市教育厅(教委)印制的全日制普通高中毕业证书或海外高中毕业证书。
04奖学金设置
新生入学奖学金
为鼓励和吸引更多优秀学生报考学院悉尼科技大学学士学位(本科)项目和上海大学悉尼工商学院IUP项目,学院设有新生入学奖学金,金额6000元。凡学院悉尼科技大学学士学位(本科)项目和上海大学悉尼工商学院IUP项目注册学生,符合以下任一条件者,均可于入学报到后申请:
1. 高考成绩达当地第一批本科控制线上者(合并本科批次省份按特殊类型招生控制线执行);
2. 雅思成绩达7.5分(且写作单项6.5分)者,雅思成绩考试日期在2026年1月至2026年8月间,限中国大陆地区获得的有效期内A类雅思成绩。
其他奖学金
学院为悉尼科技大学学士学位(本科)项目和上海大学悉尼工商学院IUP项目学生提供各类奖学金,包括新生入学奖学金、优秀学生奖学金、学业单项奖学金、雅思特别奖学金、社会实践奖学金等。
有意前往悉尼科技大学继续深造的同学,更有机会获得10000—20000 澳元留学奖学金。
2026年悉尼科技大学学士学位项目和上海大学悉尼工商学院IUP项目招生录取办法
1、悉尼科技大学学士学位项目和上海大学悉尼工商学院IUP项目招生录取由测试和面试两部分组成;
2、测试内容由英语(笔试和口试)、高中语文和数学组成;
3、测试满分100分,其中英语笔试55分,英语口试5分,高中语文和数学40分;
4、英语笔试部分包括听力、语法、阅读、写作四大模块,参照国内外通用英语(如:雅思、托福考试等)的考试形式,测评考生英语语言应用能力。题型主要包括选择题、填空题、配对题等,总分55分;
5、英语口试测评考生的英语口语能力,总分5分;
6、高中语文和数学笔试主要测评考生在高中阶段语文和数学学科综合运用能力,总分共40分,其中语文部分10分,数学部分30分;
7、学院将根据测试成绩划定面试资格分数线,依据考生测试分数优先,遵从志愿的原则确定各项目(专业)的入围面试名单,并组织面试。
面试成绩20分,计入总分。面试后公布各项目(专业)的录取分数线,各项目(专业)相互独立,不能调剂,达到录取分数线的考生直接发放拟录取通知书;
8、面试通过自我介绍与综合问答评估考生适应能力、沟通表达能力、综合素养和综合能力;
9、学院还将根据招生录取整体情况,设定相关学术条件,接受符合要求的考生自荐,有条件拟录取自荐的优秀学生;
10、学院拟按招生计划数120%发放拟录取通知书;
11、报考悉尼科技大学学士学位的考生录取标准不低于悉尼科技大学在澳大利亚的录取标准。
学校邮箱:marketing_silc@department.shu.edu.cn
(工作日9:00—11:00,13:00—16:00)
微信公众号:上大悉尼工商学院招生办
学校地址:上海市嘉定区城中路20号

