东洋大学介绍
东洋大学的前身是1887年由井上圆了博士创立的“私立哲学馆。东洋大学也是日本超级国际化大学计划等项目成员,UMAP组织成员。东洋大学总部设在东京都文京区。除了文京区有两个校园外,还在东京都北区、垮玉县朝霞市、川越市和群马县板仓町均设有分校。据每日新闻社报道,东洋大学是日本高中生最向往的大学之一。
东洋大学注重国际交流,与牛津大学、伦敦大学学院、波士顿大学、复旦大学、华东师范大学、人民大学等世界名校有广泛的合作。2014年入选日本文部科学省所选出的37所“超级国际化大学计划”大学之一,与海外的大学携手合作。
- 东洋大学是2014年度入选日本文部科学省
- 引领着日本的大学走向国际化
- 现在东洋大学正展开各种国际化努力,作为一所向世界开放的大学
- 本校云集着来自日本国内外的各类学生
关西国际大学介绍
关西国际大学的前身为山手学习院,由一位有远见卓识的教育家创立于1924年,后经过一系列的变革与发展,最终于1998年设立关西国际大学。自创立以来,关西国际大学一直以培养国际人才为使命,致力于提供全球化教育。关西国际大学在教学和教研方面具有多个特色学科,例如,经济学,国际关系学和语言学等传统学科在关西国际大学具有很高的学术水平和声誉。
此外,关西国际大学还开设了一些独特的国际学科,如国际商务管理和国际文化交流等,为学生提供了更多的学科选择。关西国际大学以“全球”“安全”和“管理”三个角度来发展教育。从这三个角度来培养可以面向未来的全方位发展人才。
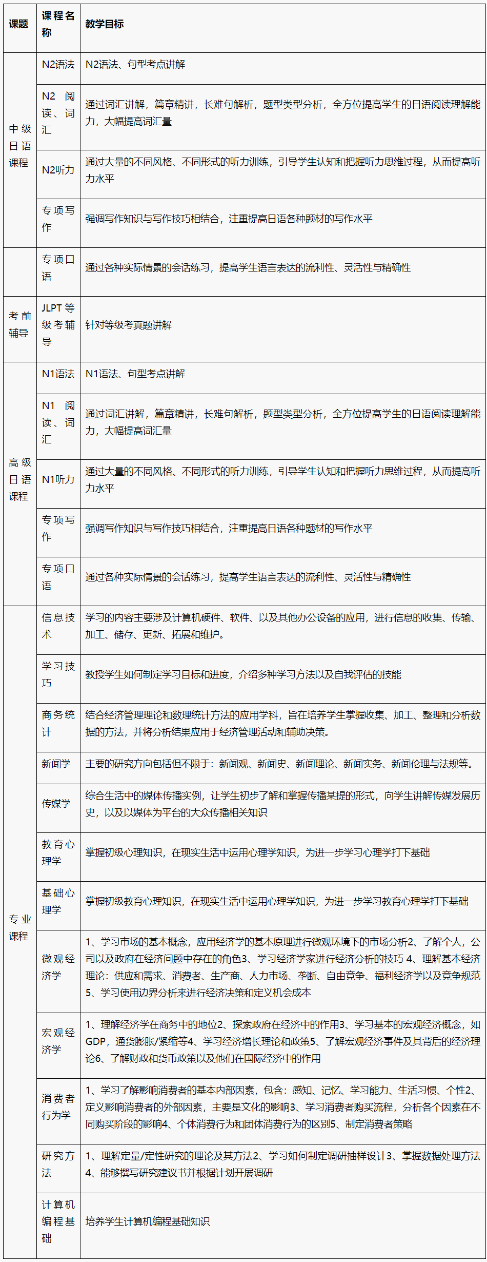
国际本科学分豁免课程(北外1/1.5年+日本3年)
课程介绍
课程专门为国内高中毕业的学生而设,学制为1/1.5年,以达到日本大学的大二入学标准为目标,更好的弥补了中外教育体制的差异。课程包含日语课程和大学专业基础课程,学生完成课程并顺利通过大学一年级的考试后,可以继续升读日本大学二年级的本科学位课程。本课程旨在引导学生形成自主学习的观念,转变传统的学习方法,确立新的学习思维模式。激发学生学习的动力,培养独立思考能力和创新精神,提高语言和专业的综合能力。
学分豁免课程旨在引导学生用新的思维方式来学习国外大学一年级的通识课程,让学生全面了解国外大学课程特点,为国外学习奠定基础。学分豁免课程被日本大学认可,为欲赴国外学习的高中学生提供优质的教育。同时,学分豁免课程可以大幅降低留学成本,节约家庭支出,在国内有更长的缓冲期,为适应国外大学生活奠定坚实的基础。
课程设置

课程优势
引进日本优质教育资源
强强联合,独立编班,高质量培养。达到条件的学生赴东洋大学继续学习,最终获得日本的大学的本科毕业证书和学士学位证书。
中外双方共同制定培养方案
每位学生可以享受“双—流”A类高校和日本名校的优质教育资源。
设计专门日语能力提升课程
实现学生专业素质和日语能力的全面提升,培养具有国际化视野和知识结构的高层次复合型人才。
教育部留学服务中心认证学历
2021年12月东洋大学分别和(教育部)留学服务中心及北京外国语大学签署了合作协议,保障项目学生回国学历认证
就业促进计划项目前景良好
文部科学省就业促进计划里关东地区的首所学校,学生从大三开始进行日本企业实习计划,让毕业生快速适应日本就业。
招生计划
招生计划:计划在全国招生60名
录取原则
1、录取需要经过笔试及面试
2、由北京外国语大学招生办公室按照“分数优先”的原则根据考生成绩排队择优录取
3、如出现合格人数超出计划人数,可视各省生源情况酌情调整计划
东洋大学1.5+3国际本科项目
-录取条件

关西国际大学1/1.5+3国际本科项目
-录取条件


