培养走向世界一流大学的有故事的孩子
北京外国语大学国际课程中心(简称:“北外ICC”)是由北京外国语大学教育培训中心负责实施教学的国际项目,依托于北京外国语大学雄厚的师资力量和丰富的教学资源,以及与海外学校、大学和教育机构的合作,旨在打造国际和本土教育相融合的特色国际教育课程,助力学生走向全球优质教育,作为剑桥大学国际考评部首个国内高校合作伙伴,引进了全日制IGCSE和A Level课程体系。
10年级课程设置
Grade 10 Curriculum

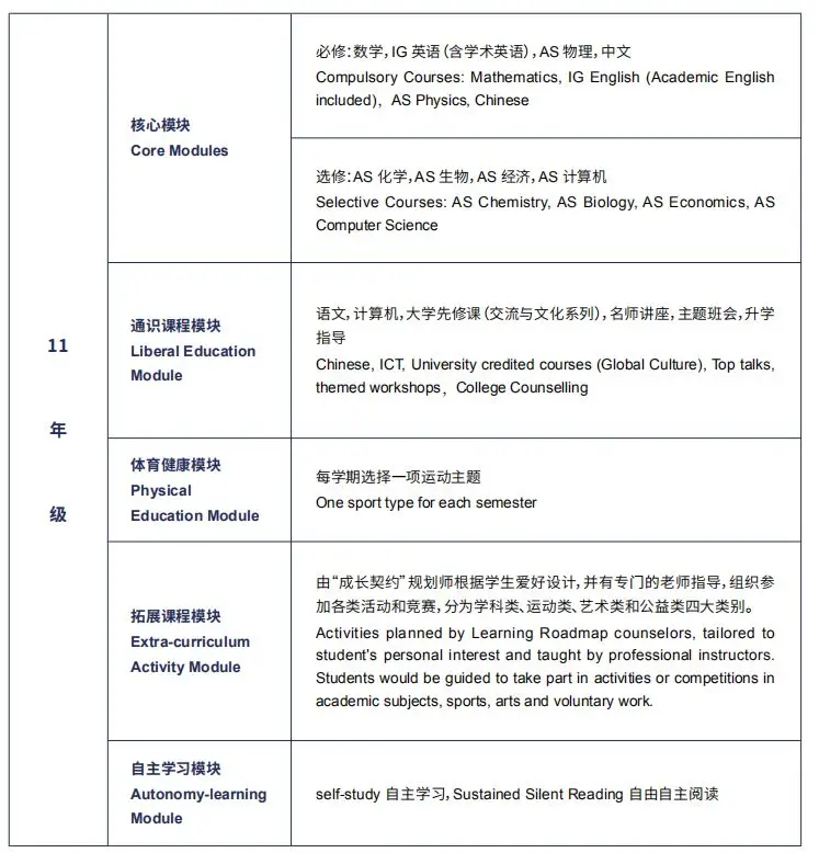
11年级课程设置
Grade 11 Curriculum

12年级课程设置
Grade 12 Curriculum

注:以上为暂定课程,届时将根据学生能力、意愿、选课人数等情况酌情考虑开设相关课程。

成长契约服务包括


教学实施与成效
教学实践


PBL in
BFSU ICC


北外ICC在教学过程中注重开展项目式学习(Project Based Learning,简称PBL)。PBL是一种充满创新性与影响力的教育方法,它结合了杜威的“做中学”、项目管理方法、团队合作学习等思想,是一种类似于探究性学习和体验式学习的新型教学模式。项目式学习强调以学生为中心,采用小组合作的方式,对真实情境中的复杂问题进行探究,精心设计项目,规划实施项目任务,帮助学生掌握所需的知识和技能,培养学生的科学探究精神和解决问题的能力。
教学成果

2025年6月考季北外ICC达A及A*率同期对比图
北外ICC学科教学成绩优异,多个学科A及A*获得率均超越全球平均水平20%~30%以上。此外,北外CC学子更凭借在数学、中文学科中的优异成绩三次获得剑桥卓越学子大奖中的“世界顶尖奖”及“中国顶尖奖”。

竞赛优势
帮助学生寻找升学兴趣点
针对G10年级学生,侧重帮助学生寻找个人兴趣点,并根据学生兴趣提供针对性的资料及相应的培训与活动,此外还利用ECA/CCA/晚自习的时间给学生提供多学科竞赛辅导,例如对参赛资料的优化与整合,商赛给予建议与材料修改等。
提供针对性竞赛规划
针对G11年级学生,我们为有不同升学需求的学生匹配相应的竞赛,并提供分层指导与专项支持,确保不同程度的学生都能达到夯实基础与课程拓展双向提升。
足不出校搞定主流竞赛及标化语言考试
北外ICC是三十余种国际主流竞赛考点,也是雅思、托福、朗思、多邻国等标化语言考试的考点,学生足不出校就可以参加,参赛/考试更从容。
02
有故事的老师
TEACHING TEAM
学术管理团队
吴新华
北京外国语大学国际课程中心
总校长、如皋校区校长
美国夏威夷大学语言学博士,加州州立大学弗雷斯诺分校语言学硕士;曾任美国加州西山大学副校长、美国纽约州伊克塞尔希尔学院文学院副院长、美国加州查普曼大学勒姆尔分校主管、美国加利福尼亚蒙特利国防语言学校助理教授,学位项目主管。
马天骁
北京外国语大学国际课程中心
北京校区校长
北京外国语大学国际教育集团国际教育事业部总经理,青年领导力导师,青少年国际理解教育专家,英国华威大学硕士,多年来从事青少年国际教育工作。
杜明磊
北京外国语大学国际课程中心
学术校长
AP、A Level数学、计算机学科带头人,剑桥国际A Level数学教师培训官;A Level大考数学学科阅卷官,A Level课程协调员、IBDP课程协调员,熟知主流国际课程学科特点及教学技巧,对学生的学科英语能力培养及数学思维培养有丰富的实践经验。
詹巧巧
北京外国语大学国际课程中心
校长助理
近20年国际数学教学与管理经验,精通IGCSE, A Level Mathematics, Further Mathematics等国际课程体系、熟悉国际学科竞赛,剑桥国际A Level数学大考阅卷官。
教师团队

北京外国语大学国际课程中心招纳了来自英国、美国等国家或地区的优秀教师三十余名,其中80%的教师拥有海外留学背景;13名剑桥A Level大考阅卷官;3名剑桥A Level师资培训官。
北外ICC拥有强大的全职升学规划团队,其中80%的规划师拥有海外硕士学历,负责升学工作的规划师或具有多年海外留学工作经历,或有十年以上升学行业一线工作经验。

北外专家团队
沈忆文
北京外国语大学
专用英语学院副教授
北京外国语大学国际教育集团教学顾问;美国普度大学高级访问学者,参与美国管理沟通学会主席帕翠斯·巴泽内尔教授主持的“全球青年文化意识与职业选择”项目,担任亚洲区负责人;北外国际教育集团“少年研究员”项目学术负责人,基础教育国际化特色办学系列丛书《少年研究员:探究中国非遗(1)—雕漆与评书篇》《少年研究员:探究中国非遗(2)—传拓与内鼻烟壶篇》主编。
李期铿
北京外国语大学
英语学院教授
博士,北京外国语大学英语学院教授,美国富布赖特驻校学者、吉尔福德学院客座教授(2006-2007),美国夏威夷大学、德国哥廷根大学和匈牙利罗兰大学访问学者(2010-2019)。
康晓
北京外国语大学
国际关系学院副教授
中国人民大学国际关系专业法学博士,硕士生导师,北京外国语大学优秀学士和硕士学位论文指导教师,主要研究方向为全球治理与中国外交。发表学术论文和时评三十余篇,多篇被中国人民大学复印报刊资料、求是理论网、新华网、人民网、中国社会科学网转载。出版专著两部,其中一部获北京外国语大学2015年第一届“孙先东学术创新奖教金”三等奖,参著多部。主持和参与国家和省部级课题多项,其中北京市社科基金一般项目结项等级为优秀。
仵胜奇
北京外国语大学
专用英语学院副教授
研究方向:美国政治、美国外交;中文专著2部:《布什政府中东公共外交》(2010)、《美国卸任总统的政治和社会角色研究》(2016);中译英译著1部;先后在《同济大学学报(社科版)》《美国研究》《国际论坛》等学术期刊发表论文若干。
尹春玲
北京外国语大学
国际关系学院副教授
从事教学工作几十年,教授过本科生、留学生、双学位生。具有丰富教学经验,开设过《外交外事礼仪》《国际政治学概论》《西方国际关系理论》《汉语阅读写作》等课程。
吴海燕
北京外国语大学英语学院
中国儿童语言研究中心研究员
北京交通大学外国语言学及应用语言学硕士。国际戏剧教育大会IDEC特约讲师,教育部十二五重点课题《中小学英语戏剧教育研究》研究员,教育部国家教师科研规划课题教师专业发展研究“在线英语口语教育教学研究”重点课题组成员。外语教学与研究出版社“中华思想文化术语戏剧化课堂”项目组成员。北外英语学院“阅读与核心素养”课题组成员。
体系保证

北京外国语大学国际课程中心是剑桥国际授权的教师发展认证(PDQ)中心,这意味着我校能够提供世界一流的国际课程教师培训和认证服务.剑桥国际教师职业发展中心(Cambridge Professional Development Centre,简称PDQ中心)是剑桥大学国际考评部研发,由伦敦大学学院教育研究院(UCL-OE,该教育研究院连续三年在世界大学教育领域排名第一)论证和支持的在岗培训项目。目前,全球共有182个PDQ学习中心,分布于57个国家,北京现有6个PDQ中心。

获剑桥教师专业发展奖
我校还自主研发了教师、考务人员、规划师、学生以及国际化学校认证体系,为学校师资力量提供强大的支持与保障。系列成果中的北外国际教师认证体系(SEC-TD)为不同学科、不同发展阶段的教师匹配专业培训课程。通过常态化、体系化的教师培训,北外CC的教师团队不断夯实专业知识、提高专业能力、培铸专业精神,为国际化教师成长与发展提供了靶向解决方案。
03
有故事的成长契约®️
LEARNING ROADMAP®️
“成长契约®”是为有志于接受国际化教育理念、培养国际化思维和视野的学生,从语言、学科、人文和学术四大素养上,提供咨询、诊断、规划、实施、支持和评价的服务体系;其目标是帮助学生在科学的规划和指导下成长为全球优质教育所青睐的人才,实现与国际教育的无缝对接。“成长契约®”已嵌入北京外国语大学国际课程中心课程体系,从学生入学之初就有专业规划师为其进行规划和服务,直到其顺利就读海外院校。


学业规划
为学生提供四大素养发展的路径和关键时间点的整体规划,协助学生学业提升、合理选课、探索专业。
素养提升
为学生甄选和组织有计划、有记录、有结果的课外活动,丰富学生的经历并通过活动与自我探索全面提升四大素养。
升学指导
为学生申请海外院校进行细致指导,从资料准备、选校、文章,到申请提交后的追踪、签证、海外生活准备,带领学生完成全程。
04、有故事的学生管理
STUDENT MANAGEMENT
家校沟通体系
我校为每个班级配备专职班主任,通过微信、电话及面谈等方式与家长保持常态化沟通,并按月向家长发送《学生在校月报》,系统反馈学生在校表现。
家长会每学期组织2-3次,采用“集体家长会+个性化一对一约谈”双轨模式,确保沟通深度与针对性。
家长可通过“校宝”学生管理系统实时了解子女在校动态,包括:出勤记录、行为表现、学业成绩、作业详情等数据,实现家校信息透明化。

作为北外ICC家校共育的创新形式,博睿讲堂自2021年创办以来,不断汇集优质的家长资源,打造“大师资”队伍。从中国科学院大学博士生导师韩冀中博士拆解《人工智能的前沿应用热点》,到清华大学建筑学院周榕教授解析《空间·建筑·文明》;从新疆文旅发展股份有限公司董事长马瑜女士分享文旅融合发展前沿动态,到北京大学经济学院宋芳秀教授揭开《金融的面纱》,再到曾出任中国驻美国大使馆公使衔参赞、中国驻苏里南共和国和冰岛共和国特命全权大使苏格大使纵论世界格局与中国外交……博睿讲堂逐步构建起“政治-经济-文化-社会-生态文明”五维知识图谱。
家长沙龙
我校每学期定期举办家长成长沙龙,特邀学生发展指导专家、家庭教育领域资深从业者等担任主讲嘉宾,通过主题讲座、案例研讨、互动问答等形式,与家长面对面探讨科学育儿方法,解答个性化教育困惑。沙龙内容涵盖学习动力激发、亲子沟通技巧、心理健康维护等热点议题,旨在构建专业、开放的家校共育交流平台。
心理健康
我校高度重视学生心理健康教育工作,将其作为素质教育的重要组成部分,致力于为学生构建科学、温暖的心理成长环境。学校建立了“预防-发展-干预”三位一体的心理健康教育体系,配备专业心理教师,并引入智能化心理健康管理平台,为学生提供个性化心理支持——包括一对一辅导、心理测评、在线课程及自助资源,确保学生的心理需求得到及时关注和专业支持。


心理咨询
系统


通过心理健康主题月、心理社团、专家讲座、团体辅导等多元活动,我们不仅普及心理健康知识,更注重培养学生的心理韧性、情绪管理能力及积极人格特质。学校持续优化心理工作体系,旨在营造包容、互助的校园文化,助力学生提升自我认知、社会适应能力,实现身心全面健康发展,为终身成长奠定坚实基础。
05
有故事的毕业生
RESULTS OF UNIVERSITY ADMISSION
自2020年至2025年,北京外国语大学国际课程中心的全部毕业生们均已收到来自英国、美国、加拿大、澳大利亚、新西兰、爱尔兰、日本、新加坡、法国、格林纳达、中国香港、中国澳门等14个国家和地区的一流大学的录取通知书,平均每位毕业生获得5封录取。
2025届毕业生共收到来自世界43所大学的172封预录取通知书,其中英国G5超级精英大学录取率达47%,QS世界大学排名Top30录取率81%,Top50录取率94%,Top100录取率97%。专业覆盖广度与申请质量均实现历史性突破!此外,2025届毕业生还收到来自美国、加拿大、中国香港等国家和地区高校的奖学金,累计折合人民币约400万元。

06
成长赋能
GROWTH PLUS
北外学术资源共享


北外ICC开设独有的北外大学先修课,如《外交外事礼仪》《公共演讲和辩论》《当代中国外交》《美国社会文化》《谈判的艺术》《政治学眼中的世界》等。系列通识课程由北京外国语大学原班教授亲自授课。通过与北外教授共同开展学术讨论与研究,同学们得以实现与一流大学教授零距离互动,并有机会获得教授推荐信,加持海外名校申请。
北外特色选修课程
发挥北外优势,多语复合赋能,树立全球视野,蓄能美好未来。

学生会
在每年的学生会竞选中,我们都能看到学生对自己职务的热情与责任,从认真准备的演讲稿到独立完成竞选相关的宣传与组织工作,他们的努力付出是为自己的人生添砖加瓦,也是为学生与学校之间架起了良好的沟通桥梁。
学生社团


社团
风采


目前,学校开设二十余个各类社团,丰富多彩的学生活动为学生成长为有故事的国际化人才提供了优势平台。
·未来工程师社
·韩语社
·图书阅览社
·历史人文社
·全球视野社
·高尔夫社
·羽毛球社
·健身社
·书法社
·日语社
·摄影社
·心理社
·合唱社
·舞蹈社
·推理社
·足球社
·模联社
·篮球社
·桌游社
·戏剧社
·音乐社
·演讲社
·国象社
·艺术社
丰富多彩学生活动
卓越的学术能力不仅源于课堂内的深耕,更来自课堂外的实践与探索。我们致力于激发每一位学生的内在潜能,帮助他们在探索与创造中发现热爱,在挑战与协作中塑造未来,最终成长为具备全球竞争力与深厚人文素养的复合型人才。




学生活动
剪影


校园设施完备
北京外国语大学国际课程中心位于海淀区西三环北路北京外国语大学内,大学校园环境优美,被称为“花园校园”,配有教学区、实验室、计算机教室、图书馆、体育馆、操场、篮球场、羽毛球场、食堂、宿舍等。




校园
环境


07
招生录取流程
SCHOOL PROFILE
招生对象与咨询信息
招生对象:公立学校初三或国际学校9年级毕业生
学校地址:北京海淀区西三环北路北京外国语大学
咨询电话:010-88815330
录取流程
01、入学测试报名
02、学生:笔试、面试(英语)、综合能力测试
03、家长面试
04、公布测试结果
申请入学奖学金

北京外国语大学国际课程中心为成绩优异的学生设立新生奖学金,学生本人可进行申请,经学校奖学金评定小组审核及评定后确认获得奖学金名单。新生奖学金仅作为新生第一年入学学费减免。

