2026深国交入学考试将于1月6日上午10:00开始报名!
提醒一下,每次报名都会有点网站拥挤,而且深国交首场入学考名额比较紧张,大家记得准时进入报名哦~
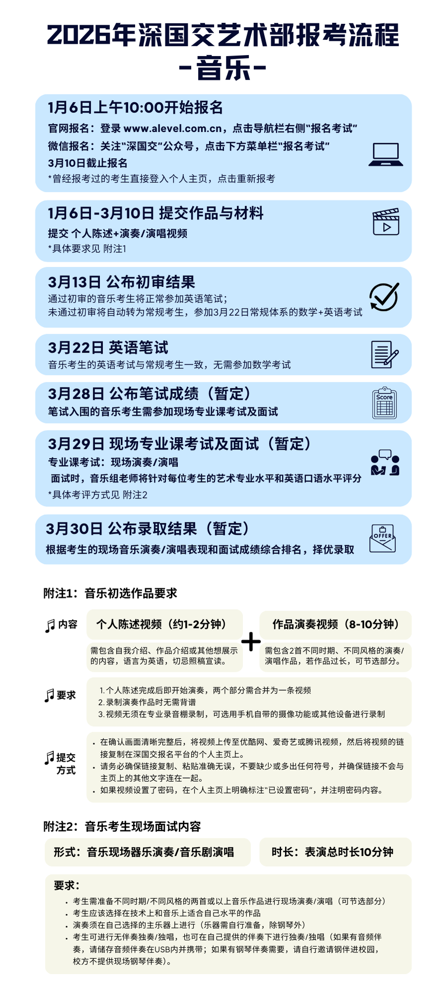
另外,艺术生入学考只有3月22日一场!如果没有通过,只能选择以常规体系参加5月份的考试。
- 第一场考试时间:3月22日
- 第二场考试时间:5月31日
报名前需要准备
01、证件
- 身份证:中国内地考生
- 回乡证:中国香港、中国澳门考生
- 台胞证:中国台湾考生
- 护照:其他国家或地区考生
02、个人电子版照片
考生近期拍摄的二寸正面免冠彩色照。确保五官清晰,背景为白色,上传电子版(需小于3M)
03、考试费:600元
接受微信支付、支付宝支付(一旦缴费,不予退款)
报名方式
- 关注 “深国交” 公众号,点击界面下方菜单栏 “报名考试” ➜ “报名平台”进行报名。
- 官网:登录深国交官网 www.alevel.com.cn,点击导航栏右侧 “报名考试” 报名。
*曾经报考过的用户直接登录个人主页,点击“重新报考”,按步骤更新并补充填报内容即可,请勿重复注册。
2026深国交招生流程



*图片源于深国交微信公众号
| 深国交招生对象及名额 | ||||
| 招生年级 | 对象 | 名额 | ||
| IGCSE 国际高中
一年级 (G1) 常规生&艺术生 |
2026年7月
读完初三及优秀的 初二学生 |
370 | ||
| 2026年7月
读完初三及优秀的 初二学生 |
预计20名
音乐、美术 |
|||
| A Level / AP
一年级 (A1) |
2026年7月
读完高二及优秀的 高一学生 |
80 | ||
注:
G1年级仅接受2010年1月1日之后出生的学生报考;
A1年级仅接受2008年1月1日之后出生的学生报考。
已经学习国际课程的学生,建议先与招办沟通课程衔接问题,再确定报考哪个年级更为合适。
| 2026入学考时间安排 | |||
| 考试日期 | 时间 | 考试科目 | |
| 3月22日
(周日) 艺术生只能选择3月份考试 不参加数学 5月31日 (周日) |
8:00-10:25 | 英语 | |
| 10:25-10:55 | 休息时间 | ||
| 10:55-12:05 | 数学 | ||
● 线下纸笔考试,若有调整,另行通知;
● 每场考试择优录取部分学生,考生自行选择考试时间。建议先报名第一场考试;若第一场考试未录取,可自愿选报第二场,额满截止;
学杂费
2026-2027学年学费:
27.8万元(含体检费、校园保险费、拓展活动费, 但不含国际考试相关费用、外出考察实习、夏令营等费用)
2026-2027学年住宿费:
1.68万元(不含周末),1.98万元(含周末)
*内容源于深圳国际交流书院招生办公室

