校园开放日
时间:11月22日 星期六
地址:上海市浦东新区唐陆公路3892号
校园开放日预约
开放日信息及时更新
鸿鹄展翅,桃李争辉。东渡弘志,光明人生。东光明首届37名毕业生硕果累累,共收获类比于中国211及以上级别的日本名校录取34份,日本顶级艺术大学录取7份。尤为突出的是,本届陈同学成功录取日本最高学术殿堂——东京大学!


你的梦校正闪耀!若你也渴望像首届学子般踏入梦校殿堂,不妨赶紧来看看东光明开放&招考日信息,了解下是什么让东光明学子取得如此优异的成绩!!!
作为上实剑桥教育集团旗下日高部,东光明自2021年起开设了日本留学考试EJU课程,专注于为意向前往日本知名大学留学的学生提供最优质的教育资源和教学服务。我们深知,品牌的力量在于信任和责任。因此,我们秉承上实剑桥的优良传统和办学理念,为学生提供最优质的课程与教育。
选择东光明的七大理由
01 优秀教学成果,第一届毕业生录取榜单
自东光明成立以来,我们的教学成果斐然,第一届毕业生已成功获得了多所日本知名大学的录取通知。他们的优异表现不仅是对我们教学质量的最好证明,更是对未来学子们的巨大鼓舞!
综合类大学录取榜单

艺术类大学录取榜单

02 强大的专职师资团队

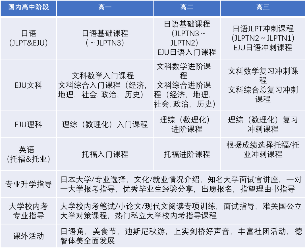
03完整专业的EJU文理+托福课程模块设计,全面提升备考效率,冲刺顶级名校
3+0.5模式

3+0.5模式课程设置

04 「东大菁英班」,直击东大等顶级名校核心选拔逻辑
顶尖师资的科学规划 + 前辈导师的实战护航,构筑通往东大等顶级名校的高效路径。
由东大毕业生邸校长领衔的师资团队,深谙东大历年考情与选拔逻辑,深度解析十年录取数据,拆解EJU、校内考、面试能力模型,构建“基础-突破-实战”三阶课程。教学方案依托每月对标考核与预警机制进行实时动态优化,精准适配不同的提升需求。
「东大菁英班」为每位学生匹配1v1东大导师,导师毕业于国内多所优秀高中,背景涵盖东京大学所有文理科专业方向,为学生提供学术辅导、文书精修、面试模拟等关键环节的实战指导,从学术思维到文化融入进行全方位浸润式培养。

04全方位个性化,分层教学,打造“稳,准,狠”教学体系
根据每位学生的综合学术能力,开展培优、夯实基础等课程,实现个性化教学辅导,为同学冲刺顶级帝大、早庆上等名校持续赋能。
个性化分层教学

06即时反馈机制,家校协力,紧密无间
07量身定制一对一升学规划
专业升学指导中心成员为学生提供一对一升学指导顾问,根据文理生不同申请专业,做个性化升学指导。每学期会邀请各大日本知名大学招生官到校讲座,为学生提供当年最新大学招生政策及专业介绍。






校园环境与食宿
学校配备温馨的学生公寓,4人一个房间,每个房间配有独立卫生间。学校有生活导师负责学生的住宿管理和日常卫生,科学安排住校生的作息时间,关怀孩子的身心健康,让学生在温馨中学会自立自理。






学校餐饮每天提供三餐,中西餐搭配,菜品安全和质量有充分保证,种类丰富,色香味俱全,深受师生喜爱。






