领科入学考试真题试卷汇总pdf

本周六11月22日,即将迎来领科26年第二场春招考试!留给同学的时间紧张,机构国际教育也为大家准备了领科入学考试英语数学真题测试卷助力~

领科2026年春招安排

考试时间:

第一场:2025年10月18日 周六

第二场:2025年11月22日 周六

考试内容:

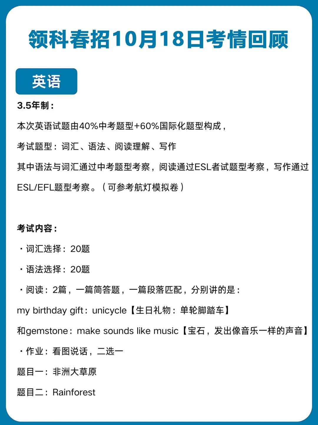
英语

数学

科学思维

考试流程:

笔试→面试→正式录取

领科春招英语数学试卷

中文数学卷

上海国际学校 | 领科入学考试真题试卷汇总pdf

英文数学卷:

上海国际学校 | 领科入学考试真题试卷汇总pdf

英语测试卷:

上海国际学校 | 领科入学考试真题试卷汇总pdf

科学思维卷

上海国际学校 | 领科入学考试真题试卷汇总pdf

领科首场春招考情分析

上海国际学校 | 领科入学考试真题试卷汇总pdf

上海国际学校 | 领科入学考试真题试卷汇总pdf

上海国际学校 | 领科入学考试真题试卷汇总pdf

上海国际学校 | 领科入学考试真题试卷汇总pdf

【竞赛报名/项目咨询+微信:mollywei007】

上一篇

佐治亚理工学院推出多个跨学科新专业

下一篇

2026年星河湾双语学校招生简章!

你也可能喜欢

  • 暂无相关文章!

评论已经被关闭。

插入图片
返回顶部