2025年4月9日教育部1号预警“美国俄亥俄州通过有关高等教育法案,其中包含涉华消极条款,对中美高校教育交流合作施加限制”,11月16日教育部4号留学预警“建议中国公民谨慎规划赴日留学安排”.中国香港【2025QS百强大学5所】、英联邦公立大学【QS百强大学英国15所、澳大利亚9所、新西兰1所、加拿大4所】因留学政策常年趋于稳定,经受中国市场和家庭的长期考验备受广大家长认可。


上海常青藤学院国际中本贯通课程,高中阶段开设英国高考Alevel+香港高考DSE融合课程,国际本科大一学分课程携手NCUK英国北方大学联盟【70多所全球名校,其中10所大学 2025QS百强、21所QS200强】、BTEC英国培生教育考试局【全球300多大学认可包含英国和香港大部分公立大学】,深度衔接亚洲公立大学【香港八大公立大学、新加坡七所公立大学】、 QS百强的英联邦公立大学【英国、澳大利亚、新西兰、新西兰等】,提供三年高中+二年国际预科大一学分课程【“不出国门的留学”】+海外大二大三学分课程,减少低龄留学的风险【大三20岁以上心智成熟赴海外学习】、海外高学费生活费投资在本科高年级和硕士阶段,同时硕士可以申请全球顶尖大学,超高性价比!
关于NCUK英国北方大学联盟

“NCUK:专攻世界百强,你的精英大学圈”
“选择NCUK,意味着您孩子的一只脚已经踏入了世界前200名校的大门。我们提供的不是希望,而是通往新南威尔士大学、曼彻斯特大学、布里斯托大学和墨尔本大学、悉尼大学、伦敦国王学院、爱丁堡大学、澳大利亚国立大学等世界顶尖学府的官方确定路径。”
NCUK上海中心:华东理工大学、上海理工大学中英国际学院、上海常青藤学院等
NCUK浙江中心:浙江大学等



NCUK保障录取大学排名VS中国大学排名

01、国内国际双高中学籍、全球第一学历本科的联盟大学录取
上海常青藤国际中本贯通课程中心衔接中国香港、新加坡、英国、澳大利亚、新西兰、加拿大、新加坡等知名大学,提供“双学籍+一站式海外升学”的办学模式,开设一贯制升学通道,聚焦金融会计、工程科技、健康医学、传媒艺术音乐等优势专业,让每一位学子都能在多语种、多文化的环境中,定制属于自己的世界名校路径。
符合条件的学生国内注册高中学籍,颁发国家认可学历的高中毕业证书。同时注册全球最大权威认证机构Cognia的全球高中学籍,毕业获得Cognia认证的高中证书。
常青藤国际中本贯通课程合作的英国北方大学联盟NCUK合作的海外大学,中国教育部涉外监管网认可官网可查询,预科课程与教育部留学服务中心全资公司嘉华世达战略合作引进国际课程,符合中国留学服务中心本科阶段2/3学历时间境外完成,留学所获文凭均可获得中国教育部学历学位认证。


海外文凭可通过教育部留学服务中心国 (境)外学历学位认证申请系统http://renzheng.cscse.edu.cn进行国(境)外学历学位认证。
学生毕业获得国家中留服认证第一学历本科文凭,毕业后可享受留学生落户等政策,并支持参加国家公务员、教师资格证、律师考试等国内体系就业,NCUK合作的约10所大学达到香港高才通直接工签政策和上海留学生直接落户。

02、3+2+2七年国际中本贯通一贯制博雅通识教育,
硕士全球顶尖大学
上海常青藤学院张江科学城校区获得英国北方大学联盟NCUK授权浦东新区首家学习中心:携手澳大利亚新南威尔士大学(QS20)、英国曼彻斯特大学(QS35)、布里斯托大学(QS51)、新西兰奥克兰大学(QS65)、伯明翰大学(QS76)、西澳大学(QS77)、利兹大学(QS86)、谢菲尔德大学(QS92)、;加拿大阿尔伯塔大学(QS94)等知名高校在金融会计、工程科技、健康医学、传媒文化、音乐艺术等多领域开展中外合作合作。学生高中期间完成融合课程学习,后直升本科2+2中外合作办学。
● 通道一:英国QS百强3+2+2
英国曼彻斯特大学/布里斯托大学/伯明翰大学/利兹大学/谢菲尔德大学等
● 通道二:澳洲新西兰
澳大利亚新南威尔士大学、西澳大学、皇家墨尔本理工大学、悉尼科技大学、新西兰奥克兰大学等
● 通道三:美国加拿大
加拿大阿尔伯塔大学、美国纽约州立大学、加州州立大学等
● 通道四:亚洲中国香港/新加坡/马来西亚/日本
中国香港:1+3/2+2 香港城市大学、香港理工大学、香港浸会大学、香港岭南大学、香港都会大学、香港高等教育科技学院、香港圣方济各大学、香港恒生大学、香港树仁大学、香港东华学院等
新加坡:美国迪吉彭理工学院新加坡校区、法国北方高等商学院新加坡校区、法国埃塞克高等商学院新加坡校区、德国慕尼黑工业大学科技学院-亚洲校区、欧洲工商管理学院新加坡校区、英国伯明翰大学新加坡 SIM学院、澳大利亚皇家墨尔本理工大学SIM学院、澳大利亚科廷大学新加坡、詹姆斯库克大学新加坡分校等
马来西亚:蒙纳士大学马来西亚校区、诺丁汉大学马来西亚校区、南安普顿大学马来西亚校区等:两年中国+两年马来西亚,商科和工程专业
● 通道五:德国、法国
与德国和法国大学深度合作,提供德国U15/TU9和法国精英大学高质量升学路径,深耕全链条“留学、就业、移民”一体化领域。
03、金融科技学院、 STEM学院、健康医学学院、传媒文化学院、音乐艺术学院五大学院全球硅谷产教融合高质量就业


A:金融会计专业
英联邦公立大学:
英国
1. The University of Manchester(曼彻斯特大学) - QS 32
相关学院/专业: 曼彻斯特联盟商学院。NCUK学生常申专业包括会计与金融、金融、商业管理等。其商学院获得三重认证,声誉极高。
2. The University of Bristol(布里斯托大学) - QS 55
相关学院/专业: 会计与金融学院。提供会计与金融、会计与管理等热门专业。
3. The University of Leeds(利兹大学) - QS 75
相关学院/专业: 利兹商学院。其会计与金融专业在英国排名常年位居前列,是NCUK学生的重点目标之一。
4. The University of Birmingham(伯明翰大学) - QS 96
相关学院/专业: 伯明翰商学院。提供会计与金融、商业管理等专业,商学院历史悠久,获得三重认证。
5. University of Sheffield(谢菲尔德大学) - 刚好在QS 104,但其商学院实力强劲,常被重点关注。
相关学院/专业: 谢菲尔德大学管理学院。提供会计与财务管理等专业。
澳大利亚
1. The University of Auckland(奥克兰大学) - QS 68
相关学院/专业: 商学院。是新西兰顶尖的商学院,提供会计、金融、商业分析等专业。
2. The University of Western Australia(西澳大学) - QS 78
相关学院/专业: 商学院。提供商业学士学位,下设会计、金融等方向。
香港公立大学:
1. The University of Hong Kong(香港大学) - QS 17
相关学院/专业: 经济及工商管理学院。提供会计与金融、金融学等专业,申请竞争非常激烈。
2. The Hong Kong University of Science and Technology(香港科技大学) - QS 47
相关学院/专业: 工商管理学院。其商科在亚洲乃至全球享有盛誉,提供金融、专业会计等顶尖专业。
新加坡大学:
NCUK合作院校中的新加坡顶尖选择,在金融中心新加坡学习商科具有得天独厚的优势。
1. Nanyang Technological University, Singapore(南洋理工大学) - QS 15
相关学院/专业: 商学院。提供会计、商业等课程,其商学院也是亚洲顶尖水平。
B:STEM专业
英联邦公立大学:
1. The University of Manchester(曼彻斯特大学) - QS 32
王牌STEM专业: 化学工程、材料科学、计算机科学、机械工程。
2. The University of Bristol(布里斯托大学) - QS 55
王牌STEM专业: 航空航天工程、土木工程、机械工程、计算机科学。
3. The University of Leeds(利兹大学) - QS 75
王牌STEM专业: 机械工程、化学工程、计算机科学、电子电气工程。
4. The University of Birmingham(伯明翰大学) - QS 96
王牌STEM专业: 计算机科学、机械工程、材料科学、化学工程。
5. University of Sheffield(谢菲尔德大学) - 刚好在QS 104,但其工程学科极其顶尖,常被重点关注。
王牌STEM专业: 土木工程、机械工程、材料科学。
澳大利亚
1. The University of Auckland(奥克兰大学) - QS 68
王牌STEM专业: 计算机科学、工程学、生物科学。
2. The University of Western Australia(西澳大学) - QS 78
王牌STEM专业: 采矿工程、海洋科学、农业科学。
香港公立大学:
1. The University of Hong Kong(香港大学) - QS 17
王牌STEM专业: 计算机科学、工程学、统计学。
2. The Hong Kong University of Science and Technology(香港科技大学) - QS 47
王牌STEM专业: 土木工程、计算机科学、电子工程、环境科学。
新加坡大学:
Nanyang Technological University, Singapore(南洋理工大学) - QS 15
王牌STEM专业: 材料科学、电子电气工程、计算机科学、化学工程。
C:健康医学专业
英联邦公立大学:
英国
1. The University of Manchester(曼彻斯特大学) - QS 32
优势领域:拥有世界知名的曼彻斯特医学院。
NCUK学生可申的相关本科专业包括:
1. BSc Biomedical Sciences(生物医学科学)2. BSc Pharmacy(药剂学)3. BSc Neuroscience(神经科学)4. BSc Psychology(心理学)
2. The University of Bristol(布里斯托大学) - QS 55
优势领域:医学和生命科学研究实力雄厚。
相关本科专业包括:1. BSc Biochemistry(生物化学)2. BSc Pharmacology(药理学)3. BSc Cellular and Molecular Medicine(细胞与分子医学)
3. The University of Leeds(利兹大学) - QS 75
优势领域:医学院和生物科学学院提供多种前沿课程
相关本科专业包括:
1. BSc Medical Sciences(医学科学)2. BSc Healthcare Science (Cardiac Physiology)(医疗保健科学-心脏生理学) - 这是一个非常专业的临床导向课程。3. MPharm, Pharmacy(药剂学,本硕连读)
4. The University of Birmingham(伯明翰大学) - QS 96
优势领域:伯明翰医学院是英国第一所医学院,科研实力顶尖。相关本科专业包括:
1. BSc Biomedical Science(生物医学科学)2. BSc Human Biology(人类生物学)3. MNurs Nursing(护理学)
澳大利亚
1. The University of Auckland(奥克兰大学) - QS 68
优势领域:是新西兰顶尖的医学和健康科学研究中心。其医学院(Faculty of Medical and Health Sciences)提供多种本科课程,NCUK学生可以申请,例如:
1. Bachelor of Health Sciences(健康科学学士)
2. Bachelor of Pharmacy(药剂学学士)
3. Bachelor of Science in Biomedical Science(生物医学科学理学士)
2. The University of Western Australia(西澳大学) - QS 78
优势领域:在健康与医学科学领域有卓越研究。相关本科专业通常通过 Bachelor of Biomedical Science(生物医学科学学士) 等学位提供。

l 香港大学:香港大学、香港中文大学、香港理工大学、香港都会大学、香港圣方济各大学、香港高等教育科技学院、东华学院等
l 新加坡大学:新加坡国立大学、南洋理工大学、新加坡理工大学、澳大利亚拉筹伯大学新加坡PSB学院、英国提赛德大学新加坡MDIS学院;
D:音乐艺术学院
英联邦公立大学:
英国
1. The University of Manchester(曼彻斯特大学) - QS 32
优势领域:人文与艺术学科实力雄厚,拥有全英最大的音乐学院之一。
相关专业举例:
▪ BMus Music(音乐学士): 提供表演、作曲、音乐学等多个方向。
▪BA Drama(戏剧学士)
▪ BA Art History and Visual Studies(艺术史与视觉研究学士)
特点:曼彻斯特拥有丰富的文化资源(音乐厅、剧院、美术馆),为艺术专业学生提供了绝佳的环境。
2. The University of Leeds(利兹大学) - QS 75
优势领域:其表演与文化产业学院在英国享有盛誉,注重理论与实践的结合。
相关专业举例:
▪ BA Music(音乐学士)
▪ BA Fine Art(美术学士)
▪ BA Film, Photography and Media(电影、摄影与媒体学士)
▪ BA Performing Arts(表演艺术学士)
3. The University of Birmingham(伯明翰大学) - QS 96
优势领域:伯明翰大学在音乐、英语语言文学和戏剧研究方面有很强的传统。
相关专业举例:
▪ BMus Music(音乐学士)▪ BA Drama and Theatre Arts(戏剧与戏剧艺术学士)
特点:伯明翰是英国重要的文化中心之一,拥有交响乐团、芭蕾舞团和众多剧院。
澳大利亚 & 新西兰
4. The University of Auckland(奥克兰大学) - QS 68
优势领域:作为新西兰的顶尖大学,其创意艺术与产业学院提供广泛的专业。
相关专业举例:
▪ Bachelor of Music(音乐学士)▪ Bachelor of Fine Arts(美术学士)▪ Bachelor of Arts in Art History(艺术史文学学士)
l 香港公立大学:香港城市大学、香港理工大学、香港浸会大学、香港岭南大学、香港教育大学、香港都会大学、香港演艺学院等。
l 新加坡公立大学:新加坡国立大学、南洋理工大学、新加坡科技设计大学、新加坡社科大学、新加坡艺术大学(南洋艺术学院、拉萨尔艺术学院)、美国迪吉彭理工学院新加坡校区、英国提赛德大学新加坡 MDIS学院、英国考文垂大学新加坡莱佛士学院等。
04、NCUK全球顶尖大学硕士、众多成功校友就职世界500强资源网络助力全球高质量就业
NCUK本科预科课程进入中国已有24年,来自全国各地高中的学生通过该课程顺利赴海外攻读本科学位。超过80%的学生升读曼彻斯特、布里斯托、伯明翰、利兹、利物浦、谢菲尔德等英国罗素集团大学及世界排名前50-100的大学。超过70%的毕业生进入毕马威、汇丰银行、花旗银行、华为、普华永道、希尔顿酒店等世界500强企业工作。更有约30%的学生进入美国哈佛大学、英国剑桥大学、牛津大学、曼彻斯特大学、布里斯托大学等世界名校攻读硕士学位。
优秀校友列表:


05、省时省费安全超高性价比、至少一所NCUK合作大学录取保障
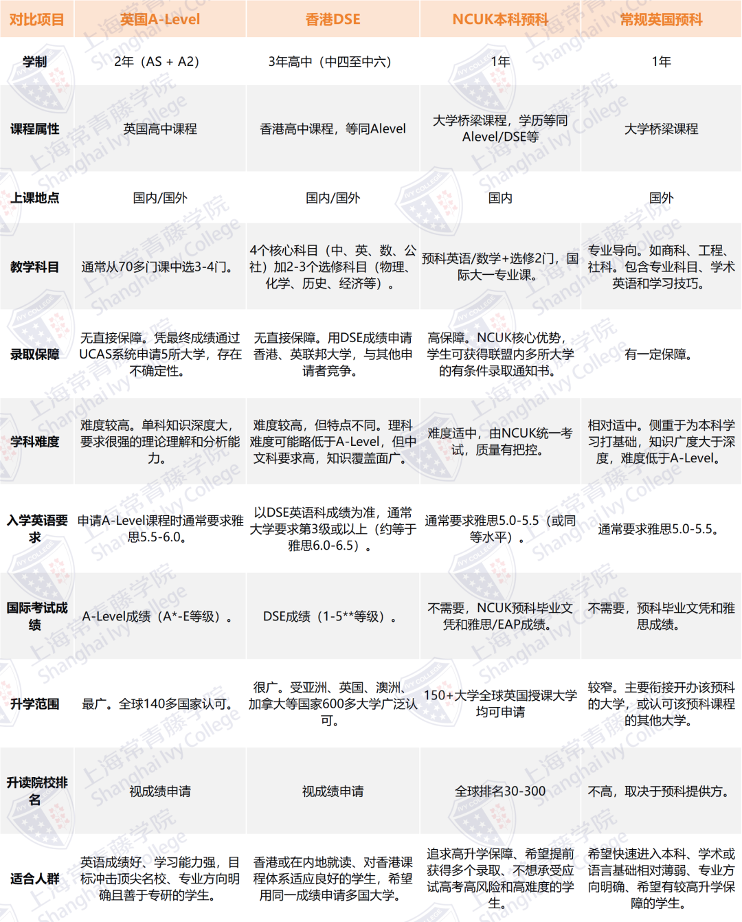
升学路径对比分析
NCUK 录取保障机制
NCUK本科预科毕业生如满足以下要求,即可保障获得至少一所NCUK合作大学的录取。
*学科总成绩≥96(3门课程,满分:168)
*学术英语(EAP)总分不低于C(听说读写单项成绩不低于D)
*出勤率达到要求,遵守中心学生守则,无违规违纪,圆满完成NCU中国阶段全部课程
注:以上录取保障不适用于申请牙医、医药及护理学相关专业的学生:英国或欧盟国家国籍的学生
常见英联邦大学名校留学通道对比:

01学籍优势国内、国外双学籍注册
02升学优势入学即升学,国外顶级院校绿色通道
03就业优势 全球硅谷学历+实习产教融合优势
04课程优势 五大学院七大课程模块锚定未来专业
05环境优势优美校园沉浸式学习和生活体验
06师资优势中外合作办学师资的无缝衔接
07服务优势超性价比的一站式留学模式
08语言优势多语种教学通往全球名校
NCUK落户优势
优势一、文凭认证是香港高才通直接工签落户核心前提
NCUK 的合作项目(如 1+3、2+2 等国际本科课程),其对接的新南威尔士大学、曼彻斯特大学、布里斯托大学等全部成员大学均在香港高才通直接工签认可名单内。学生毕业后取得的海外学位,可成功办理教育部留学服务中心的学历认证,第一学历认定为本科。这一关键条件让毕业生符合国内各地留学生落户的基础门槛,同时还能享受海归选调生、考公考编等配套政策。
优势二、适配上海等城市的激励落户政策
以上海为例,现行留学生落户政策对全球排名靠前的海外院校毕业生有明确激励。NCUK 联盟内有多所院校位列 QS 等世界排名前 100,对应落户政策优势显著:像新南威尔士大学(QS20)、曼彻斯特大学(QS35)等前 50 名院校的毕业生,全职来沪工作后可直接申办落户;布里斯托大学(QS51)、伯明翰大学(QS76)等排名 51 - 100 名的院校毕业生,全职来沪工作满 6 个月就能申办落户,且无社保缴费基数限制。
优势三、项目优势间接降低落户附加难度
该项目本身的诸多优势,能助力学生更顺利地满足落户的后续就业等附加条件。比如升学上近 100% 的学生可直升 NCUK 联盟院校,保障了留学深造与毕业的稳定性;采用国内 + 海外的双轨培养模式,既能降低留学成本,又能让学生做好学术和语言衔接,更容易在海外取得优异成绩,为回国后进入优质企业全职工作奠定基础,而全职工作正是多数城市留学生落户的核心就业要求。

