
本周六11月22日,即将迎来领科26年第二场春招考试!留给同学的时间紧张,机构为大家准备了领科考前注意事项+考情回顾+真题测试卷!~
领科2026年春招安排
考试时间:
第一场:2025年10月18日 周六
第二场:2025年11月22日 周六
考试内容:
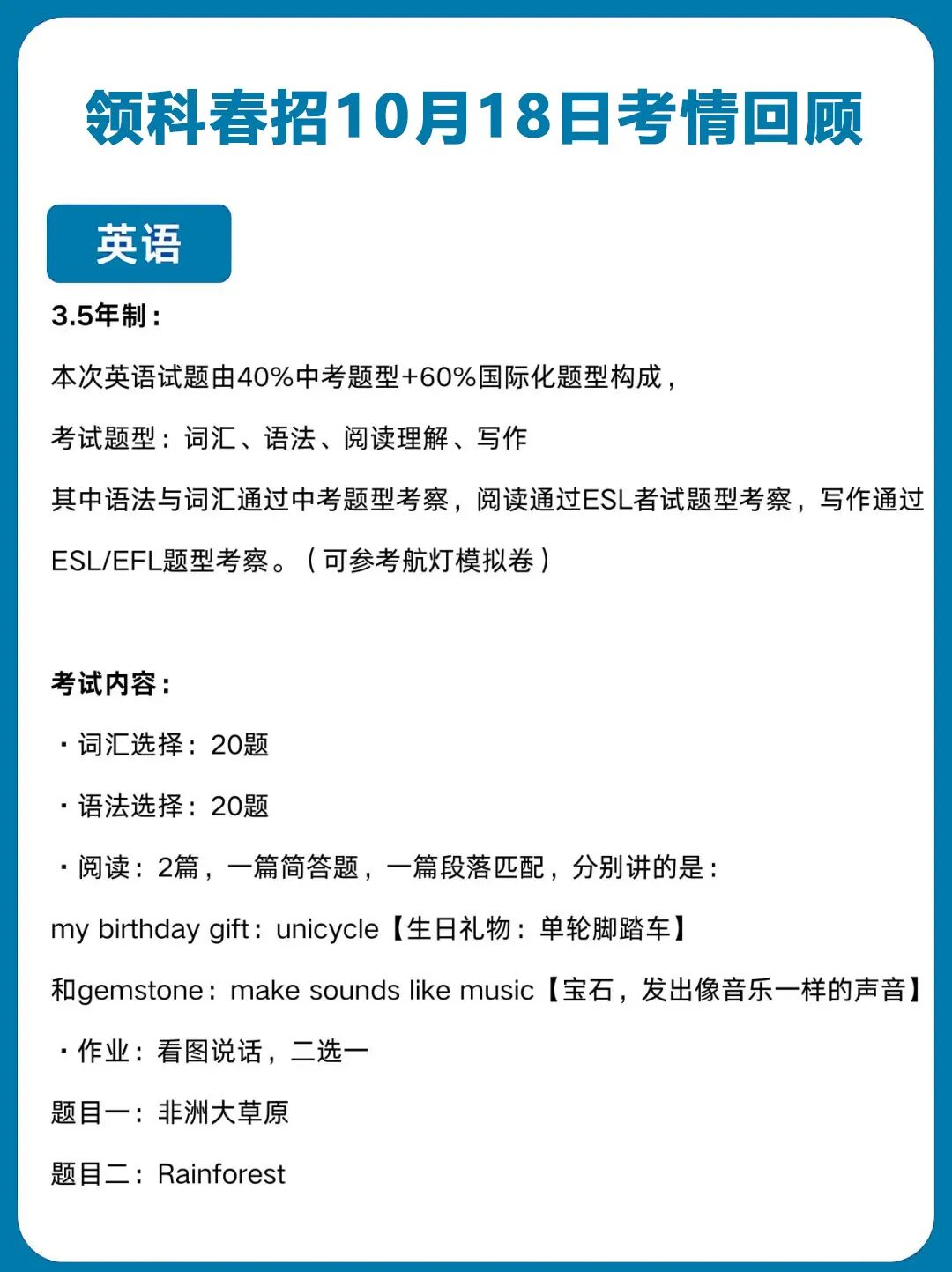
英语
数学
科学思维
考试流程:
笔试→面试→正式录取
考试准备:
1. 准考证与证件:
考生需提前打印准考证,并携带有效身份证件(如居民身份证、学生证等)一同前往考场。
准考证上不得做任何标记,并妥善保管以防丢失。
2. 考试物品:
考生需携带黑色中性笔、2B铅笔、透明文具袋、透明水杯等考试必需品。
注意,仅数学英文卷考试可以携带计算器。
3. 考试纪律:
严禁携带手机、智能手表、智能手环、智能眼镜、翻译笔、蓝牙耳机等具有通讯功能的电子产品进入考点,否则按作弊处理。
考生应遵守考场规则,诚信参加考试,避免违规行为。
领科入学考试真题测试卷
中文数学卷

英文数学卷:

英语测试卷:

科学思维卷

领科首场春招考情分析




最后,机构也为大家准备了领科定向备考课,帮助学生快速了解自身能力,找到最为合适的备考方法👇👇👇
领科介绍
领科教育上海校区创办于2005年,位于上海市松江区九亭,是英国剑桥大学国际考试委员会(CIE)和国际文凭组织(IBO)的直接授权单位。上海领科双语学校具有初高中办学资质。
领科秉承“家国天下、无问西东”的使命和“致力于培养具有科学精神、人文素养和强健体魄的人才”的培养目标,由国内外拥有丰富教学经验的师资队伍教授IGCSE、A-Level和IB课程,提供丰富的特色课程和校园活动。

学校全称:领科教育上海校区
学校性质:民办国际学校
课程体系:IB、A Level、AP
招生范围:全市招生
参考学费:215000元/学年
住宿费:1.5万元/学年
教材及资料费:7500元
餐费:1.6万元/学年
校服费:3800元
学校地址:上海市松江区涞亭南路559号
一、硬核实力
1. 三大学术通道全覆盖领科是上海少数同时获得剑桥考试委员会(CAIE)与国际文凭组织(IBO)双认证的学校,提供:
A-Level课程:传统强项,开设数学、物理、经济等26门学科,科目数量居上海前列;
IBDP课程:2018年授权,强调全人培养,需完成知识理论、拓展论文及社会实践;
AP课程:2020年新增,形成“三轨并行”的课程框架。
2. 特色项目深化竞争力
赛倍思数字化课堂(SABIS):实时同步学习数据至家长端,适配自主型学生;
跨年级选课机制:允许学术能力突出者突破年级限制研修高阶内容;
33门IGCSE选修课:覆盖基因工程、戏剧表演、金融建模等前沿领域,从初中阶段激发专业兴趣。
3. 全球师资配置教师团队来自19个国家,76%以上拥有硕士或博士学位,含7名理科博士。英语系外教均为雅思考官,平均教龄超10年,师资稳定性领先同类学校。
二、最新升学成果
截至2025年5月23日,领科2025届294位毕业生中:
96.9%学生获全球101所大学1170份录取,人均4.3份offer
英国方向:852份预录取含牛津剑桥17枚、G5大学192封
美国方向:斩获哥伦比亚大学、芝加哥大学等顶尖院校录取,延续"少而精"传统
世界TOP50大学录取率超80%,专业覆盖工程、数学、商科等热门领域
英国方向:截止目前的852份英国预录取中,同学们的专业覆盖了34所大学的144个专业分支。其中44位同学已获得了人文与社会领域的优秀院校的136份预录取,75位同学已获得了工程领域的优秀院校的198份预录取,131位同学获得了数学与科学领域优秀院校的356份预录取,54位同学已获得经济与商科领域优秀院校的144份预录取,10位同学获得了艺术和其他领域优秀院校的18份预录取。
美国方向:截止目前的153份美国录取中,同学们的专业覆盖了51所大学的32个专业分支。并获得US News全美排名11的芝加哥大学(数学专业)1枚、全美排名13的常春藤哥伦比亚大学(地理专业)1枚、全美排名15的加州大学洛杉矶分校(心理)1枚……,继续延续领科美国录取少而精的传统优势。
其它方向:收到了来自加拿大、澳大利亚、中国香港地区、爱尔兰的多份录取,包括港大、澳洲国立、墨尔本大学、悉尼大学、多伦多大学等。

