作为沪上IB“双子星”,世外、平和每场入学考试历来都是上海家长关注的焦点。
近日,这两所IB顶流国际高中相继完成了26年春招的首考,世外在11月22日,平和在11月29日。
相比往年,今年这两所学校笔试形式、内容都有了不少变化,例如世外数学不再区分AB卷,而是整合为一张试卷。平和英语题量也变得稍多……
笔试过后,下面将进入面试环节。笔试通关的考生们,这两天就会收到来自学校的面试邀请。
如果发挥得不错的同学,现在要抓紧时间准备接下来的面试了。
那么,世外、平和春招面试考什么?怎么考?面试时要注意什么?如何精准备考、成功突围?……
01、世外面试:全面而严谨的考察
形式:中英文面试结合,既有个人问答,也有小组讨论。
特点:风格中规中矩,但考察维度全面,难度不容小觑。

世外,一般会在笔试一两周后进行面试,面试形式既有中文,也有英文,一般是一个小时一场次,学生分批次面试。
综合来看,世外英文面试考察学生的临场应变能力、逻辑思维能力,思考时间很短,对于多数学生来说,还是比较有挑战性的。
中文面试则是小组面试,还考察学生的观察能力,批判性思维能力。
👉 建议提前准备:
·一份简洁明了的自我介绍,突出自己的优势和特点;
·准备一些常见问题的回答,如为什么选择世外、未来规划、以及一些社会热点问题的思考等。
为了帮助大家更好地了解世外的面试难度,老师也给大家找到了去年世外面试考情:
2024.12.7世外面试考情
一个小时一个场次,每场16人。先英文面试(每人3-5分钟),再中文面试。面试官都是中国老师。
英文面试(实际是一对一):
4-5个人一个小组,进教室前会有老师give instructions,然后一个一个进去,进去回答完问题就离开,下一个学生再进去。每张纸三个问题。先给一分半的时间思考,每个问题回答一分钟(实际不限时间),总共三分钟,回答三个问题。
学生抽到的卡片主题是share分享:
- 有没有分享东西给别的人?怎么分享?
- 分享的利弊?
- 有没有经历过缺乏分享?
中文小组面试:
- 用三个词形容自己,每个词引出一句话
- 你如何看待探索和合作?
- 为什么选择IB这个课程?
- 高考只有弊端吗?
- 最喜欢的学科?
小组里每个人轮流回答 所有人回答完后 也可以再补充回答。
240629 世外3年制面试考情
英文面试:一对一 中教
1.5分钟准备3-4分钟 回答每个人抽一张纸 上面有3个问题1)学习中有没有遇到压力2)学校怎么做可以帮助到你3)你怎么应对压力中文面试:2个面试老师 6个人一组 轮流回答问题。
1. 自我介绍2. 你觉得将来进入IB班 遇到的挑战会是什么和怎么解决?
世外在上海家长中认可度很高,自身实力强劲,是沪上IB学校中的一梯队头部学校,也是上海国际学校“四校”之一,入学难度公认Top。
因此,备考世外面试的学生,一定要提前做好深度了解!
另外,如果孩子笔试发挥不佳,没有参与本次面试,也不用紧张。2026年,世外仍有两场考试,时间分别是3月和6月,现在找机构老师备考,时间相当充足。
02、平和:高难度的思辨性面试
形式:中英文面试结合,包含小组讨论、看图说话、情景分析。
特点:以高难度和思辨性著称,重点考察抗压能力与真实英语水平。
平和的面试包括中英文两大类。
中文面试一般是群面,考察过社团创建、活动计划等话题,主要为了判断孩子的应变能力、团队协作能力、解决问题能力等;
英文面试也会存在组面,但更多是考察学生的英文水平和观点输出。
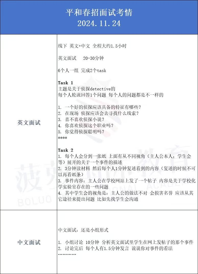
但在去年春招中,平和的面试内容迎来了一次大幅调整:

英文面试里,增加了一组有关“侦探”的问题。随后,进行了一场中英混合的“剧本杀”。
学生需要阅读纯英文剧本,并迅速脱稿发言,再用中文深入讨论,还原事件全貌。要是看不懂全英文的剧本,就只能“遗憾退场”了。
这次变化,对学生能力的要求更为灵活。除了会学习,还得知道怎么玩。因此,考生最好提前进行英语能力、面试题型的准备,做好模拟练习。
另外,平和面试更喜欢积极阳光的学生。如果学生侃侃而谈,讲到自己热爱的事情时眉飞色舞、眼里有光,那就是学校喜欢的学生。
对于想要今年或者尽快进入平和学校的家庭,最近一场的入学考或许要等到明年的秋招季。
因此,想要为秋招进入平和做准备的家庭,接下来的寒假就是重要备考时间!
03、上海国际学校面试备考
上海国际学校的面试形式多样,但万变不离其宗,主要可分为以下几类:
👉 个人面试:一对一或一对多,最常见的形式,深入考察学生的个人特质与思维深度。
👉 群体面试:多人一组,通过讨论、辩论、项目合作等形式,考察学生的团队协作、领导力与沟通能力。
👉 家长面谈:部分学校(如包玉刚)的必备环节,旨在了解家庭教育理念与学校文化的契合度。
面试问题一般都是开放性的,面试官看重学生回答问题的逻辑,所以学生要避免标准化考试中寻找标准答案的惯性,展现自身思考问题的能力。
大多数国际学校面试题目上围绕个人介绍、兴趣爱好、学术背景以及课外活动这四项出题,因此完全可以在这些方面提前进行一些准备,甚至是书面准备,熟悉相关的外语表达。
另外,在面试过程中,大家要注意以下几个“雷区”。
首先,回答问题不能过于简单,尽可能回答丰富、完整,面试官才会据此展开进一步了解。但也不要用“模板化”“应试化”的回答,国际学校的外籍老师很喜欢问开放性的问题,孩子可以自由发挥,抓住这个展示自我优势的机会。
切忌胡编乱造,招生官可能会对所回答的内容进行细节盘问,答不上来或回答磕磕巴巴的话,结果不会好看。
同时也不能过度包装,夸大过往的经历、奖项和能力,经验丰富的面试官很容易识破这种“伎俩”,一旦被怀疑不诚实作答,基本没有录取的可能性。
最后,在回答的时候,不要表现出“被动学习”的态度。即每个回答都非常简短,换句话说就是没有表现出好奇心和主动性,要等面试官来“撬开”嘴。国际学校更倾向于主动、积极的学习者,被动型学生通常会被认为难以适应探究式学习模式。

