上海星河湾双语学校成立于2012年,是一所专注于提供1-12年级高品质教育的民办双语学校,也是上海21所国际课程试点学校之一。

成立时间:2012年
学校性质:民办双语
招生学段:1-12年级
国籍户籍:不限国籍、沪籍
课程体系:AP课程
是否住宿:寄宿
学校地址:上海市闵行区金都路2688号
2026年开放日
招生对象:应届初三毕业生 (上海生源或非上海生源均可)
考试时间:预计在5月份
考试内容:英语、数学、面试
学费参考:
- 小学、初中:每学期60000元左右
- 高中:每学期75000元左右
- 住宿费:每年约10000元
注:以上费用仅供参考,具体费用以学校公布为准!
活动地点:闵行区金都路2588号上海星河湾双语学校
升学成绩
2025届共有167名毕业生。总计超过98%的学生获得了美国U.S.News排名前三十或同等水平的世界名校录取。学校坚持“中国核,世界流”理念,毕业生100%获得普通高中毕业证书。
美国方向录取成果
顶尖名校突破:共收获耶鲁大学、麻省理工学院(MIT)、斯坦福大学3枚顶尖录取。这3位同学均为本校初小部直升。
顶尖院校群录取:U.S.News美综前十+常春藤盟校+芝加哥大学共向15位学生发放了23枚录取。
前三十大学整体录取:在132位美本申请者中,有78位学生共获得156份U.S.News美国综合大学排名前三十的录取。
核心比例数据:
美本前三十录取份数/申请人数比为1.2,即人均获得超过1份顶尖录取。
美本前三十录取人数/申请人数比为0.6,即有60%的美本申请者获得了至少一份前三十录取。
其他录取:同时获得多所顶尖文理学院及专业院校的录取。
申请诚信:学校严格遵守早期决定(ED)协议,所有常规阶段录取均非来自已获ED录取的学生。
英国方向录取成果
牛津剑桥录取:获得6枚牛津或剑桥大学的录取,且均为无条件录取。
G5超级精英大学录取:82名英本申请者中,有51名同学共收获78枚G5院校录取,主要包括16枚帝国理工学院、51枚伦敦大学学院及5枚伦敦政治经济学院的录取,且绝大多数为无条件录取。
核心比例数据:
G5录取数/英本申请总人数=0.95
G5录取人数/英本申请总人数=0.65
其他知名大学:爱丁堡大学、伦敦国王学院、曼彻斯特大学等录取众多。
中国香港及其他地区录取
香港大学:收获12枚录取。
香港科技大学:收获17枚录取,其中超过一半为全额奖学金录取。
其他国家和地区:在其他国家与地区的顶尖大学申请中也取得了不俗的成绩。
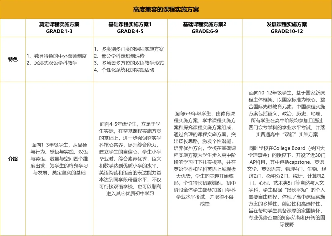
课程设置
小学至初中(1-9年级)
1、义务教育+双语课程
星校小学初中阶段,在完成国家义务教育课程基础上,添加了数学、科学、物理、化学、生物等多种双语课程。英文教材占比超70%。其中部分教材和上中国际共享。
2、班型设置
星校在小学低年级的阶段推行包班制,中外教师联合管理;每个班级还配有专科教师,负责学生在音乐、体育、美术等科目的专项教学。4年级以上,星校各年级实行分层和走班制,根据MAP测试成绩分设S班(基础)、S+班(提高)、H班(高阶),英语水平要求尤为严格。
高中阶段(10-12年级):
星校的高中阶段,学生的课程全面转向“美高+AP”模式。教材均采用美国主流高中的同款教材。同时,星校还开设了超过20门AP课程供学生选择。学生可以根据自己升学的需求进行选择和规划。

值得一提的是,星校高中部还开设了AP Capstone课程,这是College Board(美国大学理事会)开发的研究性项目,是为了满足更多学生有更广泛的学术兴趣的需求,同时让学生也能学到必要的研究技能,属于AP学科的最高阶段。
参与此课程的学生要在老师带领下完成相当于大学水平的科研论文写作。目前能够开设AP Capstone课程的学校,在全球范围内屈指可数。
校园环境








