正值申请高峰期,一则消息在留学圈引发热议:“听说有学生ALevel拿到7A*,但是没有IGCSE成绩,牛津连面邀机会都没给直接发拒信!”IGCSE是什么课程?IGCSE成绩有多重要?一起来看看招生官的回应!


(图源网络)
01、招生官说出真相
一位牛津大学生化方向博士、前任面试官透露,牛津在招生中历来重视GCSE成绩——关键在于,这份成绩单并非孤立的数字,而是学术能力评价体系中的一块拼图。
“大学关注的是学生在校内的相对表现,这对英国本土学生来说是极具信息量的参考数据。”
牛津大学官方指出将GCSE成绩纳入录取评估范畴,直接关联面试资格与最终录取结果。
不过校方充分考量国际学生的背景差异,对于未持有IGCSE成绩的申请者,并不会直接一票否决。

对国际学生而言:
缺少IGCSE成绩不会自动构成申请硬伤;但若既无IGCSE,又没有其他已完成的标准化学术成果,招生官在评估时就面临信息盲区——这在生物化学这类不设入学笔试的专业中尤为突出。
02、IGCSE课程重要性
IGCSE是目前世界上公认的非常成熟的初高中国际课程过渡体系之一,适合14-16 岁学生。
过去,很多家庭将IGCSE视为ALevel/IB的“预备课”,并不重视。殊不知,在如今顶尖名校申请白热化的竞争中,这份成绩单正被招生官放在“放大镜”下审视!主要原因如下:
1. IGCSE是学术广度与均衡性的证明
IGCSE涵盖70+科目,一份多科高分的成绩单,能向招生官展示学生知识面广、未过早偏科,具备更强的学术延展性。

2. IGCSE证实学习能力与潜力
招生官相信,能在IGCSE阶段游刃有余掌握多学科并取得优秀成绩的学生,往往拥有更扎实的学习习惯、更强的适应力与更稳定的心态。
3. IGCSE反映语言能力
对于非英语母语学生,IGCSE英语(EFL/ESL)成绩是在长期系统学习中积累而来,比短期冲刺的雅思/托福更能体现学术环境下实际运用英语的能力。
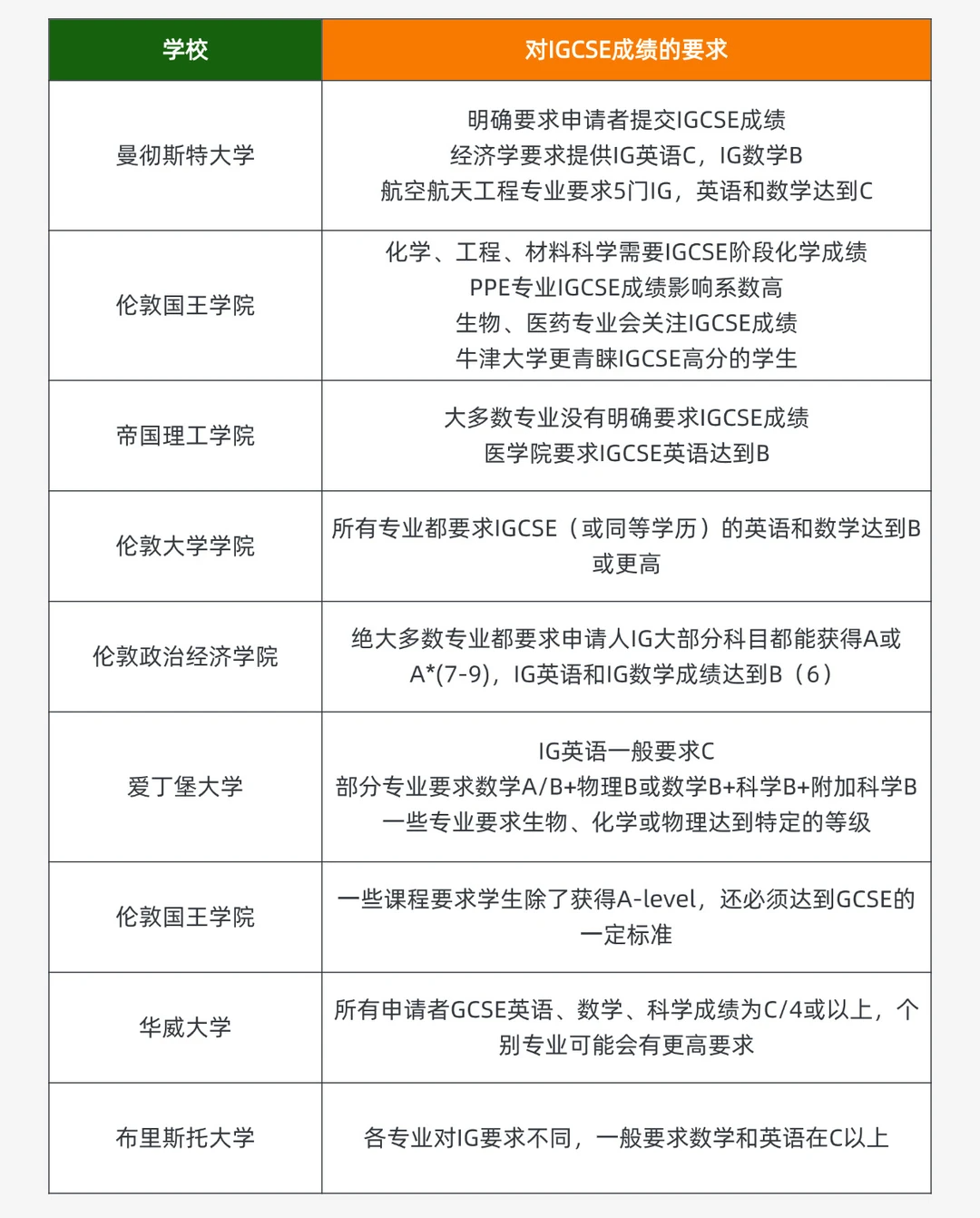
03、名校对于IGCSE成绩要求
不过同学们可不要一味追求科目数量而忽略成绩,若你就读国际学校并持有IGCSE成绩,需注意:单科成绩至少达到6分才具备有效参考价值;
而在竞争激烈的热门专业申请中,更理想的成绩目标是多数科目达到 8-9分或 A * 等级。
为大家罗列了各大院校对于IGCSE成绩的要求,快来看看自己差距在哪吧~
英国院校对IGCSE成绩要求


香港院校对IGCSE成绩要求

加拿大院校对IGCSE成绩要求


✅ 刚进入或即将进入国际体系,英语授课跟不上、知识点理解困难;
✅ 从体制内转国际学校,不适应考试模式;
✅ 目标A*但校内成绩不理想,需系统性提升;
✅ 大考临近,想短期冲刺高分、突破瓶颈。
别忘了寻求专业老师的帮助!机构IGCSE课程辅导包括先修班、培优班、强化班、冲刺班、脱产课程,涵盖数学、物理、化学、生物、计算机、经济等热门科目,适配不同基础学员~

