7-12年级国际学校学生,如何爬藤进名校?近几年来,国内学生中,被藤校录取的越来越多,我们整理了不少的录取学生简单发现,被藤校牛剑等名校录取的学生不仅在GPA中拔得头筹,更是有国际竞赛与夏校等奖项加持。
像美国AMC竞赛,HIMCM数学建模,物理碗,BPHO,CCO,UKCHO化学,BBO,IGEM,NEC,BPA等国际竞赛,取得相关奖项更是对藤校的申请利器。
017-8年级学生国际竞赛推荐
这个年龄段的学生对于学科优势不明显,还处于打基础、学语言的阶段,所以建议从基础学科与兴趣特长角度准备。
- 数学竞赛建议:AMC8、AMC10、AIME、UKMT等
- 生物竞赛建议:BrainBee Junior竞赛
- 计算机竞赛建议:USACO竞赛
- 商科竞赛建议:SIC竞赛,BPA竞赛,NEC-Pre组
- 文科竞赛建议:John Locke
029-10年级学生国际竞赛推荐
9-10年级的学生处于一个过渡期,前期已经打下坚实的基础,思维在这阶段显著发展转变,可以参加的竞赛类型大幅度增加,建议这阶段从竞赛中摸索自己感兴趣的学科领域,可以从【数学+未来专业方向/兴趣方向】入手。
- 数学竞赛建议:AMC10、AMC12、AIME、HiMCM等
- 文科竞赛建议:John Locke
- 物理竞赛建议:物理碗、BPhO、SIN、CAP等
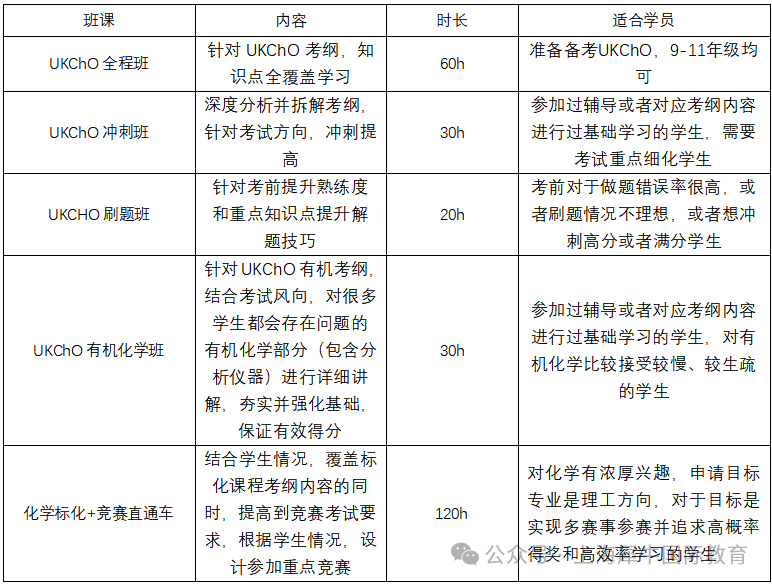
- 化学竞赛建议:CCC、CCO、UKChO
- 生物竞赛建议:BrainBee、BBO、USABO
- 经济商科竞赛建议:NEC、FBLA、SIC、沃顿商赛等
0311-12年级学生国际竞赛推荐
随着学习的深入,每个学生的学科特长逐步展现,而这阶段也进入了申请准备阶段,时间紧迫,故获得一个高级别的优异竞赛成绩十分重要。11年级进入竞赛关键期,建议同学们参加高级别赛事,并努力获得一个优异成绩,为12年级的申请提前准备。
- 数学竞赛建议:AMC12、AIME、HiMCM等
- 物理竞赛建议:物理碗、BPhO、PUPC、SIN、CAP等
- 化学竞赛建议:CCC、CCO、UKChO
- 生物竞赛建议:BrainBee、BBO、USABO
- 经济商科竞赛建议:NEC、FBLA、SIC、沃顿商赛等
如何选择适合自己的国际竞赛?
✅根据申请院校方向
已经已经确定升学方向,比如美国、加拿大、英国等,建议优先本国举办的国际竞赛为主,比如美国的AMC竞赛,加拿大的欧几里得数学竞赛。
✅根据申请院校
很多国外的顶尖大学都会举办相关的竞赛,如MIT、耶鲁、布朗大学、卡内基梅隆大学等,在申请表上会预留AMC成绩位置,想要申请这些院校的学生,建议参加AMC竞赛。美国宾大的沃顿商学院所举办的沃顿商赛,拿到全球奖项,可进入宾大商学院。MIT举办的iGEM等。其他院校同理,可以提前了解一下申请条件。
✅根据自己后期专业方向
已经对未来大学专业有明确指向的,可以参加相关学科的竞赛。比如,后期主要以人文社科方向为主,可以考虑AMC数学竞赛和Johnlocke写作竞赛。后期以理工科方向为主,可以考虑AMC数学竞赛和物理碗/BPHO竞赛为主。后期以计算机方向为主,可以考虑USACO,Kaggle等。后期以经济商科方向为主,可以考虑NEC,沃顿商赛等。
国际竞赛备考咨询汇总
我们汇总了国际竞赛的全部备考资料,对于正在备考,或者有备考打算的学生,可以来免费领取!
机构竞赛备考培训
机构专注国际竞赛辅导培训10年,对于准备申请海外留学的同学,有提供专业的竞赛辅导课程,数学,物理,化学,生物,计算机以及商科都有。

| 竞赛 | 授课语言 | 班型 | 上课时间 |
| 袋鼠数学思维挑战 | 中英/全英 | 4-8人小班/1对1 | 滚动开班 |
| 澳大利亚数学思维挑战 | 中英/全英 | 4-8人小班/1对1 | 滚动开班 |
| AMC8基础/强化/冲刺 | 中英/全英 | 4-8人小班/1对1 | 滚动开班 |
| AMC10基础/强化/冲刺 | 中英/全英 | 4-8人小班/1对1 | 滚动开班 |
| AMC12基础/强化/冲刺 | 中英/全英 | 4-8人小班/1对1 | 滚动开班 |
| AIME冲刺班 | 中英/全英 | 4-8人小班/1对1 | 滚动开班 |
| Euclid欧几里德 | 中英/全英 | 4-8人小班/1对1 | 滚动开班 |
| BBO/USABO | 中英/全英 | 4-8人小班/1对1 | 滚动开班 |
| USACO/Kaggle | 中英/全英 | 4-8人小班/1对1 | 滚动开班 |
| NEC/BPA/SIC | 中英/全英 | 4-8人小班/1对1 | 滚动开班 |
| 物理碗/BPHO | 中英/全英 | 4-8人小班/1对1 | 滚动开班 |
| JohnLocke/哈佛评论 | 中英/全英 | 4-8人小班/1对1 | 滚动开班 |

