袋鼠数学竞赛考察什么知识点?想要获奖难度如何?2025年袋鼠数学竞赛已经进入考前冲刺阶段,今天再为大家梳理一下A/B两个等级考察的知识点和题型,方便1-4年级小朋友备考~
袋鼠LA(1-2年级)重要考点

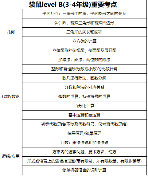
袋鼠LB(3-4年级)重要考点

袋鼠竞赛题型大致可以归为五类:
- 图形类:考察图形运动、三视图等
- 运算类:基础运算能力
- 数理逻辑类:逻辑推理,题目灵活多变
- 应用类:与生活相关的数学应用问题
- 趣题:为低年级学生设计,有趣且富有挑战性
一、几何图形类

这类题目采用图画形式,一般孩子不用动笔,便可以得出答案。主要考察孩子的观察能力,以及对几何知识的掌握。
二、数字运算类

这类题考查的是学生基础运算,并且不是单纯的加减乘除,而是需要经过分析才能运算。
三、逻辑推理类

这类题目是典型的逻辑推理文字题,需要找到突破口信息,非常考验孩子的思维逻辑能力。
四、数学建模类

这类题目对低龄孩子来说难度较大,考察数学组合知识。
五、数独游戏类

这类题目考试中出现的频率也很高,它也是考察学生的逻辑推理,平时有过类似训练的孩子很容易得分。
袋鼠数学竞赛整体获奖率较高,对孩子来说只要认真备考,获奖几率较高。全国排名前35%都能得奖,除此之外各赛区前20%还有数学技能奖。
中国区奖项:

- 超级金奖(Top Gold):排名前 3%
- 金奖(Gold Award):排名前10%
- 银奖(Silver Award):排名前 20%
- 铜奖(Bronze Award):排名前35%
- 数学技能奖:各赛区除全国奖项之外前25%
孩子参加袋鼠竞赛容易获得成就感,让学生更容易爱上数学。
袋鼠数学竞赛培训班
机构袋鼠数学竞赛培训课程采用机构自主研发的体系化教研专业教材,结合袋鼠竞赛的真题和考察范围,实现全考点覆盖。课程旨在激发孩子对数学的学习兴趣和自信心,培养他们的数学思维能力,并训练学生在阅读、理解、分析和解决问题方面的能力,为参加AMC竞赛做好衔接准备。
袋鼠竞赛levelA级别课程大纲

袋鼠竞赛LevelB 级别课程大纲

🌷课程类型:4-8人小班 / 1v1
🌷授课语言:中英双语/纯英授课
🌷授课形式:线上/线下同步开课
●在线直播课程:学生可以与老师实时互动,解决疑难问题,随时随地进行复习,巩固知识,不受时间限制。
●线下授课环境
机构在上海、北京、广州、深圳、苏州、杭州、南京、青岛、无锡、武汉、合肥、宁波、天津、大连、香港等城市设有线下校区~

