袋鼠数学竞赛可以称得上的“低龄数学天花板”,袋鼠数学竞赛以趣味性题型闻名,它与那些高难度、选拔性的数学竞赛截然不同。通过精心设计的富有生活气息和趣味性的题目,袋鼠数学竞赛能够有效激发孩子们对数学的热爱与兴趣。
那袋鼠数学竞赛满分有可能嘛?是一种什么体验?含金量如何?
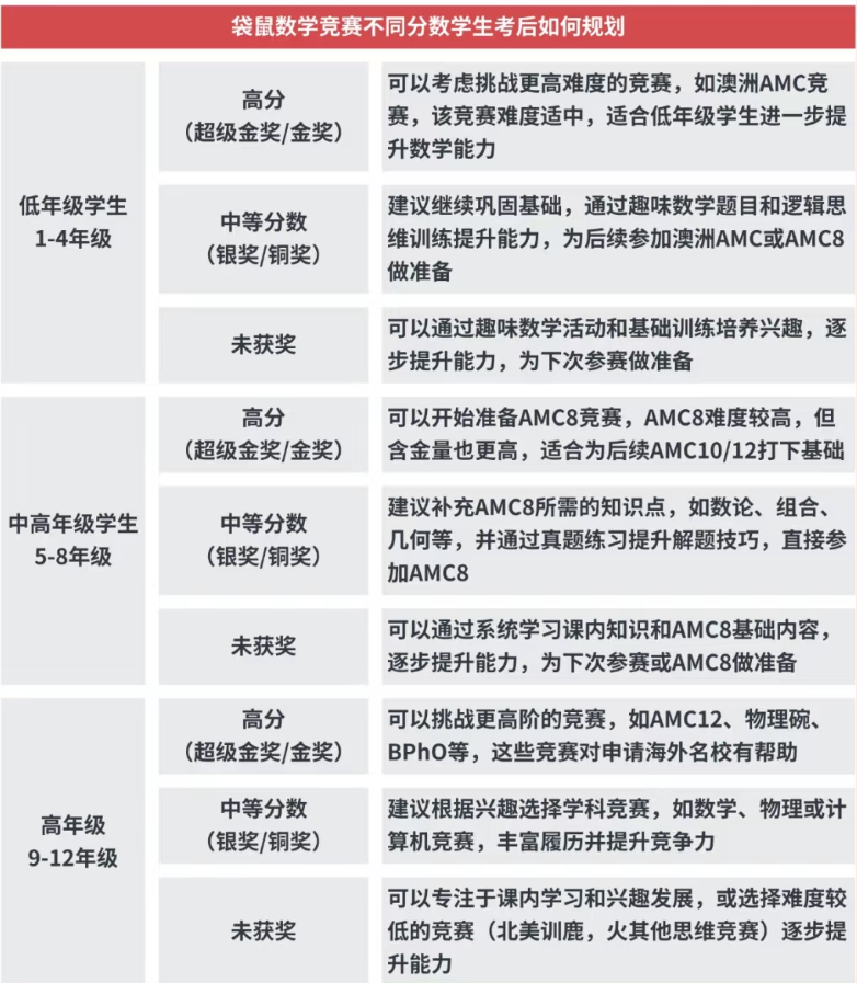
袋鼠数学竞赛考试时间再每年3月底,想要提前准备学习的家庭,这个暑期就可以开始给娃规划起来啦,趣味性强,在学习中感受数学的魅力。
袋鼠数学竞赛满分含金量
袋鼠数学竞赛满分的含金量是相当高的,以下是具体分析:

从国际认可度来看
- 全球影响力巨大:袋鼠数学竞赛是全球最大规模的青少年数学赛事,覆盖106个国家和地区,年参赛人数突破780万。其权威性得到了全球广泛认可,英美等国的顶尖中学在小升初筛选中明确要求提供低龄段数学竞赛经历,袋鼠奖项被视为逻辑思维基础的核心证明。
- 名校背书:国际名校如MIT、牛津等在申请系统中标注袋鼠竞赛成绩,金奖以上选手的夏校邀请概率提升40%。亚洲顶尖学府如新加坡国立大学附中、香港拔萃书院也将其列为自主招生的加分项。
从奖项设置来看
- 全球最高荣誉:满分成就奖(Math Kangaroo)是袋鼠数学竞赛的全球最高奖项,全球仅有约50名学生能够获得。这一奖项象征着极高的数学能力,是全球范围内对参赛者数学水平的最高认可。

- 中国区奖项价值高:在中国区,超级金奖(Top 3%)、金奖(Top 10%)等在小升初简历中具有显著增分效应。例如,上海“三公”学校(如上外附中)将袋鼠奖项作为简历差异化加分项。
从学术价值来看
- 培养数学思维:袋鼠数学竞赛的题目以趣味性和生活化著称,能够有效激发孩子们对数学的兴趣,培养逻辑思维、空间想象、创新能力和问题解决能力。这些能力的培养对学生的长期学术发展至关重要。
- 衔接高阶竞赛:袋鼠数学竞赛是AMC8的最佳预科,其阅读理解题型能帮助孩子跨越“读不懂题”的瓶颈。数据显示,袋鼠获奖者后续参与AMC8的获奖率提升30%。
从个人成长来看
- 建立自信心:获得满分成就奖是对学生数学能力的极大肯定,能够极大地增强学生的自信心,激励他们在数学学习中不断探索和进步。
- 提升学习动力:满分的获得会让学生对数学产生更浓厚的兴趣,激发他们进一步学习数学的动力,为未来参与更高级别的数学竞赛或数学研究奠定基础。

从升学竞争力来看
- 国际学校申请优势:在国际学校申请中,袋鼠数学竞赛的满分成就奖是重要的加分项,能够显著提升学生的竞争力。
- 国内升学隐性助力:尽管体制内学校不直接挂钩竞赛成绩,但其隐性价值显著,例如在上海“三公”学校的小升初招生中,袋鼠奖项是重要的参考依据。
从获奖难度来看
- 获奖率高但满分难:袋鼠数学竞赛的获奖率相对较高,达到55%-65%,但满分成就奖的获得难度极大,全球仅有约0.03%的参赛者能够获得。这使得满分成就奖更具稀缺性和含金量。
从长远发展来看
- 综合素质证明:袋鼠数学竞赛的满分成就奖不仅是数学能力的证明,还体现了学生的时间管理、抗压能力和跨文化适应力等综合素质。
- 全球化视野:与全球630万学生同台竞技的经历,能够帮助学生拓宽国际视野,培养全球化思维。
综上所述,袋鼠数学竞赛满分的含金量非常高,它不仅是数学能力的顶尖证明,还能在升学、学术发展和个人成长等多个方面为学生带来显著的优势。
暑期袋鼠数学竞赛培训课程
袋鼠数学L1直通车培训课程

袋鼠数学L2直通车培训课程


