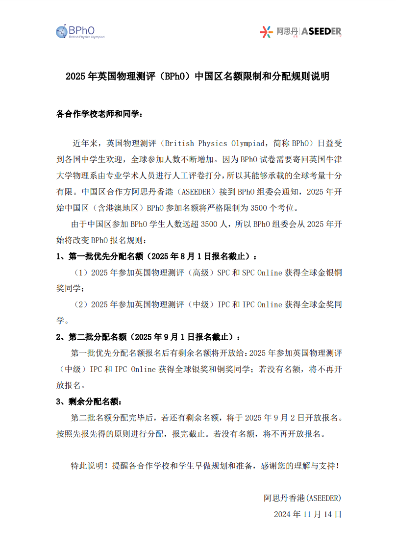
AMC12数学竞赛分数线是多少?
2025年AMC12数学竞赛分数线多少才能晋级AIME?今天Sharon就带大家根据往年的题目难度和分数线波动,预测下今年的AMC12数学竞赛分数线!
AMC12数学竞赛分数线

根据历年AMC12数学竞赛分数线统计,赛事前5%的获奖分数线为108分。若想达到这一成绩,考生至少需答对16道题,其余题目即使未作答,也可通过评分规则获得109.5分。
16题 ×6分 + 9题 ×1.5分=109.5分
而前1%的获奖分数线为133.5分,对应需答对22道题,剩余题目不作答即可获得136.5分。
22题 ×6分 + 3题 ×1.5分 = 136.5分
值得关注的是,AMC12评分机制中“未答题得1.5 分”的规则,实际上为考生提供了策略化应试思路:可根据目标分数合理分配答题精力,优先攻克有把握的题目,以确保基础得分。
这种策略既能提升得分效率,又能规避错误答题导致的扣分风险,助力考生更精准地冲击获奖分数线。
AMC12数学竞赛考试时间
✅A卷:2025年11月6日(周四)17:00-18:15
✅B卷:2025年11月12日(周三)17:00-18:15
AMC12数学竞赛报名时间
✅A卷:2025年10月27日截止
✅B卷:2025年11月3日截止
AMC12数学竞赛报名方式
🔷第一种:学校组织报名
如果学生所在学校是阿思丹合作学校/考点学校,学生可以找自己所在的国际学校,由学校统一报名;或者学生自主在“阿思丹国际理科测评”小程序上报名;
阿思丹报名官网链接:http://www.seedasdan.org/
🔷第二种:正规合作机构代报名
AMC12数学竞赛培训课程

▶课程大纲:课内外知识点全覆盖
▶课程类型:3-8人小班授课/一对一授课模式
▶授课语言:中英双语教学/纯英文授课
▶学习阶段:基础、强化、冲刺三个阶段,每个阶段根据不同基础、不同学习时间分班。
▶授课模式:线上线下同步开课,可回放不断学习;线下课程、名师互动直播课程、录播课程均可选择。
我们在上海、深圳,北京、天津、苏州、南京、深圳、无锡、青岛、杭州、广州、合肥、武汉、成都、重庆、天津、宁波、香港、常州、厦门、新加坡均开设的有线下校区,其他城市可以参加AMC12数学竞赛培训课程线上网课,享受总部师资~
