作为北美地区最为权威的计算机类竞赛,无论是CCC还是USACO,都具有相当的国际地位!且在TOP30之间拥有权威性和足够的指向性。若你参与进这两场竞赛中的任意一场并获得不错的成绩,那么申请之路肯定要好走不少。本期就详细给大家介绍USACO和CCC这两大计算机竞赛对比。
USACO

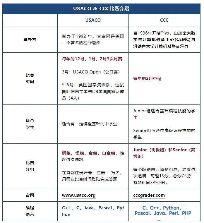
USACO美国计算机奥林匹克竞赛,是美国一项面向全球中学生的信息学线上竞赛,每年会为IOI(国际信息学奥林匹克竞赛)选拔美国队队员。USACO是一项高含金量、极具竞争力的比赛,对美国大学申请者来说具有重要意义,尤其对计算机专业申请者更为重要。
越来越多进入哈佛、耶鲁、麻省理工、普林斯顿、康奈尔等顶尖大学的学生都曾参加过USACO,并且表现出色。
适合对象:不限制年龄,全世界学生都可以参加
竞赛时间:每年12月到次年3月,每月一场,一共4场
参赛方式:线上竞赛,个人参与,你需要通过于USACO官网上注册一个(免费)账户。注意,你需要在竞赛窗口开放的三天时间内,选择任意一个时间开始比赛。
参赛语言:C、C++、Java、Python选择任意语言参加即可
考试形式:在线编码提交,每次比赛持续时间为4-5个小时,选手可以在规定的比赛窗口期内(例如周五至周一)自行选择开始比赛的时间。
比赛期间,选手需要解决三道编程题目,题目难度随着组别的升高而增加,一旦选手登录并下载题目,计时器开始计时,要求选手在规定时间内编写代码并在网上提交。
评分标准:青铜、白银、黄金、铂金级别比赛都是3道题,总分1000分。每道题333.3分。每道题有10个测试点,通过一个可得33.33分。
USACO每一场月赛都会有四组比赛构成,分别是白金组、金组、银组、铜组,难度依次递减,难度相当于NOI、NOIP提高组、NOIP普及组。
USACO作为美国计算机奥林匹克国家队选拔赛,备受美国名校关注。相比其他学科竞赛,USACO因为门槛高,含金量也更高。参加USACO至少有三次月赛和一次公开赛的机会晋级,可最大程度、最低成本提升学术背景,对美本申请非常有帮助!
CCC

CCC,全称CanadianComputingCompe- tition,是加拿大面向中学生每年举办一次的计算机程序设计比赛。该竞赛自1996年起在加拿大安大略省滑铁卢市滑铁卢大学举办,至今已有数十年的历史。CCC的目的是为广大中学生提供一个机会来测试自己分析、设计以及编程实现算法的能力。
报名时间:每年2月中旬竞赛形式:个人线上赛
适合对象:Junior(初级组)任何具有基本编程技能的学生;Senior(高级组)任何具有中级到高级编程技能的学生
考试题型:3个小时,5道题目,满分75分,每道题15分这个比赛获奖难度与USACO相比简单很多,因为这个比赛分了两个难度:Junior和Senior组(Senior组比较简单)。而且Top 25% 是可以获得证书的。也可以说这个证书还是比较容易拿的。
Junior组适合具有基础编程技能的学生,60分以上(满分75分)就可以拿到证书Senior组适合中高级编程技能的学生,30分就可以拿到证书了前5%的学生可以荣登滑铁卢官方成绩榜单。如果你想得到CCO邀请的话,必须要Senior组的47分以上才有机会。
USACO和CCC难度对比

难度对比:USACO>CCC计算机
CCC竞赛获奖难度与USACO相比简单很多,因为CCC竞赛分了两个难度:Junior和Senior组(Senior组比较简单)。而且Top25%是可以获得证书的,也可以说这个证书还是比较容易拿的。
USACO每一场月赛都会有四组比赛构成,分别是白金组、金组、银组、铜组,难度依次递减,难度相当于NOI、NOIP提高组、NOIP普及组。(一般铜升银难度相对低一些,其他的级别难度较高);
含金量对比:USACO>CCC计算机
USACO作为美国计算机奥林匹克国家队选拔赛,备受美国名校关注。相比CCC竞赛,USACO因为门槛高,含金量也更高。参加USACO至少有三次月赛和一次公开赛的机会晋级,可大程度、低成本提升学术背景,对海外留学非常有帮助!
