就在昨天,阿斯丹官方公布!!2026年AMC8数学竞赛考试恢复线上考试,恢复线上之后,AMC8参赛人数一定是会增加的!参赛的宝子们一定要抓紧时间开始备考!本文详细给大家整理了2026年AMC8的报名考试时间,以及详细的AMC8备考攻略~
2026年AMC8考试变化


2026 年 AMC8将采用“线上考试“与“线下考点“并行的考试形式。考生可结合自身情况选择相应方式参与。所以之前犹豫线下考试的同学,恢复线上之后,参赛人数一定是会增加的!一定要抓紧时间开始备考!

👇2026年AMC8数学竞赛考试安排
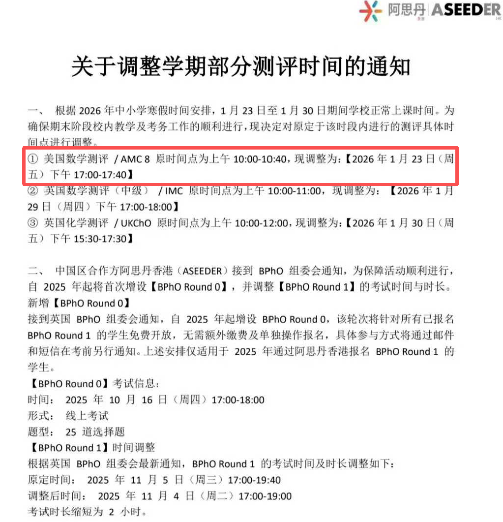
考试时间:2026年1月23日(周五)下午 17:00 - 17:40;
报名时间:截止至2026年1月13日;
参赛条件:8年级及以下,且年龄不超过14.5周岁;
考试形式:线上/下笔试,中英双语,25道选择题,满分25分,答对得1分,答错不扣分;
AMC8报名方式:
AMC8/10/12报名第一种:学校报名
如果学生所在学校是阿思丹合作学校/考点学校,可以由学校统一报名。
AMC8/10/12报名第二种:合作机构代报名
找合作机构代报名,详情咨询老师微信。
AMC8/10/12报名第三种:阿思丹平台报名
微信搜索“阿思丹国际理科测评”小程序
注册账号→搜索“AMC8”→填写信息→上传身份证/护照→支付报名费。




2026年AMC8考试内容变化
2026年AMC8数学竞赛考试依旧是25道选择题,但题型设计上更强调跨学科应用与高阶逻辑推理,具体调整内容如下:

数论与组合(20%-25%):质因数分解和整数性质难度有提升,考生需要掌握短除法快速求解LCM与GCD;新增等比数列求和等创新考点。
几何模块(25%-30%):新增三维展开图动态分析、勾股定理与建筑结构稳定性结合题,强化不规则图形面积的计算。
代数与概率(40%-45%):强化概率与统计数据结合真实场景(如超市促销模型)、二次函数建模(如碳排放优化)。
✅评分标准更加严格
过程分权重增加:解答需标注定理编号,步骤缺失扣分比例达30%。
计算精度要求提高:结果需保留三位有效数字,单位换算错误直接扣分。
总体来看,2026年AMC8数学竞赛考试的调整旨在考查学生更广泛的数学知识和更强的综合应用能力,对学生提出了更高的要求。
机构AMC8课程培训设置
机构AMC8培训课程怎么样?
提分效果好吗?学员获奖率高吗?
话不多说,请看我们的喜报~
👉机构AMC8师资
好的AMC8成绩是离不开好老师的,AMC8课程授课老师均来自国内外一流名校,斯坦福大学、加州大学以及清北复交等,老师们不仅熟悉考试题型,也能清楚了解到同学们备考过程中的难点,并及时解决。
✅ 全程托管式服务
提供一站式学习管理服务:
班主任定时提醒上课、跟踪进度
学管老师严格监督作业完成情况
专业教师实时答疑,问题不过夜
支持竞赛代报名等配套服务
✅ 机构AMC8培训校区覆盖广 + 线上线下灵活学
⭐线下校区:上海(浦东、徐汇、黄浦、闵行)、北京(海淀、国贸、顺义)、广州、深圳(南山、福田)、苏州、杭州、成都、重庆、南京、青岛、无锡、武汉、合肥、宁波、天津、常州、厦门、中国香港等均开设线下校区。
⭐线上直播课程:如果距离不合适,还提供高质量的线上直播课,支持回放。

