作为衔接初中数学与高阶竞赛的桥梁,AMC10不仅涵盖初三至高一核心知识点,更是冲击 AIME、申请海外名校的关键筹码。
关键的是,不同年级备考重点天差地别:
7年级需衔接校内与竞赛基础
8年级要突破中等难度分水岭
9年级则得冲刺高难度压轴题并优化应试节奏
今天Sharon就来为大家拆解7-9年级备考方案,精准匹配各年级知识储备与能力目标!
文末附AMC10数学竞赛培训课程——从基础班夯实框架到冲刺班模考提分,还有入班前测精准分班、双轨督学保障效果,带你少走弯路!
Part 01AMC10数学竞赛简介
美国数学竞赛(American Mathematics Competitions,简称AMC)由美国数学协会(MAA)主办,始于1950年,至今已成为一项具有全球影响力的中学生数学赛事。
AMC竞赛体系设置多个层级,包括AMC8、AMC10、AMC12等初阶赛事,以及后续的美国数学邀请赛AIME,表现优异者将有机会进入美国数学奥林匹克(USAMO)。

参赛年级:G10及以下(考试当天不大于17.5岁)
考试时间:每年11月举行,分为AB两场考试
比赛形式:线上考试
试卷语言:中英双语
考试时长:75分钟
试卷题型:25道选择题(5选1)
评分标准:答对得6分,不答得1.5分,答错得0分,比赛中不允许使用计算器

Part 02AMC10竞赛长线备考规划
第一阶段:筑牢知识根基建议周期:6-8个月
核心任务:系统掌握全部AMC10数学竞赛考点,确保知识体系完整无遗漏
备考要点:
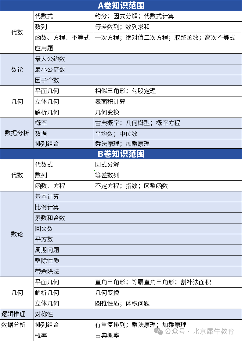
根据历年考点分布,建议优先投入代数与几何部分的学习。这两大板块不仅占据最高分值比重,更是后续模块学习的必备工具。数论与组合部分对抽象思维要求较高,需预留充足时间进行理解与消化,建议安排在学习中后期集中攻克。
第二阶段:强化应用能力建议周期:4-5个月
核心任务:实现从知识理解到解题能力的转化,熟练掌握中等难度题型
备考要点:
按知识模块进行专项训练,通过分类题库系统练习历年经典题型。这一阶段要着重培养数学思维在具体问题中的应用能力,通过大量针对性练习,提升解题效率与准确率。
第三阶段:实战模拟与策略优化建议周期:2-3个月
核心任务:适应考试节奏,建立个性化应试方案,稳定发挥水平
备考要点:
在完全掌握题型特点的基础上,严格按照考试要求进行全真模拟。重点训练时间分配能力,形成清晰的解题顺序策略:明确优先作答题型、可暂缓题目以及高效检查方法等关键环节。
这份备考规划适用于具备较强自学能力的同学,若基础较为薄弱或需要专业指导,建议参加专业AMC10数学竞赛培训课程,以获得更显著的提升效果。
Part 03AMC10数学竞赛培训课程
机构专注AMC竞赛培训多年,适用于不同基础的学生,为了助力考生们备考AMC10数学竞赛,机构专业辅导老师帮助梳理难点,强化提升,更好冲奖!

▶课程类型:小班授课/一对一授课模式
▶授课模式:在线/面授均可
▶授课语言:中英双语教学/纯英文授课
▶课程目的:针对重难点科目进行预习和同步学习,补缺补差,难度层层递进,帮助学生举一反三。
▶课程内容:精选主要考核知识模块,配套高频考点强化练习,易错题汇总分析,解决练习不足,缺少技巧性答题的问题。
▶教学方式:精研教材与历年真题库,精准捕捉学生弱项,击破重点难点。
我们在上海(浦东、徐汇、黄浦、闵行)、北京(海淀、国贸、顺义)、广州、深圳(南山、福田)、苏州、杭州、成都、重庆、南京、青岛、无锡、武汉、合肥、宁波、天津、常州、香港、新加坡等均开设线下校区,其他城市可以参加线上网课,享受总部师资~

