当AMC10/12竞赛考试即将来临,AIME邀请赛备考也该提前提上日程,它向顶尖大学证明了你拥有解决非常规数学问题的卓越能力,是学术能力最硬核的注脚。
想要晋级AIME邀请赛需要在AMC10/12竞赛中考到多少分?那么在AIME邀请赛中取得优异成绩又会有哪些帮助?
USA(J)MO晋级规则调整
近日收到消息,USA(J)MO美国数学奥赛晋级规则调整:AIME权重大幅增加!
以前AMC10/12和AIME的成绩在总分中各占约50%,但如今AIME的占比直接跃升至2/3!
参加AIME邀请赛有什么优势?
AIME是邀请赛,AMC10/12表现优秀的学员,无需报名,达到晋级分数线就会获得组委会的邀请。一般情况下AIME晋级学生会自动注册AIME I的考试,成功晋级AIME的同学会收到官方发的邮件。
⏩考试形式:线上考试
⏩考试时间:
AIME I:2026年2月6日(周五)13:00-16:00(暂定)
AIME II:2026年2月12日(周四)13:00-16:00(暂定)
⭐注意:跟往年一样,考生只能选择其中一场参加,2025年中国赛区学生只能参加AIME I竞赛,2026年具体情况还要等官方通知;
AMC10竞赛晋级到AIME竞赛:

AMC12竞赛晋级到AIME竞赛:

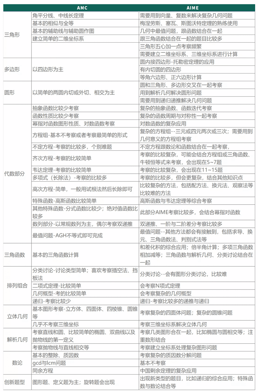
AIME邀请赛考察范围
AIME的考查范围涵盖算术、代数、计数、几何、数论和概率六大领域,其深度和广度远超AMC10/12。
AMC12晋级AIME的学生PART 01
虽然在知识点补足部分,减少很多学习压力,但想要在AIME竞赛中拿到理想的成绩,还需要大量的强化训练,和解题策略补充。这些仅AIME才有的知识点,可以重点学习:
- 代数:覆盖的内容大致相同
- 几何:Bashing method(复平面、中心坐标系等解法)、Radical axis
- 排列组合:几何图形上数内容
- 数论:LTE、不定方程的解法等
AMC10晋级AIME的学生PART 02
备考第一步需要针对AMC12有涉及但AMC10没有的知识点进行补足,
四大核心知识板块需要补充的知识点包含:
- 代数:对数、高阶代数概念、三角函数和恒等变换、复数
- 几何:Law cosine
- 数论:重合度很高,基础好可以不用额外补充
- 排列组合:Recursion、Markov chain

AIME邀请赛冲刺备考攻略
在开始备考前,必须深刻理解AIME与AMC的根本区别:
思维深度 > 知识广度:AIME不要求大量超出AMC范围的新知识,但它对已有知识(如数论、几何、组合、代数)的深度、灵活性与创造性运用提出了极高要求。
解答过程 > 最终答案:AIME的填空题形式背后,考察的是严谨、清晰的解题思路与过程。你必须完整地推导出答案,而不仅仅是猜测。
耐力与心态:3小时专注于15道极难题,是对智力、体力和心理素质的三重考验。稳定的心态和合理的时间分配至关重要。
01贴线晋级策略:
若你的AMC10/12成绩刚刚超过晋级线,那么在备考AIME时,应将重点放在确保前10题不失分上。
争取在这10题中至少获得9分以上,这样的成绩对于申请TOP前30的学校将是一个有力的加分项。
02AMC10高分晋级策略:
对于在AMC10中取得较高分数的同学来说,你需要进一步拓宽自己的知识面。
针对AIME的部分题目,进行提前的适应和深入学习是至关重要的。为此,补充相应的题库进行练习将是一个明智的选择。
03AMC12高分晋级策略:
对于在AMC12中取得高分,且对自己的数学水平充满信心的同学来说,你需要在确保前10题正确率的同时,对最后5道难题进行专项学习。
机构AIME冲刺班辅导培训

课程类型:精品小班/一对一(滚动开班)
授课模式:线上线下同步开课,可回放不断学习
授课语言:中英双语教学/纯英文授课
课程大纲:

机构AIME竞赛线上课程采用腾讯会议线上直播,区别于传统线上录播课程,可随时与老师在线互动答疑,课后可以回放,重复学习,直至掌握相关知识点。
目前,我们在上海/北京/深圳/广州/苏州/南京/无锡/杭州/青岛/武汉/成都/合肥/宁波/天津/香港/新加坡等地均有线下校区,小班授课,老师可以关注到每一个孩子。有线上/线下课程,有全英和中英两种授课语言,满足不同学生的学习需求。其他城市暂无校区,可考虑线上课程,享受总部名师师资。

