苏州家长圈中,有一个名字如雷贯耳——苏州中学伟长班。自2012年创办以来,这里已成为苏州大市公认的“牛娃聚集地”,培养出一批又一批卓越学子。想进苏州为伟长班,简历要多强?简历标配AMC8数学竞赛如何备考?机构苏州AMC8课程助孩子拿奖!
苏州伟长班介绍
伟长班,全称苏州中学伟长实验项目,虽然身在苏州中学,却是公办性质。在苏州家长心中,它就是TOP1级别的王牌班型,每年的择校竞争激烈程度,堪称“地狱模式”。

基本信息,一文读懂:
招生规模:4个班,140—160人。与丘班联合招生后,扩至170人左右。

招生范围:面向整个苏州大市招生(省内其他市的牛娃可以尝试冲击丘班)。
择校要求:官方要求不明确,不限制三好奖状,但简历里有学科类证书的孩子,通过几率会大很多。
选拔流程,堪称“神仙打架”:伟长班的选拔分为“初试+复试”。
✅初试:考语文、英语和奥数,主要选拔综合能力强的学生。
✅复试:考语文、数学、体育、心理。其中的数学,难度直接对标初中联赛,目标就是挑出那些有竞赛天赋的好苗子。
升学路径:进入伟长,意味着一条清晰的精英之路:
初二可冲刺中科大少年班。
初三可报考西交大少年班,或直升苏中匡班。
高中阶段优先进入苏州中学的匡班、国际班、基地班,或走向UWC等国际方向。

苏州伟长班备考
许多家长关心:怎样的简历更受苏州伟长班青睐?

苏州伟长班特别看重理科成绩,选拔时很看重学科竞赛证书。
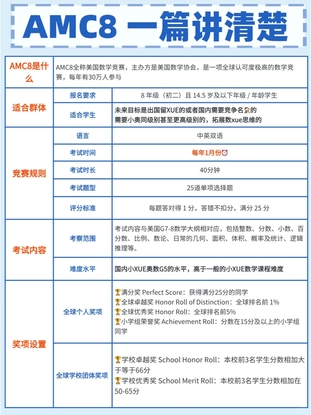
AMC8数学竞赛作为全球顶级的青少年数学竞赛,其考察的数理逻辑、问题解决能力,与伟长班的选拔方向高度契合。一份亮眼的AMC8成绩单,就是孩子数学天赋最直接、最有力的证明。

AMC8数学竞赛怎么备考才不走弯路?这份年级规划建议请收好!
🔹1-2年级:竞赛入门难度太大容易挫败。建议从趣味性强的袋鼠数学竞赛入手,培养兴趣,打好数感基础。
🔹3-4年级:启蒙期,建框架开始了解AMC8考点(如数论、几何、逻辑),搭建知识体系,重在理解,不求速度。
🔹5年级:正式起步,学练结合具备参赛能力,建议同步学知识点+刷真题,可考虑专业辅导,提升效率。
🔹6年级:冲刺前1%,为小升初加分目标明确——稳扎稳打,力争高分。成绩能成为升学硬实力,别错过黄金窗口。
🔹7-8年级:拿奖只是起点,进阶才是目的前1%不是终点,而是跳板。借此信心冲AMC10/12,为更高阶竞赛铺路。

苏州AMC8课程推荐
为帮助苏州地区学生更好地备战AMC8、提升综合竞争力,我们开设了AMC8数学竞赛培训课程,提供系统化训练与专业指导,助力孩子在择校路上脱颖而出。作为一家在AMC培训领域深耕多年的机构,机构苏州AMC8课程体系相当成熟,能够根据孩子不同的基础,提供精准的匹配

课程类型:3-8人小班 / 1对1
授课模式:线上线下同步开课,苏州新区和工业园区均有开设线下校区
授课语言:中英双语教学 / 纯英文授课
苏州AMC数学竞赛教学团队以卓越的学术实力和丰富的实战经验著称:
背景硬核:超60%来自清北复交及海外名校。
经验丰富:90%教师拥有3年+AMC8带队经验,深度融通苏州校内数学与AMC8竞赛体系,教学直击要害。

