在今年8月底,深圳家长圈流传出一条信息——深中紧急叫停的丘班。
随后后,清华也下场撇清与「丘班」的关系,称与清华的招生工作无任何关联。

各地媒体分析出现这一原因是要打破当前中学阶段,数学人才过度依赖奥数的现象。
丘成桐先生本人反对奥数应试化,认为如果为了升学而刷题,那叫停丘班是一个让孩子解脱,回归正常学习节奏的机会。
丘班虽然没了,但数学竞赛的价值并不该被全盘否认。
那些侧重培养孩子们数学逻辑思维,激发数学学习兴趣的竞赛更值得推广!例如国际上受到广泛认可的AMC8竞赛!
不少家长对AMC8竞赛还存在疑惑:
AMC8数学竞赛是什么?
AMC8竞赛考察什么内容,自己的孩子是否适合参加?
参加AMC8对孩子的升学有哪些帮助?
......
本文将带着以上这些问题,打破您的信息差!
01、什么是AMC8数学竞赛
AMC8由美国数学协会(MAA)主办,是面向全球8年级及以下、年龄不超过14.5岁学生的国际数学竞赛,每年1月举行。
整个AMC系列数学竞赛体系包括AMC8、AMC10、AMC12、AIME、USJMO、USAMO等,其中AMC8数学竞赛是初级阶段竞赛,也是国内小学生参加人数较多的一项国际数学竞赛。
AMC8竞赛规则:
⭐参赛资格:8年级或以下,且年龄不超过14.5岁
⭐竞赛时长:40分钟
⭐竞赛题型:25道单项选择题
⭐计分方式:答对一题得1分,答错得0分,满分25分。
🏆奖项设置:
满分奖(全卷正确,满分25分)
DHR全球卓越奖——前1%(≥21分)
HR全球优秀奖——前5%(≥17分)
AR全球荣誉奖——6年级及以下答对15题
随着AMC8竞赛的热度越来越高,参加AMC8竞赛的学生也越来越多。2025年中国区参赛人数破8w,其中4-6年级学生占比26%。低龄化、普及化,成为一个大趋势。
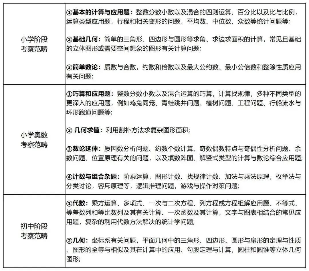
AMC8数学竞赛考察内容
AMC8数学竞赛考点涵盖了小学全部的数学知识和部分的初中知识以及奥数知识,旨在全面考察学生的数学知识和思维能力。
AMC8竞赛考点主要包含四个大类:代数、几何、应用、计算。

从历年AMC8竞赛题目分析得出,题目主要分为三个方向:小学数学、初中数学和小学奥数。其中有部分图表问题夹在小学数学、小奥和初中数学之间,划定范围模棱两可,但基于专业学科老师分析,基本上可以认为上述三类题目范畴各占1/3。

2、什么样的孩子适合参加AMC8竞赛?普娃可以吗?
很多家长对数学竞赛有误解,觉得必须孩子有天赋、能刷题。但AMC8和传统奥数杯赛完全是两种逻辑,它更像“课内知识的灵活拓展版”。
如果说奥数,竞赛路线适合前5%的牛娃,那AMC8的目标是让前25%的孩子,都有机会成为尖子生。
通过一组对比,大家就知道AMC8到底多适合普通娃了!

AMC8数学竞赛涵盖8年级以下课内数学知识,在孩子参加竞赛的同时,还可以反哺校内的数学学习。而传统的奥数杯赛基本80%都是超纲知识,妥妥的增加负担。
AMC8不仅题型难度低于国内的比赛,并且部分题目还更贴近新课改。
总之,AMC8不考“偏题怪题”,而是用孩子能理解的场景,考察对基础知识点的灵活运用能力,这种循序渐进启发式的数学竞赛非常适合普娃学习!
02、AMC8数学竞赛的升学价值
AMC8数学竞赛不仅“门槛低、易上手”,而且还有极大的升学价值,直接贯穿小升初等升学周期!
✔小升初/分班考的「隐性敲门砖」
现在很多城市的重点初中,所谓“实验班”“创新班”,招生时都会参考竞赛成绩。
以上海为例,三公学校以及多数的国际学校中,AMC8已经成为隐形的门槛。

广州执信中学、广州二中在自主招生中,会直接采用AMC8类似题型,这类题目在测试中占比达30%,直接影响学生的综合评分。部分国际学校(如城市绿洲、贝赛思)的入学考试中,AMC8真题占比超40%!
在杭州、南京、成都等城市,AMC8数学竞赛成为名校自主招生和分班测试的“隐形门槛”。
✔小初衔接的「桥梁」,新高考的「提前适应」
AMC8的知识点,几乎能完美衔接初中数学的重难点。
比如初中数学的“数论初步”“几何证明”“统计概率”,在AMC8中都有基础题型;
初中实验班的分班考,40%的内容是“小学奥数相关知识”,而这些知识在AMC8中都有涉及。
同时,AMC8的出题思路和新高考也高度契合。学过AMC8的孩子,在面对新高考的“灵活题型”时,会比其他孩子更有优势。
✔申请海外名校的「硬通货」
如果孩子打算走国际路线,AMC8的价值更是无可替代。
几乎所有美国顶尖大学,包括斯坦福、麻省理工(MIT)、耶鲁、哥伦比亚、加州理工、卡内基梅隆等,在申请界面上都会明确要求学生填写AMC及AIME成绩。
不管未来孩子选择什么体系学习,AMC8数学竞赛在孩子升学成长中都可以起到提升升学竞争力的作用!
如果你想让孩子学习AMC8竞赛却不知道怎样规划,机构角教育可以助力!
03、机构AMC8培训课程
机构开设了Pre-AMC8课程、AMC8基础班、强化班、冲刺班、全程班等多种班型,帮助不同基础学员掌握AMC8考试知识点及答题技巧。
👉Pre-AMC8辅导培训课程适合年级:3-5年级学生
👉AMC8辅导培训课程适合年级:4-8年级

灵活班型:3-8人精品小班/1V1定制课程
双线教学:线上/线下同步开课
双语授课:中英双语或全英授课

