英国物理奥林匹克BPhO竞赛报名条件越来越苛刻,国际生想参加bpho需要满足什么条件?如何规划理工科竞赛为申请梦校加码?BPhO组委会&阿思丹中国已发布关于“2025年和2026年两个赛季bpho物理竞赛考位新规”,本文带大家了解2025年和2026年bpho物理竞赛的报名条件,同时给大家作出国际物理竞赛参赛规划与建议。(附物理竞赛培训课程)
2025年BPhO报名政策解读
由于bpho中国赛区参赛人数过多,组委会人工阅卷承载力超负荷,自2025年起,官方宣布bpho中国赛区仅开放3500个考位,且优先开放给在当年的SPC高级物理竞赛中获得全球金/银/铜奖的学生以及在IPC中级物理竞赛中获得全球金奖的学生。
而这项规定开始实施没多久,bpho考位名额就在首轮开放后被抢空,3500个名额被占满,官方直接关闭了二轮、三轮报名通道。
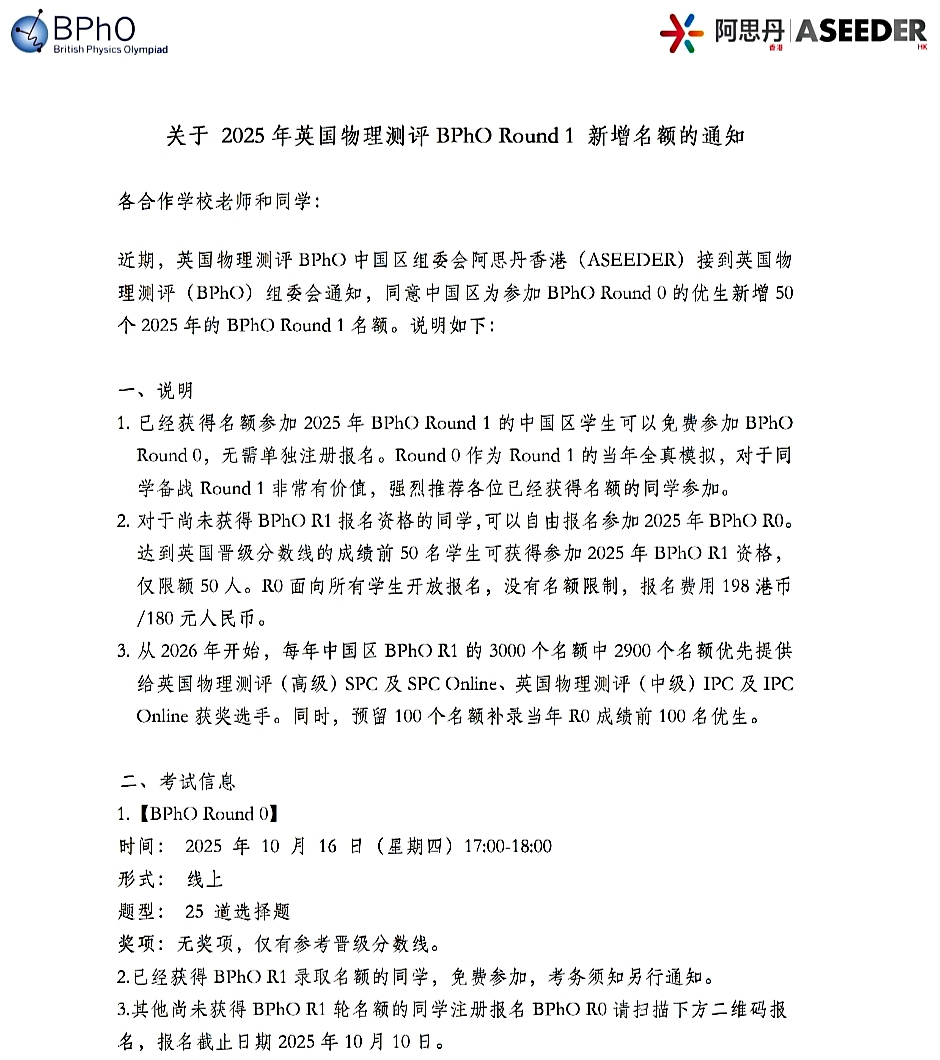
之后,由于大量学生都有参加bpho物理竞赛的需求,官方额外增加了50个报考名额——此前尚未获得BPhO R1名额的学生,可以自由报名参加2025 BPhO R0考试,达到英国晋级分数线成绩前50名的学生将直接获得2025 BPhO R1参赛资格。

也就是说,2025年bpho竞赛一共只有3550个考位,竞争激烈,且需要提前做好SPC参赛规划。
2026年BPhO报名政策解读
不仅今年bpho考位有限制,2026年的报名规定更是浇了准物竞生们一大盆冷水。
🔈:bpho组委会和阿思丹发布
从2026年起,每年中国区BPhO R1仅开放3000个名额!其中,2900个名额将优先提供给英国中高级物理测评获奖者,即在SPC及SPC Online、IPC及IPC Online考试中的获奖选手。同时,剩余的100个考位将补录当年R0成绩前100名优等生。
BPhO报名新规意味着什么?
两项新规,一项是缩减考位,并将考位优先开放给IPC/SPC及online老师的获奖学生;一项是新增bpho R0并无条件开放给所有学生,但名额紧张。
2026年计划参加bpho的学生,从暑假开始准备就太晚了,必须提前关注SPC、SPC Online、IPC、IPC Online的比赛时间
根据新规,26年计划取得bpho r1参赛资格的学生,需要满足以下任意条件:
🔴1、参加2026年SPC,或SPC Online,或IPC,或IPC Online物理竞赛,并取得金/银/铜奖项;
🔴2、不参加任何SPC/IPC系列竞赛,在bphoR1赛前参加R0,并取得前100名的优秀成绩;
🔵3、转战Physics Bowl美国物理碗竞赛
国际物理竞赛时间:
SPC、SPC Online英国高级物理测评
⏰报名时间:截止至 2026-1-20 23:59:59
✍🏻考试时间:2026年1月30日(星期五)17:00 - 18:00
IPC、IPC Online英国高级物理测评
⏰报名时间:截止至 2026-1-20 23:59:59
✍🏻考试时间:2026年1月30日(星期五)17:00 - 18:00
BPhO Round 0
⏰报名时间:截止至 2025-10-10
✍🏻考试时间:2025年10月16日(星期四)17:00 - 18:00
BPhO Round 1
⏰报名时间:已截止,具体要求看上文
✍🏻考试时间:2025年11月4日(星期二)17:00 - 19:00
Physics Bowl美国物理碗竞赛
⏰报名时间:截止至2025-3-11 08:00:00
✍🏻考试时间:2025年3月18日(星期二)17:00 - 17:45
国际物理竞赛规划:
📌PUPC停赛趋势明显,bpho报名条件严苛,今年没能有计划参加bpho的同学,如果你已经是10-11年级,推荐参加知名度高、办赛稳定的物理碗竞赛作为替代赛事。
📌如果你目前处于8-10年级,建议在明年也就是26年报名IPC或SPC系列赛事并获奖,拿到bpho R1参赛资格。
📌不建议大家“赌一把”:将希望寄托在R0上,一方面全球前100很难达到,变数太多;另一方面,先参加SPC/IPC能帮助大家逐步打好物理学基础。
 JOIN US
JOIN US
 
				 
					 
			 
			 
									 
		 
		 
		 
		 
			 
			 
			 
			 
			