AMC8作为全球备受瞩目的青少年数学竞赛,其含金量极高。由美国数学协会主办的这一入门级赛事,专为8年级及以下、14.5岁以下的学生设计。它不仅能有效锻炼学生的数学思维和解题能力,还能为学生的升学之路增添重要砝码,无论是冲刺国内优质学校还是海外名校,都具有极高的价值!

01、AMC8竞赛详细介绍
竞赛考试基本情况
考试对象:主要面向8年级及以下学生,只要年龄不超过14.5岁即可报名,涵盖小学高年级和初中低年级学生。
考试形式:全程在线闭卷考试,禁止查阅资料及使用计算器。
考试时长:40分钟,时间较为紧张,需合理安排答题节奏。
题目数量和分值 :共25道选择题,每题5个选项,答对得1分,答错或不答不扣分,满分25分。
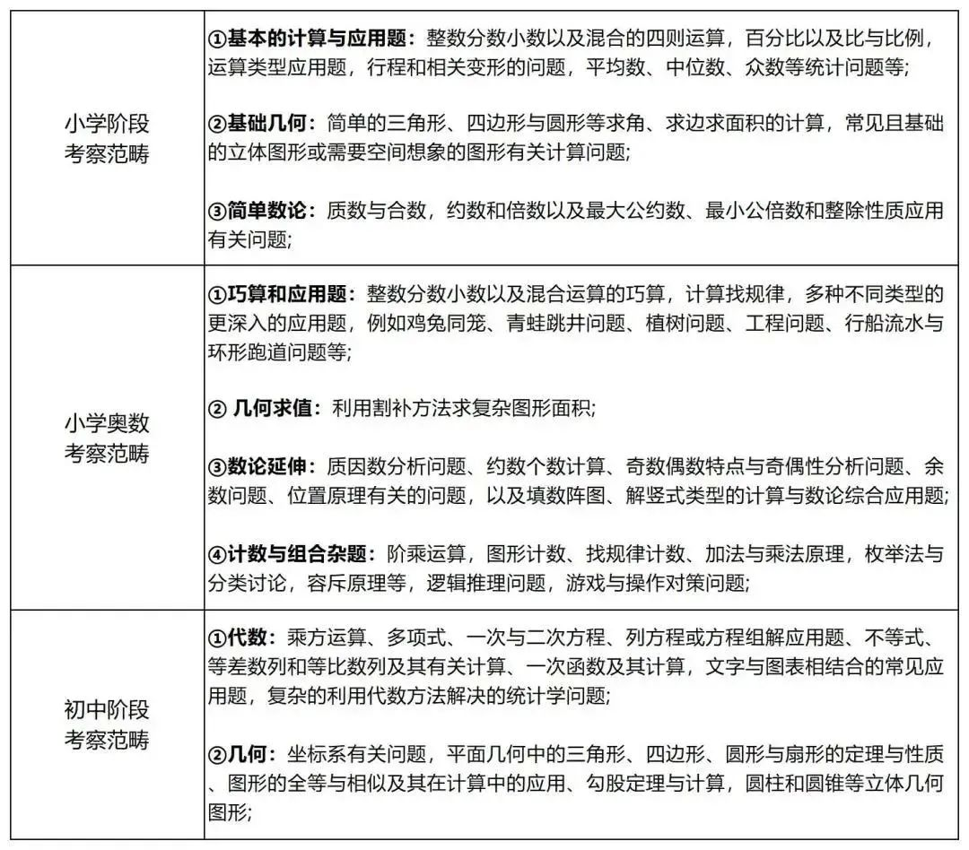
考察内容范围
核心知识点:涵盖小学至初中低年级数学知识,包括算术、代数、几何、计数、概率、逻辑推理等。
具体内容:涉及整数运算、分数小数、比例百分数、方程不等式,平面图形的面积周长、立体图形的表面积体积,以及排列组合、简单概率等。
难度特点:题目难度呈阶梯式上升,前10题较为基础,中间10题难度适中,最后5题难度较高,更注重思维能力和解题技巧。


奖项设置与晋级条件
全球卓越奖(DHR):得分需达到23 - 25分,全球前1%左右的学生可获得,认可度极高。
全球优秀奖(HR):得分在19 - 22分之间,全球前5%左右的学生可获得,是数学能力的重要证明。
全球荣誉奖(AR):仅针对6年级及以下学生,得分达到15分及以上即可获得,旨在鼓励低年级学生参与。

02、考AMC8竞赛有什么用
为升学简历增光添彩AMC8竞赛成绩在升学过程中具有显著的加分作用,成为众多优质学校的参考依据。
上海三公学校 :上海市教委明确表示,AMC8考到全球前1%(DHR)可加5分,前5%(HR)加2分。2025年录取的学生中,超过90%提交了AMC8成绩,20分以上基本锁定面试资格。

北京六小强:人大附中早培班录取学生中,80%拥有AMC8前5%的成绩;清华附中数理班录取平均分达到全球前1%水平,更看重成绩背后的能力。
国际学校:包玉刚、世外、深国交等校入学考试中,AMC8真题占比超40%,前5%学生可免笔试直接面试。
其他城市名校:广州、深圳、南京等地名校虽未明确要求,但入学考试难度与AMC8相似,AMC8获奖经历可使录取率提升30%以上。
为未来升学铺平道路
AMC8作为国际数学竞赛的入门级考试,备考经验对后续竞赛大有裨益。其奖项全球认可,为冲击AMC10/12、AIME乃至申请国外藤校增添竞争力,哈佛、MIT等名校申请系统均设有AMC成绩填写栏。
搭建校内与升学考点的桥梁
AMC8涵盖代数、几何、数论、组合四大模块,这些知识点不仅是竞赛核心,也是初中数学的关键内容。以上海中考数学为例,与AMC8重合考点高达70分(满分150分)。备考AMC8,等于提前巩固校内知识,既能助力升学考试,又能减轻初中学习压力。
03、不同基础备考AMC8竞赛需要多久
一、基础较弱(没接触过奥数或数学思维一般)
备考时间:建议提前6个月左右开始备考。
备考策略:
前期补基础 :用1 - 2个月时间复习小学阶段的核心知识点,如分数、几何图形等,确保基础知识扎实。
系统学习考点:接下来的3 - 4个月,系统学习AMC8的考点,结合真题进行练习,逐步提升解题能力。这样可以有足够的时间打牢基础,避免后期赶进度。
二、有一定基础(学过小学奥数或数学成绩较好)
备考时间 :提前3 - 4个月备考即可。
备考策略 :
梳理核心模块 :先花1个月时间梳理AMC8的核心模块,如数论、代数等考点,确保知识点全面掌握。
刷题与总结:接下来的2 - 3个月,通过大量刷题和总结错题,提升解题速度和准确性。这样既能高效备考,又不会浪费过多时间。
三、基础扎实(参加过类似竞赛或数学思维突出)
备考时间 :提前2 - 3个月备考足够。
备考策略 :
难题突破 :重点突破难题,每天花40分钟做一套真题,分析难题的解题思路,掌握解题技巧。
计时训练:通过计时训练,熟悉考试节奏,保持良好的解题状态,确保在考试中发挥出最佳水平。
04、机构AMC8寒假班课程培训
从报名到后续报考,机构提供完整的服务。
报名前:1V1规划+入门测试
学习中:全程督学+答疑
考试前:报名+模考+押题
◆精细化课程设置
基础班可帮学生补齐知识短板,打牢基础;
全程班系统提升数学能力,衔接初中知识;
强化冲刺班针对难题突破,助力冲击全球前1%,让不同基础学生都能科学进阶,高效备考。
如果孩子的基础好,想要冲刺2026年1月的AMC8竞赛,适合AMC8强化模考班或者AMC8冲刺班。
AMC8强化冲刺班:
适合学生:目标2026年1月AMC8竞赛前1%
学习目标:
重点攻克后5道难题,灵活运用解决复杂题目。
学习高阶思维方法,冲刺AMC8美国数学竞赛全球1%
如果孩子目前是3-5年级,没有拓展学习过,想要长线备考AMC8竞赛并取得可观的成绩,适合AMC8 Junior全程班或者AMC8全程班。
AMC8 Junior全程班:
校内目标:超前完成小学80%的校内知识点(浅奥难度)
竞赛目标:备考2027年1月AMC8以及2026年其它数学赛事衔接AMC8全程班
适合年级:小3~小5
数学基础:校内数学90分+,自学完成小学5年级上学期数学
AMC8全程班:
校内目标:超前完成小初90%的校内知识点
竞赛目标:备考2026年1月AMC8冲刺5%,衔接AMC8全程班
适合年级:4-6年级
数学基础:校内数学90分+,自学完成小学5年级全部数学
如果还是目前是2年级,考过袋鼠数学想要接触备考AMC8竞赛,适合AMC8预备班
AMC8预备班:
在读2-3年级,具备一定的计算能力和数学思维的学员,以目前数学知识,无法学习AMC8的学生;课程内容覆盖3-5年级校内数学知识点,从计算、计数、几何、应用题四大模块,系统性地讲解授课。
