苏州伟长班一直是苏州小升初的“金字塔尖”。据数据显示,超过80%的进入伟长班学生都手握AMC8全球前5%奖项,更有部分学生是斩获前1%佳绩。这份“偏爱”背后,藏着伟长班选择优秀学生的深层逻辑。

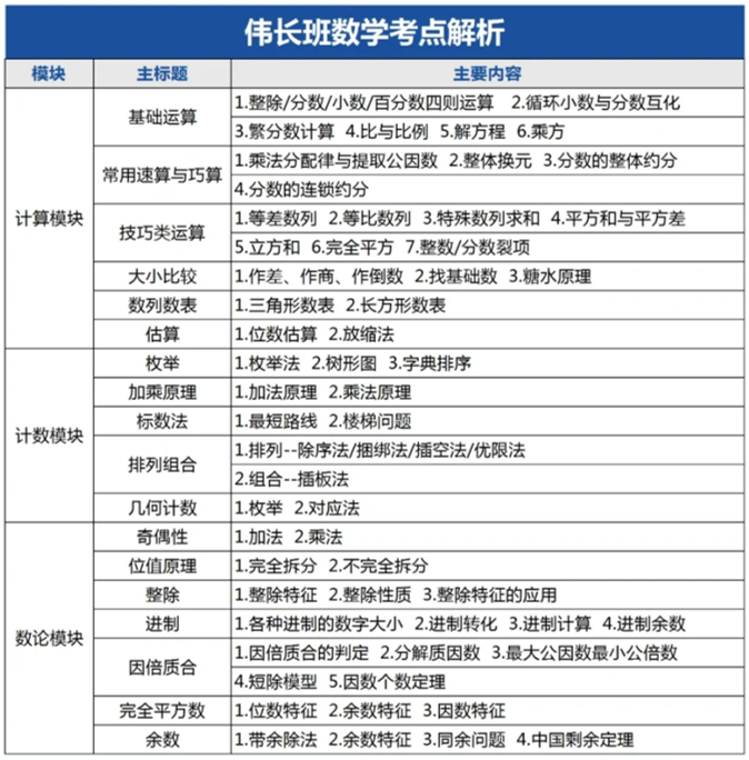
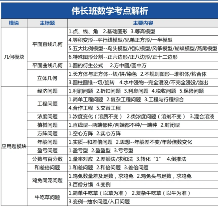
AMC8考什么呢?就是考计数、数论、几何、组合四大模块以及延申知识点。而伟长班入学考试中约70%的数学题型与AMC8考点一致,AMC8作为具有全球公信力和广泛认可度的数学竞赛,其成绩含金量不言而喻。


PART 01苏州小升初为何重视AMC8
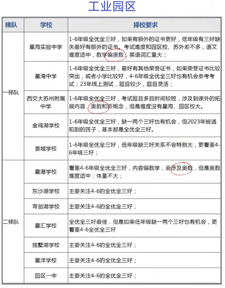
在苏州小升初的申请中,竞赛类证书是孩子某一领域特长的证明,这类证书也有重要性序列:全国性竞赛证书>省级证书>市级证书>区级证书>校级证书单科竞赛证书>综合性素质证书>单项证书,特长证书另外,如果有意向报考伟长的话,学科类竞赛证书可以说是必不可少!
所以AMC8脱颖而出,给大家整理了苏州比较好的中学申请要求,几乎全部是要求孩子有奥数成绩的,但由于国内禁奥,所以现在苏州小升初申请就看AMC8成绩。


PART 02AMC8有何优势
✅提升数学能力与思维
这就是AMC8的核心价值。AMC8的题目不同于校内数学的常规计算,它更注重逻辑推理、空间想象、解决问题的能力以及思维的灵活性。学习AMC8的过程,其实就是将孩子的数学思维从“记忆和模仿"提升到"分析和创造"的过程。这种底层思维能力的锻炼,会直接反哺校内的数学学习,让孩子学得更轻松、更透彻。
✅国内小升初的“硬核"加分项
其实AMC8的成绩不只可以申请苏州伟长,还可以申请上海三公、北京六小强等一线城市的头部学校。在国内竞赛被严格规范的背景下,AMC8作为一项国际性、高信度、高含金量的竞赛,其成绩成为top中学选拔优质生源时非常看重的参考依据。
一份优异的AMC8成绩(如前1%、前5%),无疑是孩子数学潜力和综合素养的有力证明,能在激烈的竞争中脱颖而出。
✅政策下的稀缺优质资源
近年来,国内传统的AO数竞赛赛道收紧,可供学生选择的权威竞赛项目减少。AMC8凭借国际认可度和严谨科学的考察体系,成为了众多追求高质量数学教育家庭的新焦点。
选择AMC8,相当于选择了一条被全球广泛认可的、高标准的赛道。
✅培养抗挫能力和探索精神
AMC8有一定难度,孩子在学习过程中必然会遇到挑战和挫折。克服困难、解决问题的过程,极大地锻炼了学生的耐心和韧性。
同时,AMC8有趣的题目也能激发孩子对数学的好奇心和探索欲,让学习从"任务"变成"乐趣"。
PART 03苏州AMC8培训机构
看到这里家长们是不是已经迫切的想让孩子参加AMC8拿个奖项?想在AMC8竞赛中拿到高分专业的培训是必不可少的。那么苏州有没有好的AMC8培训机构呢?
当然有,给大家推荐苏州机构的AMC8培训课程,分层教学、名师授课,助力学生冲刺AMC8高分。

👇苏州机构AMC8培训特色:
✅国内外名校毕业资深导师授课,瞄准AMC8考点,帮助学生快速学习知识点提升。
✅独立教学讲义、教材、分类题库、知识点总结资料,浓缩课堂知识,吸收更快。
✅课后精细化服务,助教学管全程督学,课后进行AMC8答疑,让家长放心。
苏州机构在园区和新区分别开设有校区,家长们可就近选择哦~

