在助力学生申请英美TOP大学的“爬藤”征程中,数学竞赛成绩是极具分量的加分项。AMC系列数学竞赛凭借其全球广泛的认可度、严谨的学术体系,成为众多学生和家长关注的焦点。
作为学习顾问,我将从专业角度详细分析AMC8、AMC10、AMC12数学竞赛核心区别与备考难度,为学生的竞赛规划提供清晰指引。文末附上AMC数学竞赛课程培训介绍~
AMC数学竞赛定位:精准适配不同学习阶段
AMC数学竞赛系列竞赛由美国数学协会(MAA)于1950年创立,构建了从小学到高中的完整竞赛体系,以阶梯式难度逐步挖掘学生的数学潜力,为不同学习阶段的学生提供了合适的挑战平台。
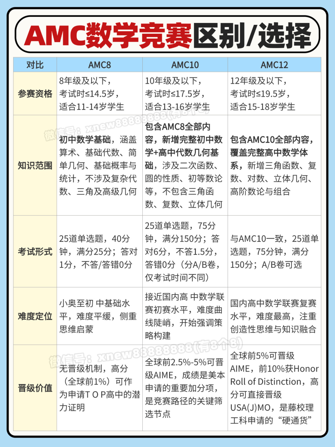
AMC8、AMC10、AMC12数学竞赛核心区别体现在参赛资格、知识范围、考试形式及晋级价值,具体对比如下:
AMC8数学竞赛针对8年级及以下学生
AMC10数学竞赛面向10年级及以下学生
AMC12数学竞赛针对12年级及以下学生

AMC数学竞赛难度梯度:层层递进
AMC数学竞赛每个级别都包含25道选择题,但在时间限制和题目复杂度上存在明显难度差异,对学生的解题速度和思维能力提出了不同的挑战。

AMC8:时间紧迫,注重基础与技巧
考试时间:每年1月,40分钟完成25道题,平均每道题的答题时间仅为1分36秒,时间压力较大。
AMC8数学竞赛题目难度分布:
- 基础题(1-10题):主要考察小学数学和初中基础概念,题目陷阱较少,对于基础扎实的学生来说,5分钟内即可轻松完成。
- 中等题(11-19题):侧重于单项知识点的深化和拓展,如几何中的勾股定理应用、数论中的质因数分解等。
- 高难度题(20-25题):综合了多个板块的知识,对学生的逻辑推理能力要求极高。例如,2023年的压轴题将数论中的同余概念与组合数学中的递推关系相结合,正确率不足10%。
核心难点:时间分配和陷阱识别。
升学节点适配:在小学阶段参与AMC8,能为初中升学增添优势。一些优质初中在招生时,会关注学生在数学竞赛方面的表现,AMC8的奖项能让学生脱颖而出。同时,在初中阶段继续参与,可巩固数学基础,为后续学习高中数学和参加更高级别竞赛做好铺垫。
例如,学生小A在5年级参加AMC8并获得荣誉奖,在升入优质初中时,这一成绩成为他简历中的亮点,顺利进入重点班级。
AMC10:跨知识融合,强调综合推理
考试时间:每年11月,75分钟完成25道题,平均每道题有3分钟的答题时间,相比AMC8,时间相对充裕一些。
AMC10数学竞赛题目难度分布
- 基础题(1-10题):相当于国内初中竞赛的基础题,主要考察代数运算、几何面积计算等基础知识,大约80%的学生能够迅速完成。
- 中等题(11-20题):难度接近高中数学联赛,需要学生跨知识点进行综合推理。例如,代数与数论融合的题目,要求学生求解高次方程的因式分解。
- 压轴题(21-25题):难度趋近AMC12或AIME水平,只有约5%的学生能够解答。
核心难点:题目设计的灵活性和知识迁移能力。
升学节点适配:在初中阶段参与AMC10数学竞赛,若能取得优异成绩,在申请高中时将极具竞争力。许多名校高中在招生时,会看重学生在AMC10中的表现,将其作为衡量学生数学能力和学习潜力的重要指标。在高中阶段参与,则能为申请大学积累重要资本。
例如,学生小B在9年级参加AMC10并获得全球优秀奖,凭借这一成绩成功申请到一所知名高中的理科实验班。在高中阶段,他继续深入学习,为申请TOP大学做准备。
AMC12:深度广度兼具,培养创新思维
考试时间:每年11月,同样为75分钟完成25道题,但由于题目难度较高,对学生的解题速度和思维能力要求更为严格。
AMC12数学竞赛题目难度分布
- 基础题(1-10题):需要学生熟练掌握高中数学的基础知识,能够快速准确地解答。
- 中等题(11-20题):题目更加复杂,需要学生综合运用多个知识点进行深入的分析和推理。
- 压轴题(21-25题):是真正的巅峰挑战,只有少数数学天才能够攻克。题目具有创新性,需要学生打破常规思维。
核心难点:知识的深度和广度,以及创新思维的培养。
升学节点适配:在高中阶段,尤其是11-12年级,参与AMC12并取得优异成绩,是冲击名校的关键。在申请英美TOP大学时,AMC12数学竞赛奖项能展示学生卓越的数学实力和学术潜力,增加录取机会。
例如,学生小C在12年级参加AMC12并获得全球前1%的成绩,这一成绩在他的大学申请中起到了重要作用,帮助他成功被一所常春藤盟校录取。
AMC数学竞赛备考选择和规划建议
AMC数学竞赛系列的核心价值是构建阶梯式竞赛履历,爬藤备考需结合年龄、知识储备及备考时间长远规划,避免盲目冲击高级别:

小学高年级至初中低年级(4-8年级):
需结合小升初节点(简历、分班考、三公/国际学校申请),备考时间建议提前6-12个月启动AMC8,以AMC8为起点,培养数学兴趣与基础思维,目标冲击全球前1%,为升学简历加分、后续竞赛铺路。备考核心是夯实初中基础,提升解题速度与精准度。
初中高年级至高中低年级(8-10年级):
结合升学节点,备考时间建议提前12-18个月主攻AMC10,争取晋级AIME。此阶段为竞赛能力提升黄金期,需系统学习数论、组合模块,结合真题打磨解题策略,构建高中数学竞赛知识体系。
高中阶段(10-12年级):
备考时间建议提前18-24个月冲刺AMC12高分,同步准备AIME,目标晋级AIME乃至USA(J)MO。备考核心是攻克高阶知识点,强化知识融合能力,通过AIME真题提升难题解题能力,打造爬藤申请学术亮点。
需明确:AMC数学竞赛价值不仅在于成绩,更在于提升逻辑思维与问题解决能力。对爬藤而言,“AMC10/12晋级AIME+AIME高分”的履历更具优势。结合自身能力选择起点,循序渐进构建竞赛优势,是高效的爬藤备考策略。
