2026年AMC8数学竞赛开考倒计时一天,Mia帮大家整理了一份2026年AMC8数学竞赛考题预测,希望这份资料对大家有所帮助,在这里提前预祝大家在23号的考试中取得理想成绩!
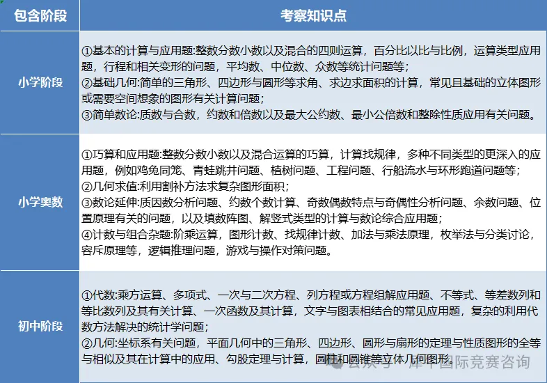
AMC8历年考察内容
从总体来看,AMC8的题型考查在不同模块间呈现出动态变化的特点。代数模块的主导地位有所削弱,几何和组合模块的重要性逐渐凸显,数论模块占比相对平稳。
2025年AMC8数学竞赛考察内容:

各位考生注意:2025 年 AMC8 竞赛的整体难度显著提升。从知识点占比来看,代数板块的权重明显增加;结合考生考后反馈,不仅基础题的陷阱设计更具迷惑性,压轴难题对解题思维的深度要求,也较往年有了进一步拔高。
2024年AMC8数学竞赛考察内容:
2023年AMC8数学竞赛考察内容:
AMC8的考点每年有延续性,但也会结合实际应用场景创新。根据近5年真题分析(2021-2025年),以下模块是2026年高频考点,占比超70%:
代数(30%-35%)
新趋势:结合实际问题的代数建模(如“利润最大化”“行程问题”),需要快速从文字中提炼数学关系。
几何(25%-30%)
新趋势:几何与代数结合(如坐标系中的图形变换),或涉及3D图形的展开与表面积计算。
数论(10%-15%)
新趋势:数论与组合结合(如“数字排列中的奇偶性判断”),需要灵活运用数论性质简化计算。
组合数学(15%-20%)
新趋势:组合问题与几何/数论交叉(如“网格路径计数”“棋盘染色问题”),需要画图或列表辅助分析
AMC8历年分数线

根据近20年AMC8竞赛获奖的分数线来说,AMC8竞赛前1%的获奖分数线稳定在20-23分,也就是说你最多只能做错两道题目,才能保证拿到前1%的奖项
AMC8培训课程
机构AMC8课程班型分为:Pre-AMC8直通车、基础班、强化班、冲刺班等多种班型,覆盖3-8年级不同基础的学生。
✨课程设置:4-8人小班/1V1授课
✨课程形式:线上/线下同步教学
✨定制班型:入班前测,根据学员学习需求匹配班型
✨授课语言:中英双语/纯英授课
机构学员在AMC8竞赛全球前1%和前5%奖项占比显著,多名学生凭借AMC8成绩进入上海三公学校或国际名校。机构学员斩获AMC8竞赛26名满分奖,AMC8获奖率趋近于99%,
线上课程:采用Classin软件授课,3-8人小班教学,直播形式保证学生和老师可以在线实时互动,保证课堂活跃度。
👉机构目前在在全国16个城市有超过20+校区,在上海、北京、南京、苏州、无锡、杭州、广州、深圳、青岛、合肥、武汉、成都、宁波、重庆、香港等地均设有校区。可根据学员所在城市就近安排,其他城市可以参加线上网课,享受总部师资~

