2026年AMC8考试在即,参加考试的同学要守好最后关卡,AMC8线上机考流程和设备调试细节都要清楚。AMC8线上活动操作流程和手机端/电脑端设备调整规则已经整理出来了,注意查收~
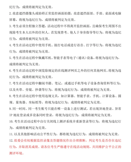
AMC8线上考试安排



AMC8线上考试设备调试
一、手机端监考登录说明
下载及使用



手机监考设备摄像头架设规范
1.建议将手机架设在电脑设备的侧后方,距离约0.5-1米,摄像头高度为1.2-1.5米,并与测试位置成45度角(如下图所示)。手机设备需横屏摆放。

2.请确认监控摄像头正常工作且无遮挡,监控范围应覆盖考生上半身(双手可见)、完整的电脑设备、答题设备的屏幕以及考生周边环境。确保测试区域光线均匀充足,避免监控画面过暗或过亮,以免影响监控效果不佳而被判定为违纪。
最后,仔细检查监控设备的摆放稳定性,避免设备倾倒造成损失。
3.请开启 WIFI并保持网络畅通;关闭除腾讯会议外的所有其他应用,确保手机电量充足(建议全程使用外接电源),避免中途电话打入或其他软件干扰监考。
4.请将手机设置为在充电时永不息屏,以确保测试过程中屏幕始终处于亮屏状态。
5.务必打开腾讯会议的音频和视频,确保活动期间考生能听到监考老师发出的指令,并让监考老师实时监控考生状态,中途如遇手机黑屏、关机,重新更换设备登录即可。
6.参会名称务必修改为考生准考证号+姓名,例如“12345678王小明
7.手机监考设备要求正式活动与设备调试时使用的保持一致。
二、在线测评系统









注意:
1.设备调试是确保正式活动顺利进行的关键步骤,请考生务必高度重视。如未按要求完成设备调试,因设备或网络问题导致无法正常参加活动的所有后果,将由考生自行承担。
2.设备调试重点:在线测评系统全过程操作、调试机位摆放及手机监控角度需自行调整。调整手机监控角度后,建议为机位放置做好标记,以确保稳定性。
3.设备调试的链接及相关账号、密码,请通过准考证的链接查询。
4.请考生务必在正式活动前进行设备调试,并调整好设备摆放位置。如因手机监控角度或摆放不符合要求而被判定违规违纪,后果均由考生自行承担。
5.设备调试的所有步骤与正式活动相同,旨在帮助考生熟悉在线测评系统操作流程及系统功能。设备调试的试题内容与正式测试无关,且不计入成绩。设备调试时间为30分钟,考生可在答满10分钟后提前交卷。
6.设备调试阶段不设登录和迟到时间限制,考生可在规定的时段内自行选择任意时间,通过登录设备测试链接参加测试。
7.考生在设备调试时应注意检查系统的显示、跳转、切换等功能是否完整正常。如发现异常,请及时调整设备。如果在模拟测试过程中出现闪退、黑屏、网络异常等情况,请反复调整,确保设备正常运行,以免影响正式活动。
8.设备调试结束后,请勿卸载谷歌浏览器及腾讯会议,以确保正式活动时能够正常使用。

