作为全球最受认可的中学数学竞赛之一,AMC10不仅是名校申请的“黄金敲门砖”,更是数学思维能力的终极试炼场。如何高效备战?如何精准突破?今天机构将为你揭秘AMC10的题目难度分布规律、核心考点,并推荐上海地区高口碑冲刺课程,助你40节课直冲全球前1%!
AMC10题目难度分布规律
AMC10的25道题按难度可分为三大梯队,掌握规律才能高效分配时间:

基础题(1-10题)
难度相对较低,主要考查基础的代数、几何、数论问题。涉及整数运算、分数、小数、百分比、比例关系、简易方程求解以及平面几何图形的基本性质等。
对于系统学过AMC10基础知识点的学生而言,这类题目大多能顺利完成,但受限于紧张的考试时间,仍需要学生掌握一定的快速解题方法,才能在短时间内精准作答。
中等题(11-20题):
难度逐步提升,需要更强的推理和分析能力,会淘汰一部分考生。除了继续检测基础数学技能外,还会引入二次函数、三角形相似性、概率统计等进阶概念。
这类题目需要学生融合运用多个知识点,解题过程往往涉及多步推导,十分注重逻辑连贯性。
难题(21-25题)
是整套试卷的难度最高的题目,也是学生之间拉开分数差距的核心环节。题目可能涉及复杂数列、排列组合问题、高阶几何定理的实际应用,以及综合性的多步骤运算等内容。
这部分不仅对学生的数学知识储备深度提出考验,更对其思维天赋有较高要求。需要学生具备扎实的数学功底、敏锐的思维洞察力和丰富的解题经验,能够灵活运用各类数学方法与技巧突破难题。
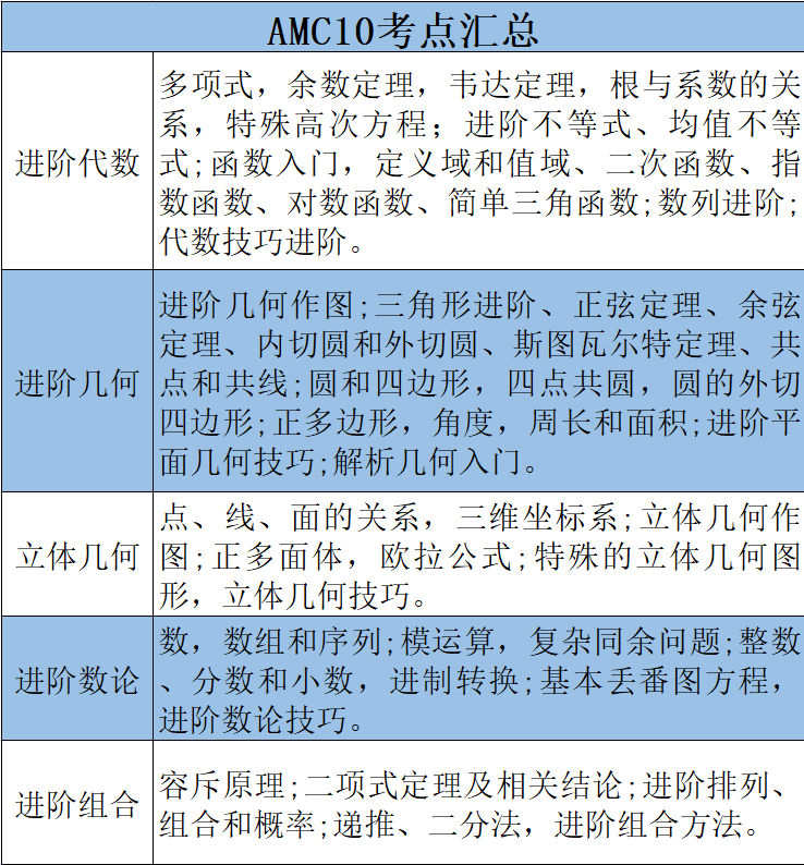
AMC10数学竞赛考试大纲
AMC10数学竞赛考试内容主要包含几何、数论、概率及统计、排列组合等部分,需要注意的是,不会涉及到微积分的知识。下面是AMC10数学竞赛考试大纲与考试内容:

AMC10考察知识范围通常包括:初等代数、基础几何学(勾股定理、面积体积公式等)、初等数论和概率问题,不包括三角函数、高等代数和高等几何学知识。其中代数和几何占比较大。

各个主题涉及到的数学知识,以及考察重点我们也都整理出来了,大家可以参考:
代数综合
主要涉及数列,方程,二次函数不等式,乘法公式等重点考察学生对知识点的掌握及分析问题的能力,难点在于简化问题以及多项式和二次函数整除根问题的解法
函数部分
主要涉及坐标系,位置变换,一次函数,圆的方程重点考察学生理解题目的能力,和每种问题的解题方法。难点在于求多边形面积,可灵活运用皮克定理和鞋带定理
几何综合三角形,四边形,多边形
主要涉及三角函数,相似和全等三角形相关定理以及面积计算的多种方法。这部分要熟悉三角函数公式和算法,还有不规则图形面积的方法,包括割补法,等面积替换等
几何综合圆与立体几何
主要涉及圆的性质和立体几何的体积,表面积以及欧拉公式。难点在于圆的相关定理如圆周角定理等,主要考察学生空间想象能力和做辅助线能力。
排列组合
主要涉及到加乘原理,单循环赛制,排列组合等内容。主要考察学生分析情景的能力,复杂组合问题。
概率统计
主要涉及各种统计量以及古典概率和几何概型等。难点在于条件概率。主要考察学生对于各种事件可能发生情况的分析能力。
数论部分
主要涉及因数与倍数,数位,质数与合数等。难点在于奇偶性分析,取余取整以及定义新运算问题。这一部分一般较难,通常出现在后几题。
根据历年AMC10试题考察情况,我们将这些知识点按照轻重缓急划分成了必考知识点,可能会考的知识点以及易错点:
👉AMC10必考知识点(重点)
代数:代数计算技巧(因式分解、换元、展开等)、二次函数与方程、绝对值和取整函数、数列、求和问题、直线与圆
几何:几何变换、圆的几何性质
数论:同余(剩余系、整除法则、同余方程)、整数方程、位置原理与进制
👉AMC10会考知识点(掌握)
代数:多项式、不等式和极值问题
几何:角度计算、三角形的心
组合:进阶计数方法(递推、插板、PIE、1-1对应等)、无穷时间状态问题、组、合极值与杂题、几何概率
👉AMC10易错点分布(分模块)
代数:应用题(审题、计数单位、建模等);绝对值函数求解;指数、对数函数的计算
几何:全等/相似三角形(寻找相等角);图形的切割增补(转化特殊三角形、特殊圆形);平面几何想象能力(文字到图像)
计数:排列与组合的区别;避免重复计数;迭代
数论:质因数分解;尾数;同余
概率:离散概率;几何概率
机构AMC10寒假课程重磅上线
机构国际教育专注国际竞赛培训,拥有全职教师150+,五年以上授课经验,均为海归名校毕业,拥有丰富的备考经验,熟悉AMC各项考试重难点,已顺利帮助众多学生取得AMC8/10/12卓越和优秀奖,以及AIME10分及以上的优秀成绩。
机构2025年AMC10数学竞赛冲刺课程正在火热招募中!零竞赛基础学生也可以参加学习。不同基础的孩子都可以找到适合的学习!
课程特点:
a、班型分为基础+冲刺+模考点评,适合各阶段学生
b、备考时间充足,长线学习规划
c、帮助学生掌握AMC10/12数学竞赛所有知识考点
课程特点:
课程大纲:课内外知识点全覆盖
课程类型:3-6人小班授课/一对一授课模式
授课模式:在线面授均可
授课语言:中英双语教学/纯英文授课

