身边很多家长问我们:
“娃数学平时成绩还行,有必要去考AMC8吗?”
“不搞竞赛,是不是也能证明孩子数学好?”
每次我们都直白回复:别自欺欺人了。
咱们养娃路上,最忌讳的就是“自我感动式努力”——每天陪娃刷口算、补奥数,嘴上说“孩子数学能力强”,但连一次正经竞赛都不敢参加,连一份拿得出手的排名都没有,这所谓的“强”,到底是真强,还是咱们当家长的滤镜太厚?
说句实在的,检验数学没学会,唯一的标准就是【做对题】;评判数学水平到底怎么样,唯一的硬指标,就是【竞赛拿奖】。
别说什么“孩子悟性高,就是不爱刷题”、“竞赛太功利,会磨灭孩子兴趣”——所有学理科不刷题的,都是耍流氓;所有说自己数学能力强,但竞赛连个名次都拿不到的,大概率都是嘴炮。
老祖宗的话从来都没错:是骡子是马,得拉出来溜溜。
01PART数学学没学好,先看排名
这里必须纠正一个误区:分数真的没那么重要,排名才是关键。
小学校内考试,不排名、不公布,只要考个90多分,家长就觉得娃学得不错。但我们心里必须得有数,校内数学难度,对于真正超前学、数学底子硬的娃来说,基本就是降维打击——语文能稳定在95分以上,英语、数学考100分,都是常规操作。
如果孩子现在连这个标准都达不到,真的别着急想着搞竞赛、冲AMC8,老老实实把校内知识吃透,把基础打牢,比啥都强。过早跟风冲竞赛,只会让娃越学越挫败,最后连对数学的兴趣都磨没了。
等娃上了初中、高中,情况就不一样了。初中开始,哪怕学校不公开排名,家长们也能通过各种渠道,大致摸清自家娃在年级、在片区的位置;到了高中,排名更是直接和升学挂钩,一分差距,可能就是几百上千名的距离。
而排名的意义,从来都不是为了攀比,而是为了让咱们及时摸清孩子的真实水平——到底在同龄人中处于什么位置?哪些知识点是薄弱项?后续该往哪个方向发力?这些,都是校内不排名的考试给不了的。
回到最初的问题:amc8有必要参加吗?
我们的答案是:有条件、有基础的娃,一定要参加。
02PART为什么建议参加amc8
为啥这么说?核心就一个——含金量够高,认可度够广。
AMC8是美国数学协会(MAA)主办的全球性数学竞赛,面向8年级及以下、年龄不超过14.5岁的孩子,每年吸引全球30多万学生参与,覆盖20多个国家和地区,命题团队更是来自MIT、哈佛等顶尖学府,权威性拉满。

✅对于走国际路线的孩子
对于想走国际路线、读国际校的娃来说,AMC8更是绕不过去的一道坎——北京鼎石、上海包玉刚这些顶尖国际校,小升初录取时都会把AMC8成绩当作核心参考,部分学校甚至给19分以上的学生开放面试直通资格;
以后申请国外大学,尤其是北美顶尖名校,MIT、耶鲁等都明确建议提交AMC成绩,而AMC8作为竞赛体系的起点,越早拿到高分,后续优势越大。
✅对于走国内路线的孩子
就算是走体制内路线,AMC8的价值也不容小觑。上海三公学校、北京六小强这些重点学校,自主招生的试题很多都和AMC8题型高度重合,备赛的过程,本身就是在提升孩子的逻辑推理和解题能力,间接为小升初、初升高铺路。
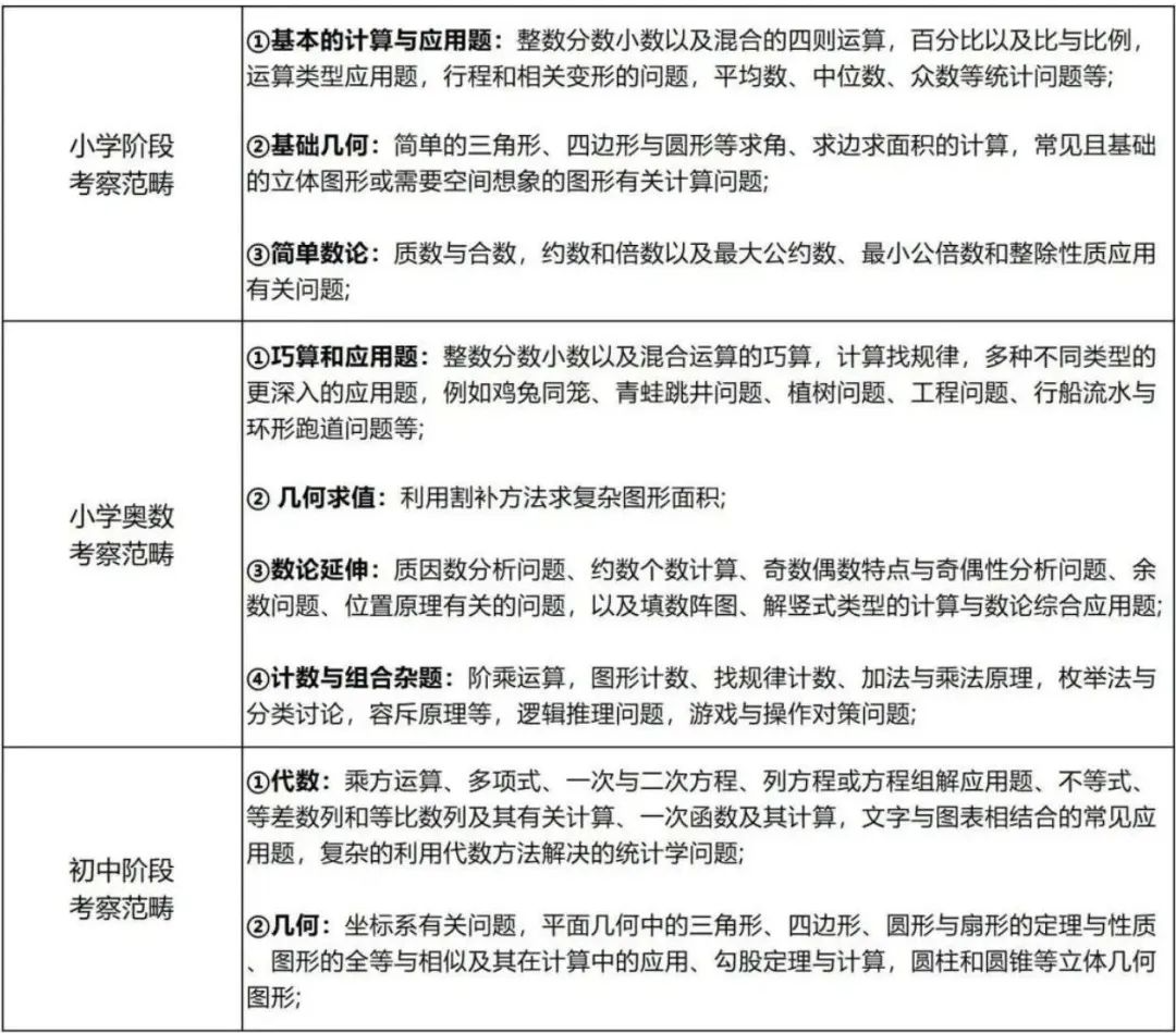
还有一点很关键:AMC8考察代数、几何、数论、组合四大模块,题目不超纲但很灵活,不考死记硬背,只考知识的灵活运用和创造性解题思维。

参加一次AMC8,比咱们陪娃刷10套校内卷子都管用——它能真正检验出孩子的数学底子到底扎不扎实,思维到底活不活跃,而不是单纯的“会做题、能得分”。
数学好不好,从来都不是靠嘴说的,也不是靠校内那点“高分”骗自己的。AMC8不是唯一的选择,但它绝对是低龄阶段,最能直观检验孩子数学水平、最有含金量的平台之一。
如果娃在校内成绩已经优秀,别犹豫,让他去AMC8的赛场遛一遛,看看自己在全球同龄人中到底处于什么位置;如果娃还没达到这个标准,就沉下心来打基础,等准备好了,再站上这个舞台也不迟。
毕竟,真正的实力,从来都经得起检验;真正的数学好,从来都需要一份实打实的成绩和排名来证明。

