美国高中生数学建模——HiMCM竞赛的含金量极高,是全球高中生申请美本top30、藤校、英国G5、港大的“显性加分项”,尤其有助于理工科、商科、数据科学专业申请,能够证明参赛者的跨学科综合能力与科研潜力。HiMCM竞赛怎么参加❓有没有专业+靠谱的himcm竞赛培训辅导机构❓机构himcm培训效果怎么样❓
PART 01HiMCM竞赛赛制
适合学生:9-12年级高中生,掌握一定的数学基础和编程能力,致力于申请数学、计算机等理工科方向的学生
报名时间:2026年9月 - 2026年11月4日周三下午2:00(美东时间)
活动时间:2026年11月4日周三下午3:01-11月17日周二晚上8:00(美东时间)
预估出成绩时间:2027年2月28日或之前公布(美东时间)
参与方式:队伍由1-4名在校高中生组成,配备一位本校的指导老师。(建议3-4人组队)每个小组从A或B两个问题中选择一个来解决,形成论文(不超过25页)进行提交
活动内容:线上、英文;建立数学模型完成论文进行提交,每道问题都没有封闭性的答案
学生任务:
- 合理分配任务,如数据收集、建模计算、编程求解、论文写作等
- 掌握常见高频数学模型(如优化模型、概率模型、微分方程等)
- 学习英文论文写作,掌握论文结构(如摘要、假设、模型、结论)及逻辑表达
- 掌握数据可视化技巧,用清晰图表呈现结果
活动流程:举例

PART 02HiMCM竞赛辅导
机构深耕国际教育领域学术背提,是国内首批开设himcm竞赛全流程培训的国际竞赛辅导机构,我们提供HiMCM协助组队、HiMCM整支队伍全流程辅导服务!
2026年机构himcm精品班升级!课程安排👇
基础模型理论课程(20课时)
💡适合学生:零基础或初学者
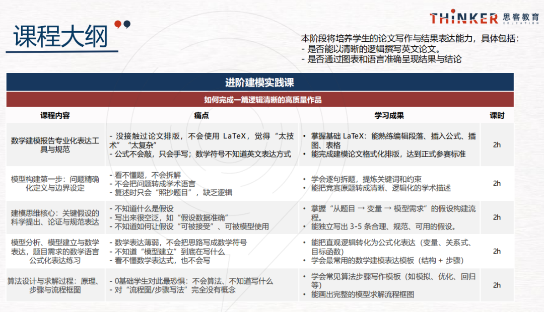
进阶建模实践课程(20课时)
💡适合学生:掌握基础建模方法
赛题模拟实战课程(12课时)
*8课时赛题模拟+4课时赛中跟进
💡适合学生:已完成前两阶段学习








