AMC8竞赛含金量低?还处于国际竞赛鄙视链底端?相信不少家长在抖音、小红书上都刷到过类似唱衰的言论,无非是质疑AMC8 难度偏低、含金量不足,认为没必要让孩子参赛…… 可真实情况果真如此吗?
在“双减”政策背景下,体制内小学生可参与的正规竞赛本就寥寥无几,面对愈发激烈的小升初升学竞争,AMC8已然成为一线城市小学生的主流备考竞赛之一。
其实无论从升学助力的实用角度,还是能力培养的长期价值来看,AMC8都值得家长和孩子深入了解。在选择一项竞赛前,理性判断它是否适配孩子、能否真正助力孩子成长,才是最关键的。
今天就为大家详细解析AMC8竞赛的实际价值,劝大家别对这项竞赛 “一刀切” 式否定。
PART 01AMC8数学竞赛难度解析
如果想在一个竞赛中取得好的名次,我们除了要了解AMC8竞赛考什么,还要了解AMC8竞赛的重难点在哪里,只有把握好能够拉开分差的关键,才能取得更好的名次和奖项。

⭐ 考点范围广泛
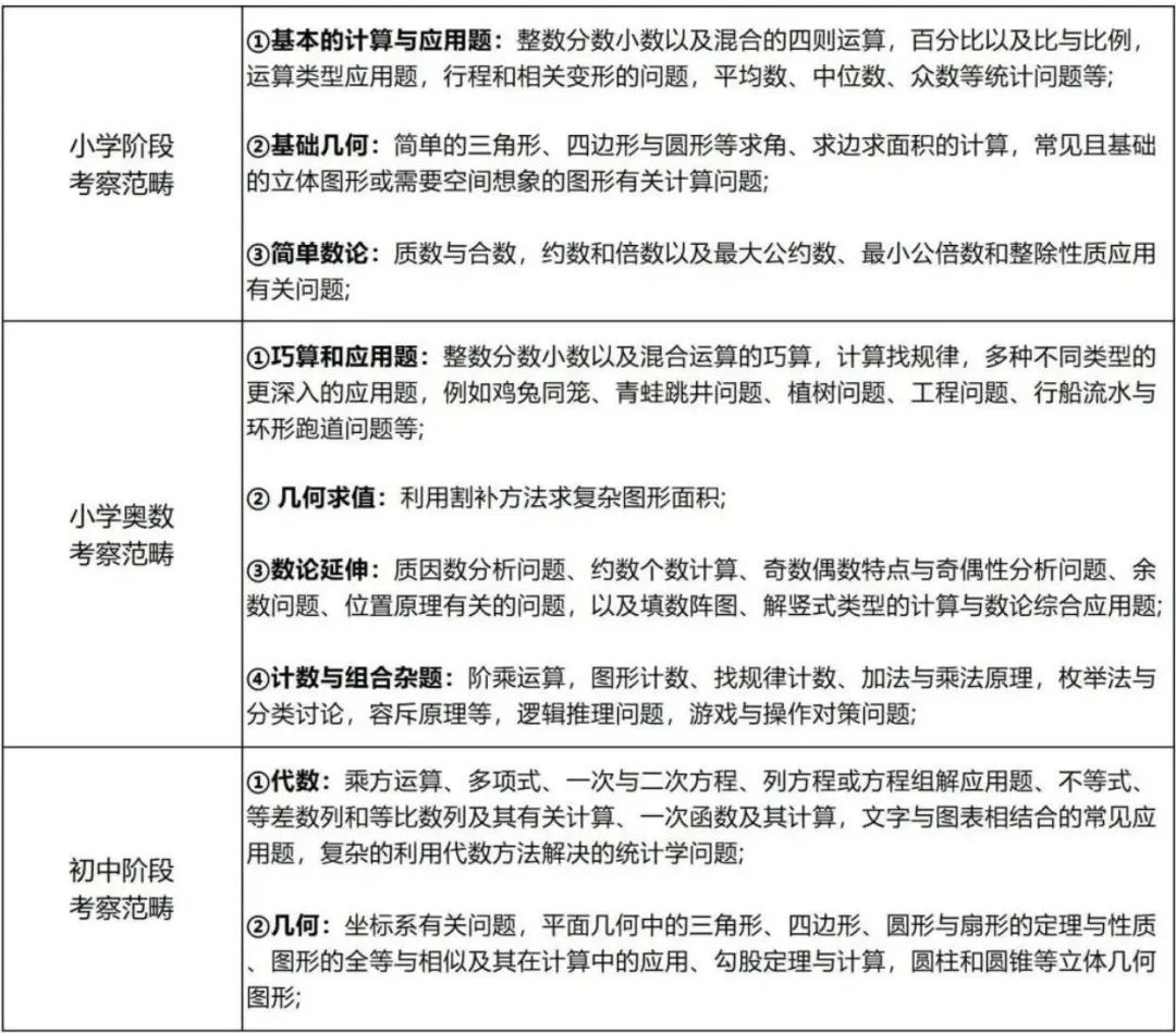
从考察范围来看,AMC8数学竞赛知识点与初中八年级课内数学内容相近,且和小学奥数的考察范围大致重合。对于八年级及以下的考生而言,扎实掌握相关知识点是备考的核心重点。

✅备考关键:梳理并完善解题思路,熟练掌握各类答题技巧
从近年AMC8真题趋势来看,竞赛难度逐年提升,对考生的综合能力要求也不断提高。尤其是近年真题中频繁出现综合类题型,比如去年就有几何与代数、几何与概率相结合的题目,这就需要考生全面吃透各类考点,做到融会贯通。
⭐ 考试时间紧迫
AMC8考试时长仅40分钟,却要完成25道题目,平均每道题的答题时间不足1分半钟,这对低龄考生来说极具挑战性。
✅备考关键:学会合理分配答题时间,提升解题速度与准确率
40分钟的高强度考试对考生的专注力要求极高,需要全程保持高度集中的状态。这就要求考生不仅要提升解题效率,还要掌握科学的答题策略,在专注力最佳的时段争取拿下更多分值。
PART 02AMC8数学竞赛有什么用
🌷 若有后续留学规划
如果未来计划申请英美顶尖名校,仅靠课内成绩远远不够。国外顶尖院校十分看重学生的学术素养与学科实力,国际竞赛奖项已成为申请者的必备筹码。

AMC8作为入门级国际数学赛事,是低年级学生快速熟悉国际竞赛模式、积累竞赛经验的优质途径,且遵循【AMC8-AMC10-AMC12】的阶梯式备考路径,能让后续竞赛准备更顺畅高效。
🌷 若目前暂无留学规划
即便暂时没有留学打算,AMC8同样值得备考。以上海三公学校的备考为例,作为上海小学生重要的升学分流途径,进入三公不仅能大幅减轻中学阶段的升学压力,还能让孩子享受顶尖的教育资源,而AMC8奖项正是叩开三公校门的关键 “敲门砖”。
因此,无论未来是否有留学计划,都可以让孩子参与AMC8数学竞赛。若能斩获奖项,自然能为升学增添优势;即便未能获奖,也能有效提升孩子的数学水平,锻炼逻辑思维能力,为长远学习打下基础。
AMC8数学竞赛备考规划

针对且全面的准备必不可少!机构AMC8培训课程帮你抓住学习黄金期快人一步备战AMC竞赛!
PART 03机构AMC8竞赛培训课程
我们秉承着"更好的教师,更好的教材,更高的分数"教育理念,在AMC成绩提升等方面,针对不同年段学生,规划不同的课程方案,帮助众多学生在最短的时间内提升硬实力,获得理想的分数,增强申请竞争力。
课程类型:3-8人小班/一对一课程
课程模式:线上/线下同步开课,课程可回放
授课语言:中英双语授课/纯英文授课均可
线上授课:采用classin教学,学生可以和老师实时互动。

