做过历年AMC8真题的家长和学生一定会发现,有些知识点年年考,总是绕不开,今天也为大家整理了4大AMC8必考知识点,另附例题和解析供参考!
对于正在备考AMC8的孩子,文末AMC8暑期班介绍~
AMC8必考4大知识点
1、比例与百分数应用题(如折扣、税率、浓度、行程中的比例)
2、勾股定理(求直角三角形边长或网格中对角线)
3、整除规则(尤其是3、5、9、11的整除判断)
4、计数中的乘法原理(分步计数,如搭配方案、路径数)
比例与百分数应用题
✅核心:找出“整体”与“部分”的对应关系,统一单位“1”。
✅常见题型:折扣、税率、浓度、增长率、按比例分配。
✅解题关键:
- 百分数 → 分数或小数
- 比例 → 设未知数或用份数法
- 注意“比谁多/少”的基准量
勾股定理
✅核心:直角三角形两直角边的平方和等于斜边的平方:
✅常见题型:
- 已知两边求第三边
- 网格中两点距离
- 立体图形表面最短路径(展开后勾股)
✅注意:常考勾股数(3-4-5,5-12-13,7-24-25,8-15-17等),可快速解题。
整除规则
✅核心:根据末位、数字和等判断一个数能否被某个整数整除,无需做除法。
✅最常考的规则:
- 被2整除:末位偶数
- 被3整除:各位数字和是3的倍数
- 被5整除:末位0或5
- 被9整除:各位数字和是9的倍数
- 被11整除:奇数位和与偶数位和的差是0或11的倍数
✅常见题型:
- 给定一个缺数字的数,填数字使其能被某数整除
- 判断整除性
- 与数论结合求余数
计数中的成分原理
✅完成一件事需要分n个步骤,第一步有m1种方法,第二步有m2种方法……则总方法数为m1×m2×m3×……×mn。
✅常见题型:
- 搭配问题(衣服、裤子、鞋)
- 路径计数(网格从左上到右下的走法)
- 数字组成(无重复数字的几位数)
✅注意:如果“不重复”,则需逐位减少选择数。


尽管AMC8考点明确,但自学常因缺乏系统规划和专业指导而效率低下。机构AMC8课程体系完整,师资熟悉命题规律,小班教学搭配模考答疑,能精准突破薄弱环节,助你高效冲分!
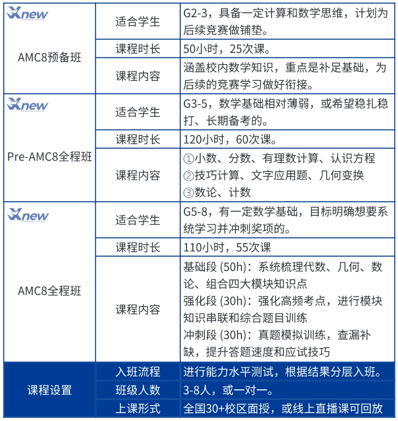
机构AMC8培训暑期班
机构国际教育深耕AMC8备考多年,教学经验丰富,战绩斐然,学员获奖率高达85%。正在备战AMC8的孩子,千万别错过!

机构AMC8课程体系分三层:预备班(G2-G3,50h夯实基础)、Pre-全程班(G3-G5,120h长期稳扎稳打)、全程班(G5-G8,110h基础+强化+冲刺)。不同基础与目标的学生都能找到合适起点。
AMC8入学先进行能力水平测试,根据结果分层入班。支持3-8人小班或一对一,全国30+校区面授,也可选择线上直播课(支持回放),流程清晰,灵活适配。
机构AMC8课程围绕四大模块讲解知识点,配合课后练习、专项训练、全真模考与错题分析,教师1对1答疑并出具学习报告,形成“学-练-测-评”闭环。
机构国际教育2026年度AMC8获奖情况:共计288名学生获前1%卓越奖,其中126人获得优秀奖5%,55人获得满分奖!

