在上海家长圈中,随着三公招生季的来临,以及英语教育的整体提前,小托福因其使用范围广泛、考试好安排、考后出分快等优点成为上海家长们的首选!
现在不仅上海家长重视,体制内名校和国际学校都非常重视小托福成绩,不管是上海三公还是包玉刚等国际学校,小托福成绩基本上已经成为了入学的敲门砖。
小托福成绩为什么被体制内牛校和国际学校看重呢?一起来看看吧!
小托福考什么
小托福分为笔试和口写部分,其中笔试部分为纸笔考试形式,口写为机考形式。口写考试不是必考项,可根据孩子自身情况决定是否报考。
小托福笔试主要由三部分组成:听力理解、语言形式与含义、阅读理解。考试时间约为 110 分钟,满分为 900 分。


👉听力:以中学生活为背景,通过课堂说明、对话、学术演讲和讨论这三大听力材料来考察学生在英语环境中的英语听力水平。
👉语言形式与含义:以考生日常生活所见、常用的体裁形式,出题尽可能贴近校园生活,以考察学生在英语环境中的交流与语言应用能力。
👉阅读:通过非学术类和学术类这两大类型,多体裁形式的文章以考察学生在英语环境中的阅读理解能力。
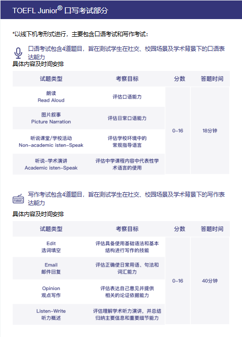
👉写作:包含4道题目,旨在测试学生在社交、校园场景及学术背景下的写作表达能力。
为什么牛校都看重小托福成绩
首先,我们先来看看不同体制内牛校和国际学校对学生小托福成绩的要求!
上海三公
No.1上实
小托福成绩850 分以上在申请中更具竞争力
No.3上外浦外
选择离家较近的一般在800 - 850 分之间
No.2上外附中
通常要求小托福成绩850 分以上
上海三公随着申请人数增加,小托福考试850分以上成为了备考三公的硬通货。
想要申请上海三公的同学一般都在5年级上半学期递交申请材料,计划上岸三公的同学需要再3-5年级参加小托福考试,并且取得850+的分数更有竞争力!
国际学校
国际学校通常是双语授课,对学生的英语能力要求会更高。
例如:包玉刚就要求6 年级及以上要求提供小托福成绩,850 分以上相对有竞争力。
世外、平和、星河湾等国际学校都将小托福成绩作为了入学的参考指标。
对于想要走国际化教育路线的家庭来说,小托福成绩是必不可少的!
那么,小托福究竟有什么魅力呢?不管是体制内牛校还是国际学校都十分看重小托福的成绩!!
国际学校与体制内牛校均致力于培养具有全球竞争力的学生。小托福成绩不仅反映当前英语水平,还通过蓝思指数(Lexile)为学生匹配适合的英文原版阅读材料,系统性提升学术素养。
小托福对标国际学术标准
小托福考试内容(听力、语言形式与含义、阅读理解)紧密围绕学术英语场景设计,涵盖科学、历史、社会等学科内容,与托福(TOEFL)、SAT等国际升学考试体系一脉相承!
小托福的词汇量与语言深度的量化评估
小托福要求的3000-3500词汇量覆盖中考核心词汇(约2500词),同时纳入学术词汇,既满足国内升学需求,又为未来留学衔接打下基础。
对比剑桥KET/PET(侧重生活英语),小托福更符合学术导向的选拔需求。
“双减”后的能力证明替代方案
学科竞赛受限后,标准化英语考试成为衡量学生能力的重要依据。小托福因其权威性和普适性,成为家长和学校共同认可的“硬通货”。
小托福与国内英语教育的互补性
小托福的阅读理解题型(如逻辑推理、长文分析)与上海、北京等地中考英语改革方向(增加思辨性阅读)高度契合,体制内学校借此强化学生的批判性思维与学术语言应用能力。
不管是想要走体制内牛校还是计划走国际教育路线的学生,小托福成绩都成了升学过程中重要的一个英语能力证明。
1-5年级备考规划
✅1-2年级
1-2年级这个阶段不太建议孩子参加考试,可以拿出更多的时间来积累。
先从绘本读起,平时看一些英文纪录片、书籍,比如《牛津树》系列。词汇量需要掌握到500-1000,可以尝试考KET。
✅3-4年级
掌握一定量的高频词汇,学习基础语法,培养标准口语发音习惯,提升词句识读能力,KET考过之后可以考PET,词汇量就需要到达3000+了。
✅5年级
词汇量达到 3500 以上,冲刺小托福高分,争取小托福成绩拿到850+,为申请学校做准备。
机构小托福培训课程
机构小托福培训课程,包括小托福预备班、小托福全程班、小托福基础班、小托福冲刺班,从Pre A1到B2,⼀站式实现语言能⼒通关。

班型设置:3-6人小班教学/1V1辅导,线上线下同步授课
小托福授课大纲

机构师资展示(部分)
机构小托福师资力量雄厚,老师均毕业于国内外名校,且都经过ETS官方培训,可以精准高效的帮助学提升小托福成绩。
福课程特色
老师从课前-课中-课后全面进行辅导监督,每个环节紧紧相扣,不错过任何一个环节!

小托福授课方式
线上线下都可以,线上课程上课地点自由,在家上课,减少通勤距离;同时课程全程录播,孩子可以反复观看!
线下校区丰富,学习环境良好,学习氛围浓厚!

