KET、PET和小托福堪称家长圈中公认的高含金量“三剑客”。它们都在一定程度上能够检验孩子的英语水平,并且对孩子的英语学习具有推动作用。
那么,这三个考试有什么区别?分别适合什么样的孩子呢?
01、小托福/KET/PET考试区别
小托福
若对小托福感到陌生,其主办方 ETS(美国教育考试服务中心)一定不陌生 —— 与托福同源的权威背景,让小托福成为 17 岁以下中小学生英语能力的专业测评工具。
该考试聚焦英语学习者在中小学学术场景中的实际应用能力,与托福考试的测评逻辑一脉相承,只是将语言使用场景针对性调整为 K12 阶段的课堂互动、校园生活及学术沟通等场景。
KET/PET
KET 与 PET 隶属于剑桥大学 ESOL 考试部研发的英语五级水平考试(MSE)体系,作为前两个级别,其难度随等级递增:
5 个级别排序(从低到高):KET → PET → FCE → CAE → CPE
该体系以 “欧洲语言共同参考框架(CEFR)” 为标准,全面覆盖英语听、说、读、写四项技能,是国际学校申请及英语能力进阶的重要参照。

✅A2 Key / A2 Key for Schools(KET)作为基础英语水平认证,主要考查学生在日常简单场景中的英语交流能力,证明持有者可在基础情境下完成英语沟通。
✅B1 Preliminary / B1 Preliminary for Schools(PET)属于中级英语水平认证,通过测试意味着学生已掌握基础英语体系,并具备在日常生活中灵活运用的语言实践能力。
剑桥五级与 CEFR 对标体系
剑桥五级考试以欧洲共同语言参考标准(CEFR)为评定依据,该框架将语言能力从低到高划分为 6 个等级:
CEFR 等级排序:A1 → A2 → B1 → B2 → C1 → C2
对应关系
KET 对应 CEFR-A2 等级(基础应用水平)
PET 对应 CEFR-B1 等级(独立运用水平)
小托福与 CEFR 的能力映射
小托福(TOEFL Junior)虽不直接对应固定等级,但其成绩覆盖 CEFR 框架中的A2 到 B2 能力区间,可系统评估学生在学术场景中的英语应用能力,为语言进阶提供明确的能力参照坐标。

小托福和KET/PET的区别
小托福与 KET/PET 核心差异对比
✅体系归属不同
英联邦体系:KET/PET(剑桥英语五级体系)
美国托福体系:小托福(TOEFL Junior,ETS 研发)
✅定位与用途差异
KET/PET剑桥系英语水平认证,俗称“小雅思”,侧重基础能力检验,是小升初简历加分项,也是英联邦国家语言能力的入门凭证。
小托福美国托福体系的青年版,直接对接托福考试框架,助力国际升学(如美高申请),同时作为学术英语能力的量化参考。
✅词汇量要求梯度
KET:约 1500 核心词汇(对应 CEFR-A2)
PET:约 3000 + 词汇(对应 CEFR-B1)
小托福:需 4000 + 词汇储备(能力覆盖 CEFR-A2 至 B2)
✅报考规则区别
KET/PET:存在严格递进关系,需通过上一级别考试(如 KET 通过后才可报考 PET)。
小托福:不设分级限制,可直接报考,以分数(满分 900 分)评估能力,允许多次刷分。
✅实用性场景侧重
KET/PET:聚焦日常生活场景(购物、旅行、校园对话等),强调基础交流能力。
小托福:兼顾日常交流与学术场景(如课堂听力、文献阅读、学术写作等),更贴近国际学校教学环境。
✅考试难度维度对比
KET/PET听、说、读、写四项独立考核,内容围绕生活常识,PET 难度略高于 KET(如 PET 阅读篇幅更长、听力语速更快)。
小托福综合考察四项技能,难度高于中考英语,词汇量接近高考(约 3500-4000 词),学术类文本占比显著提升(如讲座听力、学术文章阅读)。
✅成绩有效期与报考便利性
KET/PET:成绩终身有效,但考位紧张(尤其一线城市),报考需抢位。
小托福:成绩有效期 2 年,考位充足、开考城市多(如北上广深等超 50 城),可多次报考优化成绩。
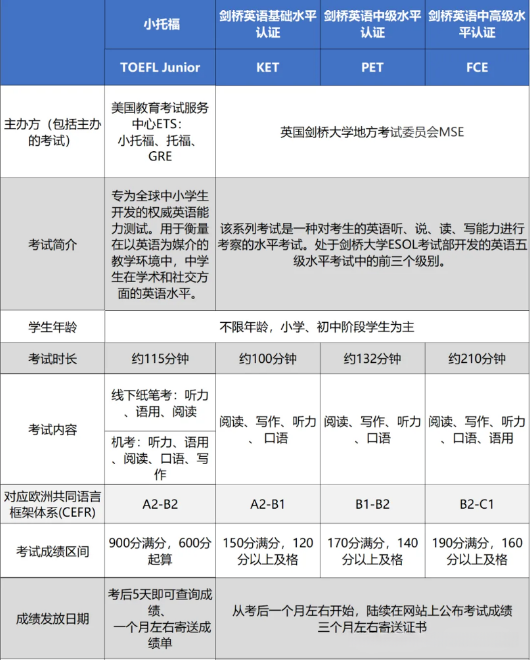
✅详情见下图

02、小托福/KET/PET考察内容
▶小托福
该考试主要由三大部分组成:听力、语言形式和含义、阅读,每部分对应42道选择题; 听力40分钟(含测音例题),语言形式和含义25分钟,阅读50分钟,共115分钟。
▶KET
KET考试内容包括阅读与写作、听力、口语三部分内容.阅读与写作60分钟,听力30分钟,口试约8-10分钟。共100分钟左右。
▶PET
PET考试考查考生的阅读与写作、听力以及会话能力,分为计算机和纸笔两种考试模式。阅读与写作90分钟,听力30分钟,口试约12分钟。共132分钟左右。
2020年4月开始,阅读与写作将独立为两个部分,分开记时,各占45分钟。
03、小托福/KET/PET考试作用

小托福
参加小托福考试的考生,在考试结束后将收到一份权威成绩报告。这份报告不仅是英语能力的直观证明,还可作为转轨升学的辅助材料,尤其在申请 “三公学校” 时具有重要参考价值。
这份报告以数据化和标准化的方式,全面呈现考生的英语水平,无论是升学还是长期语言学习,都具有不可替代的参考意义。

此外,在小托福阅读理解模块中,考生还将获得一个蓝思阅读指数(Lexile Measure)。作为国际通用的阅读能力测评标准,蓝思指数以数字形式标注阅读水平,范围从最低 200L 到最高 1700L,可精准匹配学生的阅读能力与文本难度。通过该指数,学生能直接定位适合自己的阅读材料。

此外,小托福成绩是申请美国初高中的必备材料,其分数不仅是语言能力的硬指标,更能通过成绩报告直观反映学生的英语水平相当于美国同年级学生的具体程度。这对于家长送孩子出国读书的决策无疑具有非常高的参考价值。TOEFL Junior总分与美国本土6年级学生(Grade 6 Native Speaker)的英语能力对照表。

KET/PET
✅英语能力体系化提升备考 KET、PET 的过程能全方位夯实英语基础:不仅能系统扩充 1500-3000 + 核心词汇、强化语法体系(如时态、从句应用),更能通过听、说、读、写四模块训练,实现语言技能的协同发展。例如:
✅学习信心与习惯双塑造斩获剑桥系列证书是对孩子英语能力的权威认证,这种阶段性成就可显著增强学习自信心,转化为持续学习的内驱力。更重要的是,备考过程中培养的结构化学习方法(如词汇记忆策略、错题分析习惯)与时间管理能力,将迁移至其他学科学习,形成长效受益的学习素养。
✅国际教育衔接的黄金桥梁KET、PET 作为剑桥英语体系的青少版认证,与雅思考试共享同一套能力评估框架(CEFR)。
04、三者如何做选择
🌟三大考试核心定位对比
在国际教育路径中,KET、PET、小托福需根据年龄与目标精准选择:
👉小托福(TOEFL Junior):学术英语敲门砖
适合人群:11-17 岁(国际初高中申请者)
难度特点:三者中难度最高,侧重学术场景英语应用(如课堂听力、文献阅读),词汇量要求 4000+。
考试结构:听力(40 分钟)、语言形式与含义(25 分钟)、阅读(50 分钟),共 115 分钟。
分数目标:申请国际初高中建议冲刺 860+(满分 900),成绩有效期 2 年。
衔接价值:直接对标托福体系,提前熟悉学术英语逻辑,为后续托福 / 雅思备考铺路。
👉KET:英语入门级认证
适合人群:2-4 年级(英语启蒙阶段)
难度特点:基础水平认证,词汇量 1500+,侧重日常生活交流能力。
考试结构:阅读与写作(60 分钟,占比 60%)、听力(30 分钟,占比 30%)、口语(10 分钟,占比 10%)。
备考周期:3-6 个月
实用价值:国际小学 / 双语学校申请的加分项,证书终身有效,适合作为英语能力的首次官方认证。
👉PET:中级能力进阶凭证
适合人群:4-6 年级(KET 通过后进阶)
难度特点:词汇量提升至 3500+,新增学术场景基础内容(如短议论文写作),难度高于 KET。
考试结构:阅读(45 分钟)、写作(45 分钟)、听力(30 分钟)、口语(10-12 分钟),共 135 分钟。
备考周期:6-8 个月
升学助力:国际初中申请的核心材料,对应 CEFR-B1 等级,衔接雅思 4.0-5.0 分,为后续留学考试打下逻辑基础。
📌选择策略总结
低龄启蒙(1-3 年级):先考 KET,夯实基础词汇与语法,培养应试习惯;
能力进阶(4-6 年级):通过 PET 认证,拓展学术英语思维,为国际学校面试做准备;
留学规划(7-12 年级):聚焦小托福,冲刺 860 + 高分,同步对接托福体系,提升美高 / 英高申请竞争力。
根据孩子的语言基础与升学目标合理规划考试顺序,可最大化发挥证书的学术价值与申请优势。
✅为了让大家更直观地感受KET/PET/FCE与小托福区别,可以看下图:

官方对 KET、PET 报考不设年龄限制,只要英语水平达标即可参考,不少规划意识超前的家长会让孩子在一年级就开始备考。
正常情况下,1-3 年级孩子若未达到小托福的语言要求,可先通过学习 KET/PET 或英语基础衔接课程夯实基础,在提升阅读、听力和语法能力后再衔接小托福课程。
从考试内容看,小托福学术性质更强,对于日后有出国计划、需参加托福雅思考试的学生而言,参加小托福考试能帮助其更顺利地接轨托福雅思。
这么说大家应该知道该选择学哪个了吧!

