2026Fall,南洋理工大学在开设新专业的道路上越走越远!
前段时间,NTU就一口气新增了6个硕士项目:
管理学、风险分析、化学建模…南洋理工大学26Fall开设多个新专业!
南洋理工大学新开计算机专业!游戏设计、科技与艺术相结合,毕业前景广阔
近日,NTU又宣布新增4大硕士课程。有意思的是,这4个专业的其中3个都跟AI有关,可见NTU现在已经紧紧抱住了人工智能这棵大树了。下面跟着老师来看看这些新专业吧:
企业人工智能理学硕士
MSc in Enterprise Artificial Intelligence

本课程将培养“精通人工智能”的专业人士,确保能将人工智能应用转化为企业价值。随着人工智能在商业领域的兴起,企业迫切需要能够弥合技术与战略之间差距的人才。课程由南大专业及继续教育学院开设,将结合人工智能知识与管理培训,强调应用与创新,帮助学生掌握AI技能、负责任治理、产品管理与整合方法,推动企业转型。
职业前景:
该项目的毕业生将具备在科技与商业交叉领域追求多种高影响力职业道路的能力。该课程通过复合型技能培养,为学生胜任以下职位做好准备:
- 人工智能项目负责人/项目经理
- 数字化转型战略师
- 人工智能产品经理
- 创新/人工智能顾问
- 人工智能治理或政策专员
【课程设置】
课程围绕五大支柱构建,体现了完整的人工智能转型生命周期——从战略构想和数据智能到实施,道德治理和应用顶点执行:
1.战略、领导力与转型课程:
- AI驱动的业务流程转型和自动化
- AI和数字创新的战略管理和领导力
- AI项目和绩效管理
- 新兴AI技术
2.数据、分析与智能课程:
- 当代数据架构、管理和治理
- 应用预测分析进行商业战略
- 下一代分析:从语言到视觉
3.平台、工具与实施课程:
- 生成式AI和代理式AI
- AI生态系统:平台、集成和自动化
- AI产品开发和敏捷思维
4.伦理、治理与负责任的AI课程:
- 负责任的AI和治理
- AI驱动的网络安全:守护智能企业
5.人工智能转型顶点课程
课程长度:一年
授课语言:英文
申请要求:
拥有认可大学的任何专业的荣誉学士学位;雅思成绩6分以上或者托福85分以上。
学费:S$62,130
申请日期:2025年11月1日-2026年3月31日
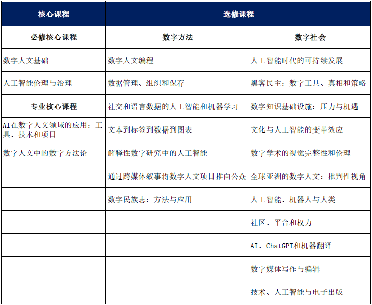
数字人文文科硕士
MA in Digital Humanities

由文学院开设,数字人文文科硕士课程是新加坡首个将数字工具与人文探究相结合的硕士课程,旨在培养兼具技术和人文洞察力的人才,以解决数字化的文化和伦理问题。学生将学习人工智能、机器学习等方法,以及人文、艺术和社会科学的理论和实践。这项跨学科课程的特色是双向方法:一方面应用数字工具来解决人类和社会问题,另一方面也以人文视角引导技术创新。
职业前景:
毕业生可以在商业、金融、媒体、教育、文化遗产、社会服务和科技等行业寻求职业机会:
- 项目管理及商业咨询
- 数字内容营销与策略
- 出版、媒体和数字故事
- 文化遗产与档案保护
- 用户体验、学习技术与电子商务设计
- 新闻与新闻出版
- 社区发展与社会创新
【课程设置】

课程长度:1年
授课语言:英语
申请要求:
- 任何学科的优秀学士学位
- 良好的沟通能力(英语书面和口语)
- 雅思成绩至少7分或者托福100分;
学费:S$45,780
申请开放时间:2025年11月1日
医学人工智能理学硕士
MSc in Artificial Intelligence in Medicine

本课程由李光前医学院开设,是新加坡首个提供深入人工智能技术和临床培训的研究生课程,专为新加坡及区域医疗人员设计。课程将培训医疗、工程与技术专业人员,在临床环境中以负责任和创新的方式应用人工智能。学生将掌握实用技能,融合跨学科知识,推动医疗并改善患者护理。职业前景:
毕业生将能够在人工智能与医疗保健领域从事一系列相关工作。潜在的职业发展方向包括临床人工智能专家、医疗科技数据科学家、医疗器械/诊断创新、医疗保健政策与法规、研究职位(例如学术、转化或临床研究),或在初创公司和行业中任职,将人工智能应用于患者护理、医学成像、数字健康、流行病学或精准医疗。
【课程设置】
本专业分为两个不同的学习方向:
- 应用医学人工智能(临床路径)
- 工程医学人工智能(工程师途径)

课程长度:1-2年
授课语言:英语
申请要求:
- 持有相关学科的学士学位,包括医学、生物医学、计算机科学、工程或相关领域
- 雅思成绩最低6.5分或者托福最低100分;
- 具有相关工作经验和推荐信的申请人,根据具体情况给予特殊考虑
学费:S$30,000(不含消费税、所有课程材料和书籍。不包括研究生证书课程和FlexiMasters课程费用,分别为$18,000和$12,000)
*学习者必须完成研究生证书课程和FlexiMasters课程才能攻读医学人工智能理学硕士课程。
中医理学硕士
MSc in Chinese Medicine

中医理学硕士课程将结合传统中医知识与现代临床应用和研究,推动整体医疗保健的发展。课程由南大生物科学学院设计,是新加坡首个由大学提供的中医研究生课程,旨在培养具备扎实医学知识、临床技能与研究能力的人才。
学生须要完成涵盖研究方法、古典与现代中医理论和疗法的核心课程,再选择专攻妇科、针灸或生物医学。同时,课程还提供临床实践与研究的高级培训,并探索人工智能在诊断和现代医疗保健中的潜力。
本课程其他信息暂未公布,敬请期待...
以上就是本期的内容啦~

