法亚国际管理硕士旨在培养学生掌握在亚洲或与亚洲开展业务所需的国际化管理技能。完成课程后,学生将获得MAE企业管理与行政硕士学位(法亚国际管理方向),以及中法国际管理大学证书。

法国-亚洲企业管理硕士 Master MAE parcours Management International Franco-Asiatique
🎓学制:1年/2年
💶学费:4300欧/年
🈸申请M1要求:拥有(中国)本科文凭或同等学力,专业或同等学力不限 (专业包括法律、文学、心理学、信息技术、工程师文凭等)
🈸申请M2要求:拥有硕士一年级文凭或同等学力,专业或同等学力不限 (专业包括法律、文学、心理学、信息技术、工程师文凭等)
企业管理与行政硕士(MAE)是历史悠久的双重专业学位;该学位由法国39所IAE学院(全国性网络IAE FRANCE)联合授予。
该学位旨在培养管理学领域的学生,通过补充性管理技能培训,丰富其初始高等教育(硕士、工程师、博士)的知识体系。
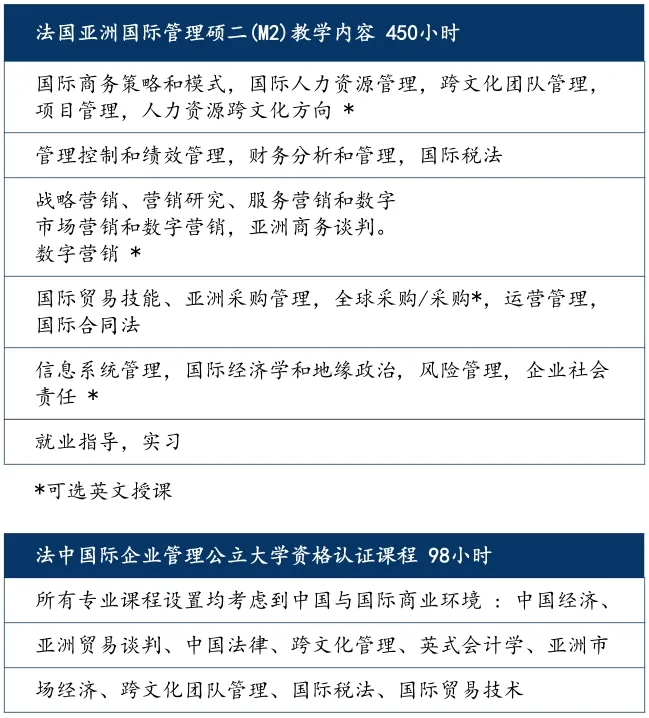
课程设置:


法亚国际企业管理中心(Centre de Management International Franco-Asiatique)是南特大学下属的经济与管理学院于1995年开创的一个国际教学中心。经济与管理学院(IAE Nantes) 隶属于南特大学。其目的是将优秀的传统大学教育与企业的实践相结合。
南特大学经济与管理学院(IAE Nantes)秉承把管理教学与研究相结合的办学宗旨,课程设置主要为管理硕士阶段。包括普通课程与在职培训。一方面培养复合型人才(企业管理硕士),另一方面实施各类高级专业教育(财务管理、 企业创新与治理 、会计审计 卫生产品与服务市场营销硕士等)。
南特经济与管理学院继与越南、 匈牙利 、保加利亚等国大学建立校际关系之后,于1995年创办了法中国际企业管理中心,招收培养法国(欧洲)与中国(亚洲)学生。
由于越来越多的法国企业进入中国市场包括(香港、台湾、新加坡),这些企业迫切需要懂技术、懂中文、了解中国文化的管理人才。南特企业与管理学院下属的法中国际企业管理中心旨在培养法国与亚洲高技能的组织、 管理与谈判人才。中心每年有五十余名法国(欧洲)学生及六十余名亚洲学生在读。


