没经历过苏州小升初,你永远不知道AMC8数学竞赛意味着什么。在教育局年复一年的重申“免试就近入学”的时候,家长们的焦虑不降反增。AMC8就是在这时腾空而出,深受苏州小升初家长们的喜爱以及头部学校的认可。
👇我们先来看下面两张图片,或许您可以得到答案!

在苏州的头部学校中,每一个除了三好之外还有一个很明显内容的就是“奥数和竞赛”。而目前国家禁奥之后,AMC8数学竞赛可以说是最接近奥数的题目但难度不会那么难以接受,其成绩学校也是认可的。
各位家长们听到最多的估计是“想上伟长,先考个AMC8”。为什么呢?我们来看:
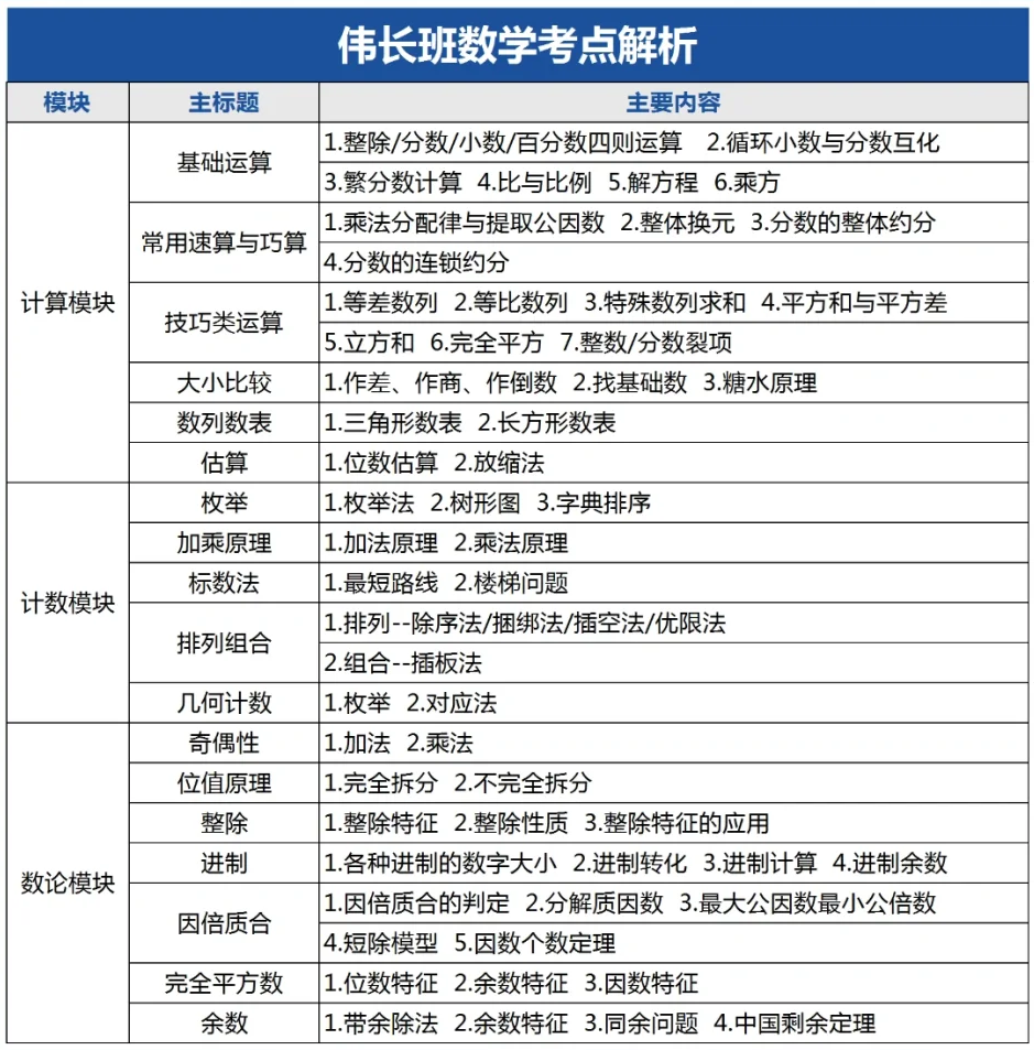
AMC8考试内容是包含8年级及以下所有得数学知识点且围绕“代数、几何、组合、数论”四大板块展开。我们再来看伟长班的考试内容:



伟长班的数学考试内容是不是和AMC8考点高度重合,且AMC8是一个国际数学竞赛,在提高学生的学习成绩之外还能够培养孩子的数学逻辑思维,对孩子来说参加AMC8就是一举多得(小升初申请、提高校内数学成绩、培养数学逻辑思维等)
接下来Tina老师带大家详细了解一下AMC8数学竞赛吧!
什么是AMC8数学竞赛
AMC8数学竞赛由美国数学协会(MAA)主办,是一项面向全球8年级以及8年级以下学生参加的国际数学竞赛,考试时间是每年的1月份。
因为被国内上海“三公”、北京“六小强”、苏州“伟长班”等强校作为认可的竞赛,已促使更多3-6年级的学生开始学习,今年参加AMC8的人数已接近8w,几乎达到之前奥数杯赛人数水平。
👇AMC8比赛规则
参赛对象:8年级或以下,且年龄不超过14.5岁
竞赛时长:40分钟
考试形式:线上线下均可
考试语言:中英双语试卷
竞赛题型:25道单项选择题
计分方式:答对一题得1分,答错得0分,满分25分。
考察内容:AMC8数学竞赛考点涵盖了小学全部的数学知识和部分的初中知识以及奥数知识,旨在全面考察学生的数学知识和思维能力。
AMC8竞赛考点主要包含四个大类:代数、几何、应用、计算。
报名方式:
- 学校报名如果学生所在学校是阿思丹合作学校/考点学校,可以由学校统一报名。
- 合作机构代报名找合作机构代报名,机构可以为学员代报名AMC8竞赛,详情咨询老师微信
- 阿思丹平台报名
微信搜索“阿思丹国际理科测评”小程序
注册账号→搜索“AMC8”→填写信息→上传身份证/护照→支付报名费。
AMC8考试难度分析
AMC8考试内容包含代数、几何、数论和组合四大模块,往年代数和几何是主要考察内容,数论和组合占比较小,但是难度较大,
今年考纲调整:数论和组合的占比上升,2026年AMC8竞赛题目难度升级。
⭐简单题(1-10题):
前10题考察的比较基础,大多数学生能快速得出答案,但有些题目可能有文字陷阱,需要细心阅读。
⭐中等题(11-20题):
这部分题目主要考察难度较深的单个知识点,可能对于低年级的学生存在困难,也是低龄学生斩获荣誉奖需要重点攻克的部分。
⭐难题(21-25题):
最后5题难度最大,会有多个知识点的联合考察,对学生的计算能力和逻辑思维能力要求较高,也是拉开学生成绩差距的关键。

AMC8备考规划
1、2年级的学生备考AMC8难度太大,所以一般是建议大家从三年级开始学习备考。
⏩3年级:
如果孩子有一定的数学基础,可以从三年级开始进行长线学习AMC8。学习重点就在基础知识的补充及巩固。
如果孩子的基础相对薄弱,那么可以先去参加澳洲AMC竞赛,因为澳洲AMC竞赛的难度不高,并且是按照年级进行划分的,非常适合新手同学参加。
⏩4年级:
四年级已经具备了一定的数学基础,可以加入到AMC8的备考行列中来,尝试参加AMC8首考,争取拿下低龄荣誉奖(如果孩子是需要申请上海三公的话,四年级的amc8成绩尤为重要,一定要提前做好布局)。
在备考的时候,可以对照AMC8考纲进行知识点的查缺补漏,有针对性的培养孩子的竞赛思维和答题策略,提升学生的解题技巧和参赛经验。
⏩5-6年级:
5、6年级的同学备考AMC8是绝佳的时间段了,一方面AMC8在1月份考试学生在小升初申请前就能拿到AMC8竞赛成绩单,对小升初或是打算转轨国际学校都是很有帮助的。
苏州AMC8课程培训
苏州机构AMC8培训课程分为AMC8预备班、Pre AMC8直通车、AMC8基础班、AMC8强化班、AMC8冲刺班以及AMC8全程班等不同班型,针对2-8年级备考AMC8竞赛的同学,均有适合的课程选择~
▶培训目的:对不同数学基础的学生进行个性化教学,更加精准地提高孩子的数学能力。
▶教学方式:自研教材+历年真题库,精准捕捉学生弱项,击破重点难点。
▶授课方式:小班授课/一对一授课模式
▶授课模式:线下/线上授课均可
▶授课语言:中英双语教学/纯英文授课


