第39届化学决赛实验题目公布!明日将公布理论及实验成绩

今天上午9:00-10:30,第39届化学竞赛决赛进行了实验考试。目前,本届决赛的考试已经完成,我们和大家一起静待成绩出炉,期待同学们都能取得理想的成绩。下面我们一起来看本次决赛实验试题。

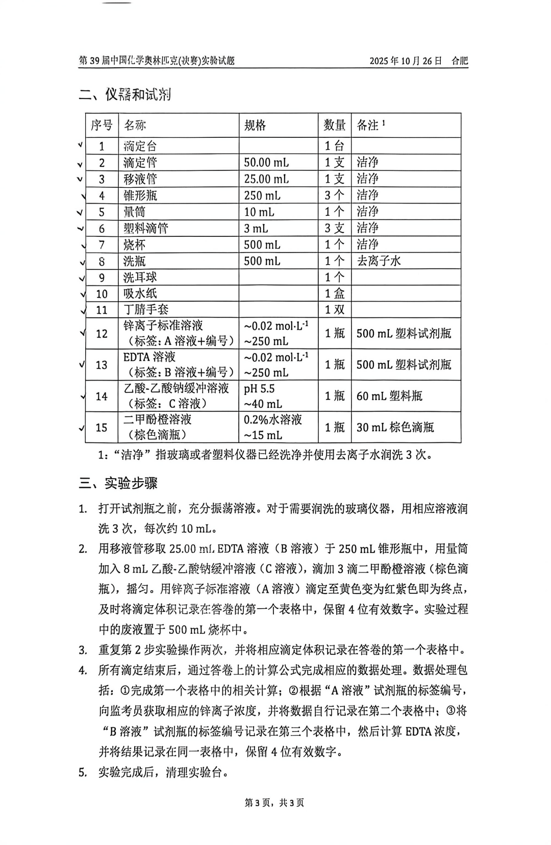
实验试题

第39届化学决赛实验题目公布!明日将公布理论及实验成绩第39届化学决赛实验题目公布!明日将公布理论及实验成绩

【竞赛报名/项目咨询+微信:mollywei007】

上一篇

中央戏剧学院国际本科项目:不用校考 补录中

下一篇

香港科技大学奖学金申请攻略来了!

你也可能喜欢

  • 暂无相关文章!

评论已经被关闭。

插入图片
返回顶部