在某书上与“小学英语证书”关联的笔记高达122w+,无论是托福家族的小托福,还是剑桥国际测评剑桥少儿英语,KET,PET。热度一直高涨不下。可见家长们对于孩子英语培养的热情!
合适的英语考试不仅能帮助孩子以考促学、查漏补缺,还能增强他们的成就感,激发学习动力。
此外,一份有分量的英语证书也能丰富孩子的简历,为升学加分助力。
今天,机构老师就来为大家梳理上海小学生可以考的英语证书,家长一起来看一下吧~~
剑桥通用英语KET/PET
推荐指数:★★★★★
证书评价:权威性高,终身有效,评卷方式人性化。
剑桥通用英语五级考试(Main Suite Examinations, 缩写为MSE),也是我们常说的剑桥五级,包含五种类型考试,从易到难分别是:KET-PET-FCE-CAE-CPE。
报考条件没有限制,可以选择适合自己的级别报考,剑桥官网有免费测试英语水平的系统,可以让孩子先进行测试,根据推荐级别再进行报考。
小学一般考KET和PET就可以了,牛娃可以尝试FCE,后面两级主要是给成人考的。所以,机构老师主要介绍一下KET和PET。
KET属于剑桥的入门水平,被称为英语入门考试(key English Test, 缩略为KET)
难度指数:★★★
适合对象:大班到三年级
PET属于剑桥的初级水平,被称为初级英语考试(Preliminary English Test, 缩略为PET)
难度指数:★★★★
适合对象:三到五年级

网上有人把剑桥英语通用考试和雅思、国内新课标进行了对比:
可以发现KET要求的词汇量是1500,接近新课标初中的1800词。PET词汇量3500,等同于新课标高考的词汇要求。单从词汇量来看,难度已经不小了。
如果娃能拿下KET、PET、考试,中考前再专门突击下语法板块,拿下中考肯定没问题,对于高考取得好成绩也是一个很好的铺垫。
小托福
推荐指数:★★★★★
证书评价:有效期只有两年,难度较大,国际认可度高
小托福(TOEFL Junior)是由美国教育考试服务中心(ETS)推出的标准化英语能力测试,专为11-15岁青少年设计,核心目标是评估学生在学术场景中的英语听、说、读、写能力,判断其能否适应全英文授课环境。
难度指数:★★★★★
适合对象:三到五年级
考察内容:
小托福考试分为笔试(听力、语言形式与含义、阅读)和口写(口语、写作),总分900分,考试时长115分钟
听力(42题):
涵盖校园场景对话(如课堂讨论、师生交流)、学术讲座片段(如生物、历史学科内容),考察信息抓取、主旨归纳、推理判断能力。
语言形式与含义(42题):
通过完形填空、语法选择等形式,考察词义辨析、固定搭配、从句结构、时态语态等语法点,同时融入学术词汇(如“hypothesis”“analyze”)。
阅读(42题):
包含学术文章(如科学、人文类说明文)、非虚构类文本(如新闻报道、书信),要求快速定位信息、分析作者观点、识别逻辑关系(如因果、对比)。

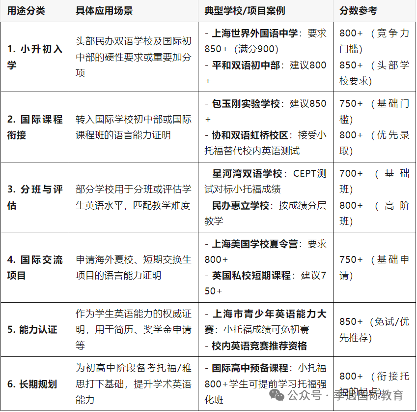
小托福在上海的独特优势:
精准对标升学需求:
民办双语学校:(如世外、平和)将小托福作为筛选学生的重要工具,因其考试内容(学术阅读、听力)与初中课程衔接紧密。
国际学校:(如包玉刚、德闳)认可小托福的科学性,认为其能反映学生在全英文环境下的适应能力。
能力分层清晰:
分数段明确:600-750分(基础沟通)、750-850分(学术适应)、850+(母语接近水平),学校可快速定位学生水平。
学科英语能力:
阅读部分包含科学、历史类文本,直接考察学生应对国际课程的能力。
备考效率高:
短期提分明显:针对性强,词汇量要求(3500-4500)低于托福(8000+),适合小升初学生集中突破。
题型适配本地化:与上海中考英语题型(如完形填空、阅读理解)有部分重叠,可同步提升校内成绩。

机构小托福/KET/PET课程
机构细化小学阶段英语学习的时间线,找到了英文的科学辅导方式,针对不同阶段目标同学开设课程。
1、KET/PET课程
适合学生:G1-G2,词汇量500以内
学习目标:衔接小托福,或近期有KET/PET考试计划
把国际原版think教材融入教学中,同时加入ket和pet考试训练课。让学生提高听说读写综合能力,同时,有备考标化考试的能力。
2、小托福课程→机构小托福课程基础段
适合学生:G3-G4
学习目标:小托福目标分700分+
→机构小托福课程强化-冲刺班
适合学生:G4-G6
学习目标:小托福目标分780+、850+
在机构学小托福/KET/PET课程的优势?
优势一:超强师资团队
在教学水平上,我们的老师都是语言或教育专业出身,由康奈尔刘老师领头,教学团队配置了学历背景强、辅导经验足的导师阵容。
每位老师都对自己的主授科目有非常深入的研究,通过多样化的教学方法,全面提升学生的听、说、读、写能力。针对KET、PET、小托福等考试,不仅深谙各类题型的设计和考察重点,更能够根据学生的基础和目标,制定精准的备考策略。
优势二:细致督导服务
督导服务:每日单词+补充习题,定期线下答疑,阶段性测试深度复盘。
机构语培课程同步提升英语语言能力+应试能力,无论孩子是“坚定留学路线”“国内外双轨”还是“主攻体制内英语”,在英语学习上本质的诉求就只有一条:提升英语语言能力,自如听说读写,同时能应对各种考试斩获高分。

