各位家长朋友们,上午好!
最近冯老师关注到家长朋友们很多反映上海幼升小政策文件看上去老长,读起来还非常的难懂。
很多家长都表示不知道自家究竟适配的是政策所指哪种情况,就算好不容易弄明白自家所属的情况,也不知道后续政策需要关注的核心信息是什么?要准备的材料有哪些?
总之就是,家长朋友们对于上海幼升小的相关政策不仅觉得看起来万分的麻烦,而且还一头的雾水,非常迷茫。
别急,家长朋友们,你们的救星来了!
冯老师为大家按不同类型家长人群的需求,分别吐血整理了上海幼升小政策的无敌解读攻略!
接下来,我们就先来看看这份攻略的第一部分——沪籍人户一致篇。
家长需求
首先呢,根据之前许多家长朋友们的咨询。
咱知道沪籍人户一致的家庭,他们最大的担忧就是对口公办学校的锁定,统筹风险尽可能的规避以及多孩同校的需求如何满足。
那咱也不说废话,直接来仔细了解一下涉及这些家长核心需求的政策关键词。
政策关键词人户一致
首先,沪籍我们都知道,就是拥有上海市户籍。
那人户一致究竟是怎么个事?
人户一致就是户籍的地址必须得和房产证的地址完全一样。
其中户主必须是爸爸妈妈,爷爷奶奶或者外公外婆的那种直系亲属,然后房屋的产权人也须是孩子本人或者直系亲属。
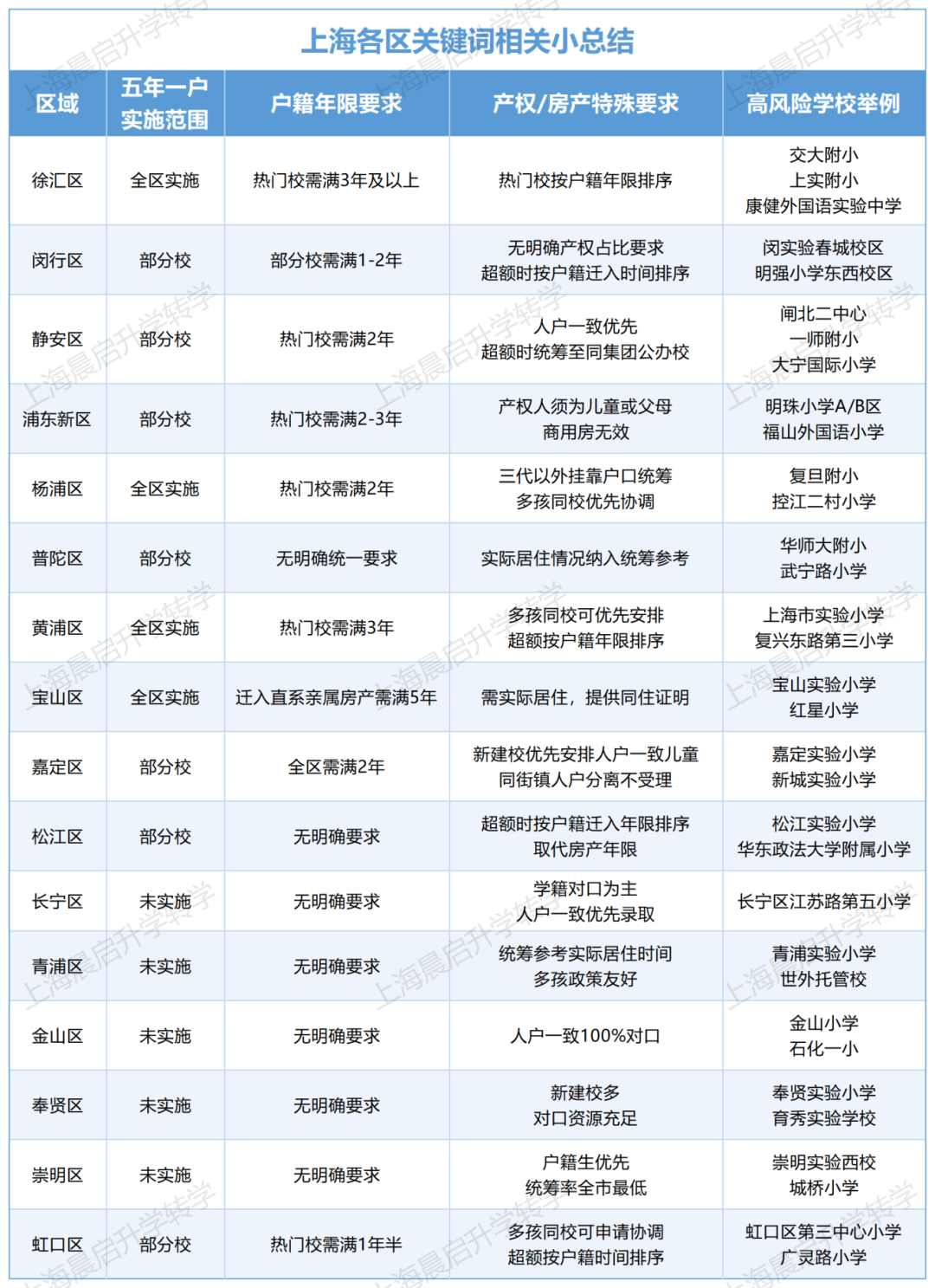
在黄浦区,只要是三代直系亲属以外的挂靠户口,就会被直接统筹。
五年一户
五年一户呢,就是指同一个居住地址在五年以内,只享有一次的同校对口入学的机会,多孩除外。

户籍年限
这点像是上面人户一致这一点的延伸。
这点像是上面人户一致这一点的延伸。
热门的公办学校要是录取超额的话,就会按照孩子的户籍迁入的时间长短排序,长的优先,短的靠后,可能会有被统筹的风险。
各个区会对一些无敌热门的学校设置一些最低的年限要求。
黄浦区的一些热门学校,就要求三年以上;
嘉定区,全区都要求两年;
闵行区以及虹口区的一部分热门学校,就会要求一到两年。
产权占比
这点和上面的人户一致有点联系,很少有家长注意到,但是也很重要。
部分地区为了杜绝挂靠房产现象的出现,会对房产产权的人的份额有限制要求。
比如宝山区就要求适龄孩子户口迁入直系亲属的房产必须要满5年,还得实际同住,不然就会被统筹;
还有浦东新区,它要求产权人一定得是孩子本人或者父母。
多孩同校
这一点指的是同一个家庭如果有很多个孩子的话,可以申请在相同的公办学校上学。
要注意,民办学校摇号可没有这个说法。
每个区的申请方式稍微会有点不一样:
像是黄浦区,杨浦区,就需要在填写信息登记表的时候备注上长幼随学;
而嘉定区的话,则是需要向街镇提交书面的申请。
这点有一点好,要是学校招生超额的话,能把家里的孩子优先统筹到先前孩子所在的学校。
关键词小总结

家长需求总结
地区统筹风险
以上,讲了沪籍人户一致家庭们需要关注的政策关键词。
那根据政策关键词,可以划分各个区的统筹风险程度:

家长材料准备
不同风险区域的沪籍人户一致家庭的家长朋友们,在材料准备方面也有不同的注意点:

结语
以上就是上海幼升小阶段,沪籍人户一致家庭需要关注的政策重点以及相关的材料准备提醒,希望能帮到大家!

