小托福、KET、PET都是英语水平的测试,KET、PET属于剑桥体系5级考试中的入门和初级考试,小托福即为托福考试青少年版。近期,收到很多家长询问:考KET/PET还是小托福好?有什么区别呢?我家孩子适合哪个?机构给家长们做个完整解读。

01小托福/KET/PET七大维度对比分析
KET、PET、小托福的这些区别看懂了,你就知道该如何选择!
✅体系不同
△英联邦体系: KET/PET
△美国托福体系: 小托福
✅定位不同
△KET、PET是剑桥系的英文水平能力测试,俗称小雅思,主要是水平检验,小升初简历加分项。
△小托福是美国体系英文能力测试,托福青年版,国际升学助力/水平检验,小升初简历加分项。
✅词汇量要求不同
△KET要求孩子掌握的词汇量在1500个左右,PET要求的词汇量是3000多。
△小托福(TOEFL Junior),这个阶段需要孩子有4000的单词积累。
✅报考情况不同
△KET/PET存在递进关系,需要完成上一级别才能报考下个级别;
△小托福不需要分级考,根据学生分数来判断能力,分数越高,代表学生水平越高。
✅实用性不同
△KET/PET侧重于日常生活场景中的英语交流能力,如购物、旅行、学习等,更强调实用性。
△小托福不仅考察日常英语交流能力,还注重学生在学术和工作环境中的英语应用能力,如阅读英文文献、撰写英文报告等。
✅考试难度对比
△KET或PET考试是听、说、读、写四项单独评价。在KET和PET阶段,考试内容主要围绕生活常识展开。
△小托福考试综合考察听,说,读,写四项技能,看重学生的综合能力,难度高于中考英语,词汇量接近高考英语。
✅成绩有效期不同
△KET成绩终身有效。
△小托福成绩有效期是两年;小托福考位充足, 可以参加考试的城市比较多, 考试机会更多,可多次刷分。
02小托福/KET/PET如何选择,科学备考?
不同的考试有不同的针对性,具体可以根据年龄和学习目的来选择。
👉小托福在三者中难度最高,适合11-17岁学生,主要考察学生在学习和工作中的英语能力,单项包括听力、语言形式与含义、阅读,具有一定学术性,词汇量要求在4000左右。如备考国际初高中,建议小托福准备860+。(满分900分)
对于已经决定日后要出国、要经历托福雅思考试的学生来说,参加小托福考试能帮助日后更顺利地接轨托福雅思。
👉KET是适合二年级到四年级学生的英语入门级考试,词汇量要求在1500左右,很多同学在一年级就拿下了KET的证书。KET考试包括阅读、写作、听力、口语四项。
阅读写作占比60%(60分钟),听力占比30%(30分钟),口语占比10%(10分钟)。建议备考复习时间3-6个月。如备考国内外国际小学/初中,KET证书会有一定的帮助,是学生英语能力情况的绝佳证明。
👉PET则更适合四年级到六年级的小朋友,难度比KET大,词汇量要求更高,在3500左右。写作与阅读部分90分钟,听力部分30分钟,口语部分10-12分钟,共计2小时15分钟左右。建议准备6-8个月。
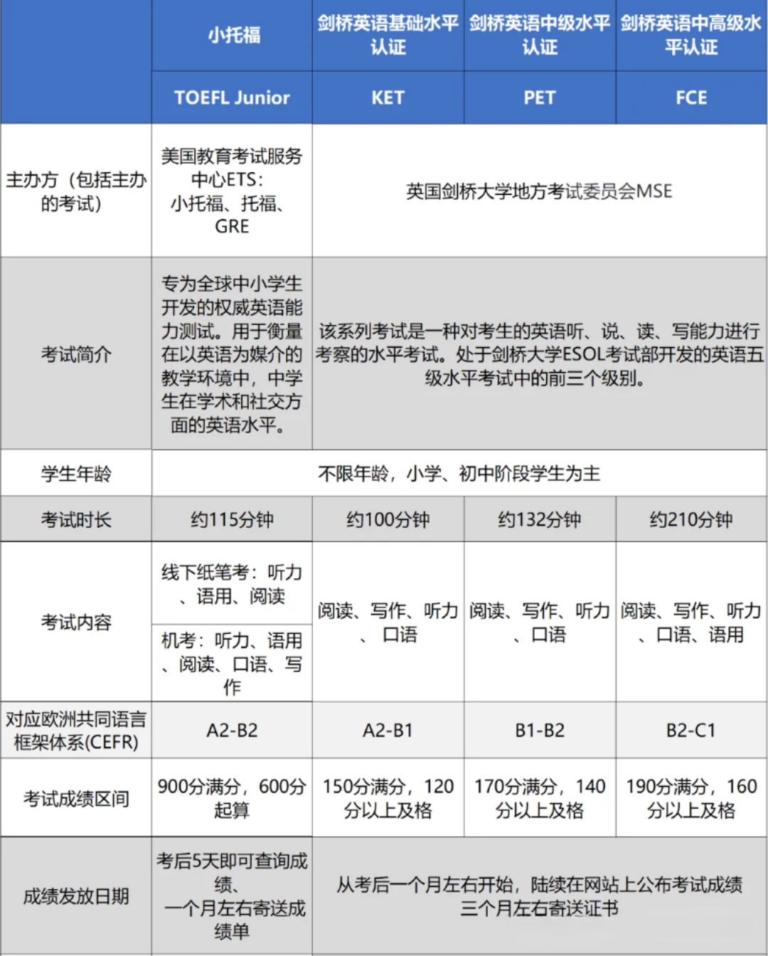
为了让大家更直观地感受KET/PET/FCE与小托福区别,可以看下图:

官方对于KET、PET报考没有年龄限制,只要英语水平达标就可以去参加考试,一些规划意识超前的家长会让孩子在一年级就开始备考。
正常情况下,如果1-3年级的孩子达不到小托福的语言要求水平,可以先通过学习KET/PET,或者英语基础衔接课程打下夯实的英语基础,在基础阅读、听力和语法能力提高后连接小托福课程。
从考试内容来看,小托福的学术性质更强,对于已经决定日后要出国、要经历托福雅思考试的学生来说,参加小托福考试能帮助日后更顺利地接轨托福雅思。
机构细化小学阶段英语学习的时间线,找到了英文的科学辅导方式,针对不同阶段目标同学开设课程。开始针对不同基础不同阶段学生的语培课程。
1、KET/PET课程
适合学生:G1-G2,词汇量500以内
学习目标:衔接小托福,或近期有KET/PET考试计划
把国际原版think教材融入教学中,同时加入ket和pet考试训练课。让学生提高听说读写综合能力,同时,有备考标化考试的能力。
2、小托福课程→
机构小托福课程基础段
适合学生:G3-G4
学习目标:小托福目标分700分+→
机构小托福课程强化-冲刺班
适合学生:G4-G6
学习目标:小托福目标分780+、850+

