不知不觉间,已经2026年了,今年生竞党宝子们除了备考生物学联赛外,也该考虑强基升学的问题了。无论你是高一、高二,亦或是高三,只要没有直接通过集训队保送清北,那么强基计划,都是你在备战高考阶段重点关注的升学路径之一。
今年是“强基计划”推行第七年,许多高三的生竞党宝子们对于强基计划的态度也由之前的疑惑和观望逐渐转变为跃跃欲试,但不得不说的是,依旧有一些宝子对于生物类专业和院校一知半解,同时对于学习生物专业的就业前景也有所顾虑。
今天老师就给大家总结一下强基计划中生物类专业、院校以及就业前景,帮助大家更好选择。
强基计划简介
强基计划是基础学科招生改革试点的简称,是教育部在2020年开展的一项招生改革工作。
强基计划以“为国选才育才”为宗旨,突出基础学科的引领作用,入校后单独编班,重点培养。
在强基计划启动的同时,相对应的则是实施了十七年的“自主招生(2003年——2019年)”落下帷幕。至此(2020年),“自主招生”这个概念已彻底沦为历史。
2020年,在强基计划刚刚实行的时候,共有36所试点高校参与这一计划,其中清华、北大等家喻户晓的名牌大学赫然在列。而在2022年,“强基计划大家庭”再添新成员,随着东北大学、湖南大学、西北农林科技大学三所高校开展强基计划试点。参与强基计划的高校数量也被扩充到了39所,39所高校均为985重点高校。
39所强基高校

强基备考|学习规划
生物类强基专业简介
强基计划试点高校皆为“双一流大学”,这些高校在各自拿手的基础学科领域都颇具实力,即用一流大学的一流专业为强基计划保驾护航。其中,生物类专业属于比较热门的基础学科之一,主要包括生物科学、生物技术、生态学三类,随着国家对于人才政策的调整,强基计划也从最开始的基础学科慢慢聚焦到以基础学科为主的各类交叉学科上。
在2025年,一些高校结合本校特色和专业特点新增了一部分强基计划生物类专业,如中山大学新增药学(生物医药)专业、浙江大学新增生物工程专业、天津大学新增合成生物学专业、上海交通大学新增生物医学工程专业等。这些新增专业都是结合国家需要而开设,并且都是一些重要领域,因此,就业前景比较广阔。
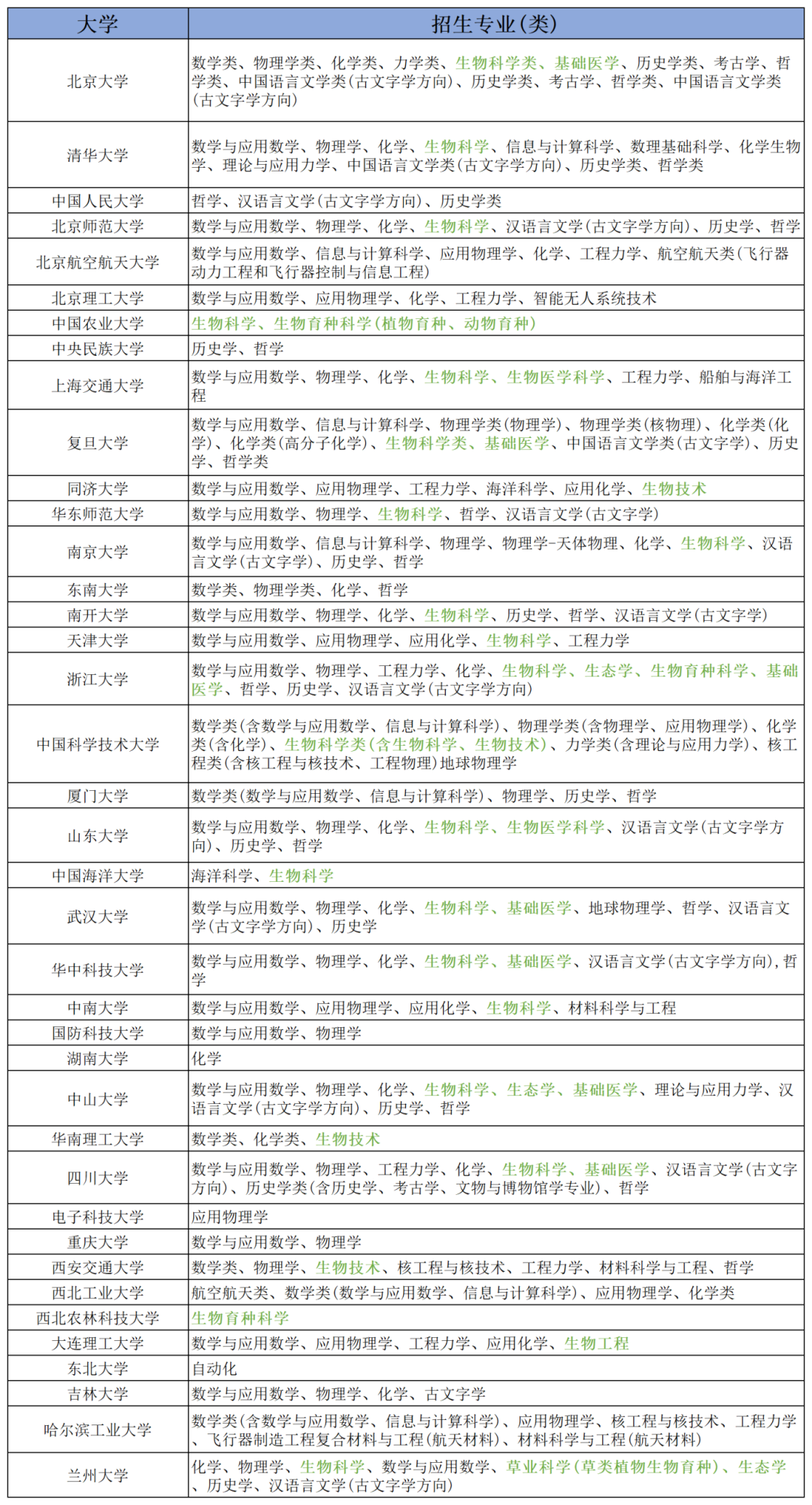
以下是强基计划高校招生专业汇总,各位生竞党宝子可以重点关注生物科学类专业。

专业的选择很大一部分是基于就业前景是否明朗,未来的职业晋升通道是否众多。近些年,不少人都认为生物专业毕业很难找工作,因此在报考专业时都对生物类专业敬而远之。
但不可否认的是,强基计划的院校综合水平都很高,专业实力强劲,且有机会享受本硕博连读、小班教学、导师制等专门的培养方案,不少同学在本科阶段后都会选择继续深造,因此强基类生物专业的就业前景还是较为不错的。
生物类专业毕业生就业方向
1、医药企业
生物科学在医药领域的应用十分广泛,因此生物科学专业毕业生在制药、生物技术、医疗器械等行业中有很好的就业前景。此外,随着生物科技的迅猛发展,生物信息学、基因工程、遗传学等领域的专业人才需求也逐渐增加,因此未来还有很大的发展空间,可进入各大药企、保健品企业等。
2、教育行业
生物类专业毕业生很多会从事教育行业,会在初高中、高校以及一些机构内担任生物老师,老师岗位从业者需要拥有大量的专业知识储备和传道受业解惑的技能,而生物类专业毕业的学生拥有扎实的理论基础和较强的专业能力,能够在从事教育事业后为该领域的发展贡献一份自己的力量。
3、科研工作
强基计划的生物类专业的学生在学习过程中就具备深厚的生物科学知识和实验技能,并且在科研机构和高等学校从事科学研究工作符合大部分生物从业者对于未来职业生涯的规划。因此这对于很多想要坚持做科研的同学来说,是最好的选择,能够在一个领域深耕并有所成就。

