近五年来,申请美国读博的中国学生数占比呈现上升趋势。

(来源:Survey of Earned Doctorates)
对于临时签证持有人(非美国公民)来说,计算机和信息科学、数学和统计是增幅最大的学科领域。
现在想要读博的人越来越多了,对于未来打算读博的同学来说,博士申请的时候得面临一个特别关键的抉择。
是直接拿着本科背景去申请直博项目,但可直博项目门槛高、竞争大,不是那么好进的。
还是先读个“衔接型硕士",在硕士阶段提升下科研能力,等能力上去了再申博。
这两种选择到底该怎么选?
打破认知差
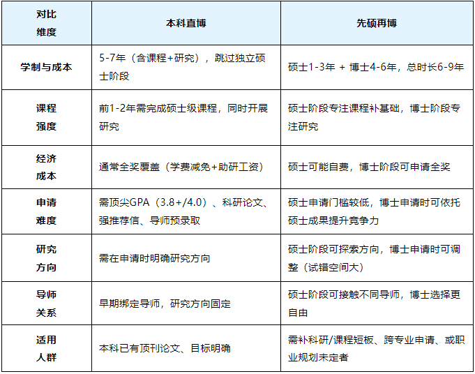
在决定是否直接攻读博士学位(直博)还是先完成硕士学位(MS)再申请博士,学生们往往面临两难选择。两者各有优势与风险,适合不同的学术目标、职业规划和个人情况。

尽管不少高校已开设本科直博项目,但多数学生仍更青睐“硕士过渡 + 博士深造”的阶梯式升学路径。这一选择背后,蕴含着多重理性考量。
本科直申博士
与国内“本硕博”循序渐进的学制不同,美国博士是可以不读硕士、直接从本科申请进入PhD项目的。
进入博士后,学生会先花 1–2 年时间修课程、补理论基础,之后才进入正式的研究阶段。也就是说,美国博士把“硕士的学习 + 博士的科研”合在一起,通常为 5-7 年。
但从以下专业申请趋势可以看出,除物理、数学等基础学科外,绝大多数理工科专业中,选择攻读硕士学位仍是本科生的主流选择。

无论是出于就业导向、科研经历积累,还是学术背景提升的考虑,硕士项目往往为学生提供了更灵活的过渡路径,尤其是在计算机、电子工程、统计等热门领域,硕士申请比例显著高于博士。
先硕再博
先硕后博,1-2年的硕士阶段成为“缓冲带”。学生可以通过硕士阶段的课程、科研实践探索方向,再决定是否读博、读哪个方向的博士。
这种分阶段模式虽然总是长会增加至7-8年,却提供了更高的容错率,硕士阶段可以更换导师、调整方向,甚至跨学科训练培养思维弹性,更适合科研启蒙较晚或方向尚未明确的学生。
直博和读研的区别
申请难度
本科直博的必要条件:
• 优异的标化成绩
GPA自然是越高越好,想被顶尖名校录取,3.8+的绩点一般必不可少。不同项目也会有TOEFL/GRE/GMAT等标化考试的提交要求。
• 丰富的科研经历
PhD是个非常看重研究的学位。本科申请者除了需要自身成绩过硬,还需要向学校和教授展示做研究的能力,本科期间最好有相关科研经历。
• 高含金量推荐信
推荐信对于申请PhD的作用不容小觑,相比其他学位的申请,在推荐人挑选和推荐信内容上需要格外注意。
• 优质出彩的文书
申请者的文书需要展示之前的科研成果与未来被录取后的科研计划,并且证明自己是符合条件的最佳人选之一。申请PhD需要对自身拥有非常清楚的定位和规划。

(来源:UT官网)
本科直博的申请准备:
• 前期准备(提前1年)
-确定研究方向:明确感兴趣的研究领域和目标院校。
-联系潜在导师:研究导师的科研背景,开始套磁。
• 套磁过程(重要环节)
-第一轮套磁:联系学院或招生秘书,了解招生计划。
-第二轮套磁:深入与导师沟通,附上简历、研究兴趣及问题探讨。
-第三轮套磁:直接联系有招生计划的导师,展示自身实力和研究匹配度。
• 材料准备(关键阶段)
-学术简历(CV):突出科研经历、发表论文及技能。
-个人陈述(PS):重点阐述科研目标、学术兴趣及个人规划。
-写作样本:3000-6000字,可为高分作业或已发表论文。
-成绩单:本科成绩单及排名证明。
-推荐信:3封,提前与推荐人沟通并确认递交。
-语言及GRE/GMAT成绩:根据项目要求提交。

(来源:Columbia官网)
从申请上来说,无疑博士的难度要比硕士高很多。比如很多PhD项目对于GPA的要求都是3.5+,而且,申请博士要比申请硕士对于科研经历看重得多。
因此,结论就是,不是所有人的背景都适合申请博士,即使你想申请博士,也要考虑自己能不能申,适不适合申。
所以先读一个硕士作为过渡,再申博,是很多背景没有那么有竞争力的学生的选择。
研究方向
硕士项目一般时长为两年,也有部分硕士项目的时长为一年。相比博士,硕士的项目时长更短,课程设置也更加灵活多样。
一年制的硕士课程相比两年制的课程节奏高、强度大、课业紧凑,一般很难在学期间抽空找实习。
两年制的硕士课程第一年也以学习基础理论为核心,第二年则是以撰写论文或进行实践项目为主。

(来源:MIT官网)
硕士基本上还是以课程为主,在毕业写论文做毕业设计之前会有可能做科研。

(来源:CMU官网)
就比如,CMU的MSR(机器人学硕士)与全球顶尖的机器人实验室直接挂钩。
博士项目一般需要五年完成,也有少数佼佼者在3-4年内毕业,很少有人能够提前完成课程。
博士第一二年可能会上课,后面则会以科研为主。博士的科研与其他的不同,更在意独创性,而且需要自己一个人从头到尾做完,并产出论文等成果,科研的难度会高很多。
相比硕士,博士项目的设置上会更加注重扎实的科研经历,相关领域的学习也会更深入。
选择直博意味着将花费大量的精力投身于科研项目中,跟随助教和导师工作。

(来源:JHU官网)
也因为课程设置难度更大,不少人都在学业中途遇到不少难题以至于无法按时毕业。
想要最终拿到博士学位,在学分修满的情况下,还需要顺利通过最后的博士论文答辩。二者缺一不可,少一个都不会拿到博士学位。
职业发展
硕士:多元职业的敲门砖
硕士课程注重实践与经验积累,与市场需求紧密接轨。通过实习、项目实践等环节,学生能积累丰富的实际工作经验,提升职业技能。毕业后,职业选择广泛。
以商业分析专业硕士为例,毕业生可在金融机构从事数据分析与风险评估工作,为企业决策提供数据支持;也可在互联网公司担任数据分析师,挖掘用户行为数据,优化产品设计与运营策略。
博士:学术领域的深耕者
博士教育旨在培养学术研究和高校教学领域的专业人才。毕业后,大部分博士会选择在高校、科研机构从事教学与科研工作,专注于专业领域的前沿研究,推动学术发展。
然而,若博士想要进入企业界,由于专业知识过于专精,就业岗位相对有限。
为什么更多人先读硕士?
申请难度相对较低
相较于博士学位复杂的申请手续,硕士的申请会宽松很多。大部分院校对硕士申请,并不会对学生的学术背景和人脉关系有严格特殊的要求。
一般而言,硕士申请主要是与学校交涉。而申请博士,除学校外,更需要找到匹配的导师,得好好研究如何有效套磁。并且,本科直博的难度将比硕士申博更大,所需要花费的心力也更多。

(来源:UCSC官网)
综合来看,除非自身各方面非常优秀并且提前有所规划,还是更建议本科生选择申请硕士而不是直接读博士。
更合理的时间规划
硕士课程会提供更扎实的专业教育,锻炼学生更强的自主思考能力,本身与本科教育相比已经高出一个层次。
而博士课程的密集度与针对性会更高。同时,博士研究生已经不再是单纯的学生,没有周末和寒暑假,还要承担助研、助教的工作。

(来源:JHU官网)
对于大部分本科生而言,读硕士对学术素养的提升已经足够。如果没有十足的把握,选择读1-2年时长的硕士比5年以上的博士挑战更加合理。
更宽广的未来出路
硕士研究生在读书期间,不仅所学的专业会更加对口市场,很多硕士项目还会提供与专业相关的证书或实习机会。

(来源:UPenn官网)
而博士生由于读书期间所学所做的东西都具有非常高的专业性,也一定程度上限制了未来的职业规划。博士生在毕业后大多会继续从事学术研究活动。
博士跳板硕士推荐
以上说了这么多重点,但具体到各个硕士项目又有哪些可以作为博士跳板的选择呢?
计算机科学类
UIUC MSCS(计算机科学理学硕士)

(来源:UIUC官网)
项目亮点:享有与本校CS PhD项目同等级别的科研资源支持。
博士衔接:近三年很多毕业生直升CS四大(MIT/Stanford/CMU/Berkeley)PhD项目。
独特优势:提供"MS-PhD Fast Track"机制,优秀硕士生可无缝转博。
CMU MSCV(计算机视觉理学硕士)

(来源:CMU官网)
专业聚焦:全美唯一专注计算机视觉的硕士项目,必修课包含3D视觉/深度学习等前沿领域。
实验室配置:直通Robotics Institute下10个CV相关实验室。
升学路径:毕业生可进入AI方向博士项目,平均发表1.2篇顶会论文。
CMU MSR(机器人系统开发硕士)

(来源:CMU官网)
跨学科架构:课程体系融合CS+ME+EE三大学科,必修机器人系统设计/控制理论等硬核课程。
就业导向:毕业生可选择攻读机器人学博士,也可进入波士顿动力等顶尖企业。
TAMU MSCS(计算机科学理学硕士)

(来源:TAMU官网)
性价比之选:学费相对来说不高,但保持1:4的师生科研指导比例。
特色培养:提供"Research Apprenticeship"计划,学生们可参与教授课题。
升学表现:近年毕业生获Georgia Tech/Michigan等前30名 CS PhD录取率还不错。
经济学
杜克大学 MA in Economics

(来源:Duke官网)
必修高阶计量经济学(PhD-Level Econometrics)与数理经济学,提供Stata/R/Python三模块编程工作坊。
近3年,很多毕业生进入前20名经济系(含Chicago/Harvard/Yale),优秀学生可衔接杜克经济系RA职位。
康奈尔大学 MS in AEM

(来源:康奈尔大学官网)
博士衔接特色与农业经济系PhD共享导师池,学生有机会获强推进入应用经济博士项目
近年毕业生去向:Cornell、UC-Davis、Wisconsin-Madison项目开设Food & Development Economics等特色方向,适合发展经济学研究者。
总体而言,硕士→博士的上岸路径更稳妥。
本科生的研究经历一般较少,而博士申请非常看重这一点,读硕士可以补足这一短板,尤其是如果能在硕士期间参与高质量研究、发论文,会大大提高博士申请竞争力。

