每年八月,美本申请季正式开始。但面对各种复杂的申请系统,许多新手却犯了难。
简单来说,美本申请系统分为三大类:
1.大多数人都用的集中式平台,填一份材料就能申好多所学校。
2.大学自己开发的独立系统,想申这所学校就得专门去它官网填。
3.州立大学系统,比如加州大学系统,同一个州内的公立大学共用一份申请表。
今天,老师就帮你厘清这三类平台,让你在申请季少走弯路。
主流申请平台怎么选?
先说Common App这个平台。它有1,100多所成员校,几乎涵盖了所有你叫得上名字的私立名校和大部分公立大学。你只需要填好个人背景、教育经历、活动列表、主文书,就能把这些材料发给任何一所接收Common App的学校。很多学校为了多了解你一点,会要求你额外写几篇补充文书。
Common App的操作界面这些年在不断优化。2025年8月更新之后,仪表盘(Dashboard)分成了两个区域:我的通用申请(My Common Application)和我的学校(My Colleges),看着一目了然。新增的院校对比功能也很实用,可以把几所心仪的学校放在一起比对要求。

再说Coalition App,这个平台2016年才上线,成员校目前有170多所,但质量很高,包括了大家耳熟能详的牛校,比如藤校和斯坦福。Coalition的设计理念跟Common App不太一样,它更强调给学生提供支持,尤其是初代大学生或家庭条件一般的人。
Coalition有个功能叫储物柜(Locker),从9年级开始就能往里面存东西,比如写的论文、做过的项目、得过的奖。还有协作空间(Collaboration Space),你可以请老师或家人来看看你的材料、提提意见。Coalition的申请费减免政策也比Common App更友好,符合条件的话能省下一笔钱。

这两个平台怎么选呢?首先明确一点:大学不会因为你用了哪个平台就高看你一眼,它们只是不同的渠道。其次,两个平台都是免费使用的,填一份材料就能申多所学校。
如果你申请的学校数量多、类型杂,Common App覆盖广、操作顺手,肯定是最优选。如果你很早就开始规划、手里有艺术作品想展示、需要经济援助,或者要跟导师紧密配合,那Coalition更适合你。

州立大学系统怎么操作?
州立大学系统算是一种混合模式。它对于特定学校实现了集中申请的便利,但申请规则跟Common App和Coalition这样的主流平台完全不一样。
最典型的就是加州大学系统。UC有九个本科校区,包括伯克利、洛杉矶、戴维斯、欧文等,全部共用一份申请表。去年申请是申请从8月1日开放,12月1日截止,时间比多数学校要早。UC系统早就不看SAT和ACT这类的标化成绩了,采用了Test-Blind政策,你交了也没人审。
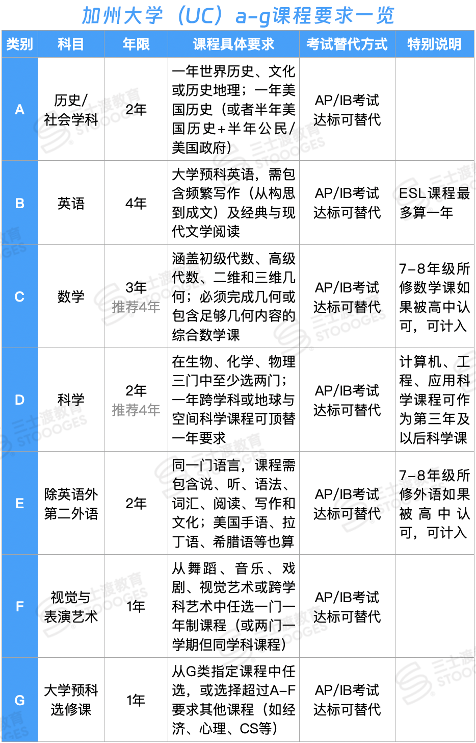
但这不代表要求变低了,UC对高中课程有明确规定,叫a-g课程要求。你必须在高中阶段完成15门一年制课程,成绩不低于C,而且其中至少11门要在12年级开始前修完。除了数学和外语可以用初中成绩(需高中认可)顶替,其他科目都必须在9到12年级期间内修完。

UC系统的申请文书叫个人洞察问题(Personal Insight Questions),简称PIQ,从8个题目里选4个回答,每篇不超过350词。PIQ跟Common App的主文书不太一样,不鼓励你写特别诗意的散文,而是希望你直截了当地在文书里讲清楚自己做过什么、学到了什么、如何思考的。

德州有ApplyTexas系统,服务州内的多数公立大学。但要注意,德州大学奥斯汀分校和德州农工大学已经加入了Common App,所以现在专门用ApplyTexas的理由不多了。纽约州立大学的ApplySUNY系统与加州州立大学系统的Cal State Apply系统也是类似的,部分分校同时接受Common App,给了申请者灵活选择的空间。
独立申请系统在坚持什么?
有一部分顶尖学校坚持用自己的系统,不与Common App和Coalition合作。对于这些学校来说,申请系统是用来筛选学生兴趣度(Demonstrated Interest)的,看你愿不愿意为了学校多做一步。
譬如麻省理工学院的MIT Application Portal,它的活动列表只允许填四项。文书也不是长篇大论的个人陈述,而是一串短问答,每篇100到250词。MIT要求必须提交标化考试成绩,推荐信也很有针对性,一封要数学或科学老师写,另一封要人文或语言老师写。绝大多数申请者会被安排校友面试,这是流程里很重要的一环。

值得一提的是,过去不少坚持使用自己系统的学校,比如乔治城大学、伊利诺伊大学香槟分校、维克森林大学、佐治亚大学和杜兰大学等,如今已顺应时代的洪流,陆续接入了Common App,但他们仍保留了自己独立的系统。
以UIUC的myIllini系统为例,虽然你可以选择在Common App上提交主申请,但无论你怎么选,最后都绕不开myIllini。因为学校要求学生自己手动填报高中成绩,还有后续查看材料签收状态、接收录取通知,都必须在myIllini里完成。
老师说
弄清楚这些系统的区别后,老师有几个实用的小建议分享给大家。
第一,注册账号用常用的邮箱,最好是专门设一个申请用的邮箱,定期查看,别漏了学校的邮件。姓名拼写必须和护照完全一致。
第二,写推荐信的老师至少提前一个月联系。不管是班主任还是任课老师,都要给他们留出充足的时间写推荐信。在系统里填写推荐人邮箱时需核对清楚。
第三,文书早点开始写。Common App的主文书8月最好能出初稿,这样后面才有时间慢慢打磨。附加信息这块,2025-2026申请季有了新变化,原本的社区影响问题改成了挑战与境遇,覆盖的范围更广了,像家庭变故、学习资源受限、身心健康问题这类内容都可以写,但字数也从650词缩减成300词,所以要精简语言。
第四,提交前用预览PDF功能检查一遍,看看格式有没有乱、文字有没有乱码。付申请费的时候,如果你家经济上有困难,请大胆地申请费用豁免。
第五,提交后,记得去各个学校的申请状态门户注册账号,确认材料都齐全。早申结果12月开始陆续出来,到时候再根据情况调整常规申请策略。
申请系统只是个工具。搞清楚这些平台的逻辑,能帮你节省更多精力,申请季也没那么手忙脚乱了。

