Re: think 论文竞赛,由剑桥国际研究中心 (CCIR) 组织,多个世界名校的教授联合出题,覆盖多学科领域,适合申请跨学科专业和新兴领域的学生。
今天就从比赛信息、奖项设置、含金量、选题内容等方面给介绍Re:think竞赛!
Re:think竞赛比赛信息
👉活动时间:
放题:2026年1月15日
提交截止:2026年5月10日
结果公布:2026年5月26日
剑桥大学颁奖典礼及晚宴:2026年7月30日
👉适合学生:
面向全球14 至18岁尚未开始本科学习的学生
👉活动要求:
个人参赛,从8个领域中任选其一,提交一篇2000词以下的论文,此字数不包括脚注和参考书目
👉涉及领域:
动物权利与社会、自由与责任、技术与伦理、太空探索与治理、生物技术、经济与全球化、公共卫生、法律与社会(以2025年为例),每个类别有1题供选择
👉评审要求:
双盲评审、原创性和创意、论证与写作质量、抄袭和AI辅助
👉赛事数据:
2025年,Re:think比赛超过4200名学生投稿,其中金奖10名、银奖10名,铜奖10名。获奖率分别为0.2%。荣誉提名奖350名,获奖占比8.3%
Re:think竞赛奖项设置

*Re:think上一赛季的入围率只有8-10%,比John Locke的16.9%还低!但获奖机会却更多——除了金奖10名、银奖10名、铜奖10名,还有三大特别奖:最佳论证奖(Logos)、最佳写作奖(Pathos)、最佳研究奖(Ethos)。
Re:think竞赛含金量
📌顶尖学术资源
评审团由来自哈佛大学、剑桥大学、牛津大学和麻省理工学院等顶尖名校的人组成。有机会接触到顶尖学府的学术资源,获得宝贵的学术指导和建议。
📌丰厚赛事奖励
获奖者除了能够获得全球顶级学府认可的证书,还将获得丰厚的现金奖励、出版机会等!增加学生的学术认可和国际曝光度,为他们的学术和职业发展提供宝贵的支持和机会。
📌高能写作体验
通过参赛,学生可以提升自己的学术写作能力,掌握论文写作的技巧和规范。 还能培养批判性思维、研究能力、时间管理和项目管理能力。
📌锻炼思维能力
比赛要求学生深入思考全球性议题,可以培养学生的批判性思维和问题解决能力。同时注重培养学生的未来思维,鼓励他们关注全球性问题并提出具有前瞻性的解决方案
Re:think竞赛2025选题



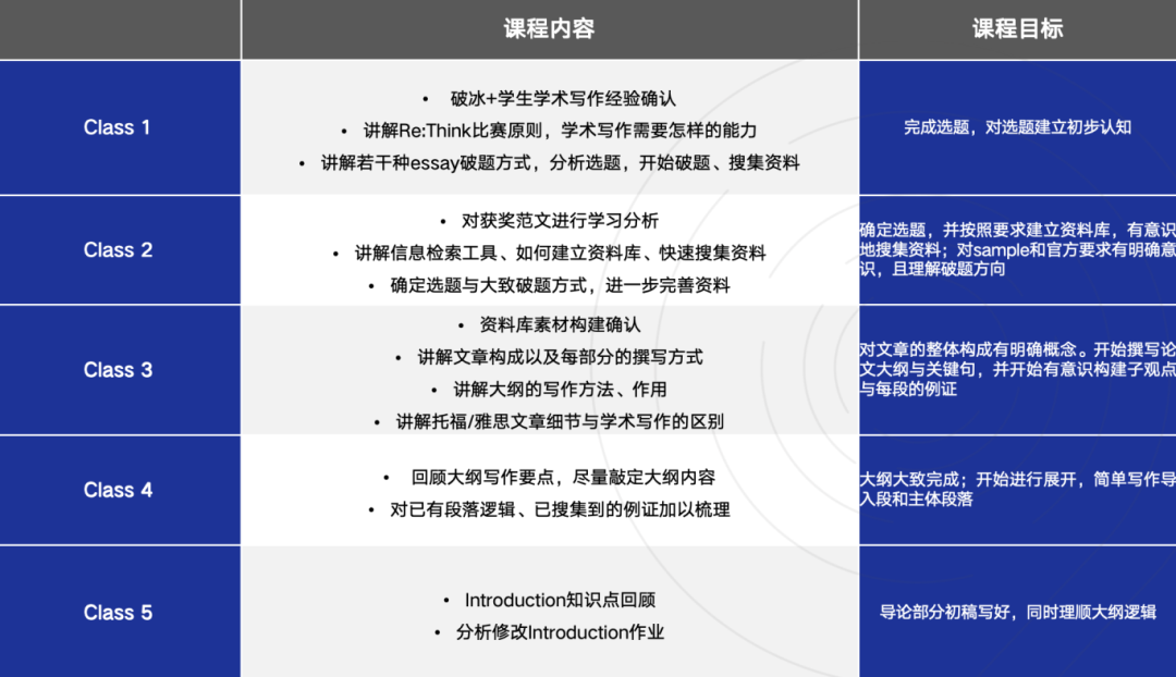
机构Re:think辅导课程
培训体系:
✔理解Cambridge Re: think比赛的核心价值观和评判标准
✔掌握批判性思维的基本方法和技巧,并能够应用于实际写作中
✔提升英语写作能力,包括论点阐述、论据支持、逻辑推理、语言表达等方面
授课时间:全程班20课时;1V1线上授课
辅导模式:通过名校导师+项目管理老师全程跟进服务的辅导方式高效地帮助学生产出一篇符合比赛要求的优秀参赛作品



