RE:think作为全球最具影响力的思辨类写作赛事之一,由自哈佛大学、麻省理工学院、布朗大学、加州大学伯克利分校、剑桥大学、牛津大学等顶尖学府教授亲自命题,含金量非常高。
Re:think比赛获奖率如何?2026Re:think论文题目是什么?
Re:think剑桥论文写作竞赛,由Cambridge Center for International Research(CCIR)举办,2025年Re:think论文竞赛投稿学生超4200名。2025年Re:think获奖率为0.2%,其中金奖10名、银奖10名,铜奖10名、荣誉提名奖350名,获奖率为8.3%。
所有成功提交论文的参与者将获得由 CCIR 颁发的官方参赛证书
获得奖项的学生均受邀前往剑桥大学国王学院参加颁奖仪式和晚宴。
PART 01Re:think比赛时间线
2026Re:think竞赛1月中旬放题,5月截止提交
*26赛季暂未更新,以25赛季时间作为参考
- Re:think放题时间:1月中旬
- Re:think提交截止时间:5月
- Re:think结果公布时间:5月底
- Re:think颁奖晚宴时间:7月底
*最终颁奖仪式和晚宴将会在剑桥大学国王学院举行
PART 02Re:think竞赛题目是什么?
Re:think竞赛命题领域涉及广泛,围绕经济现象和经济理论展开。以2025年为例,Re: think论文主题涉及动物权利与社会、自由与责任、技术与伦理、太空探索与治理、生物技术、经济与全球化、公共卫生、法律与社会共8个领域
rethink论文要求:
1. 论文字数不得超过2000字(不含脚注及参考文献)
2. 全文采用统一的字体和格式,行间距设为1.5
3. 引用格式为MLA 8
4. 必须以PDF格式提交
5. 不能出现任何个人信息
6. 采取双盲评审;注重原创性和创意、论证与写作质量;禁止抄袭和AI辅助
PART 03Re:think竞赛规则
Re:think比赛官网:
cambridge-research.org/essay-competition/
适合对象:向全球青少年开放,年龄在14至18岁学生,且尚未开始本科学习。
无需缴纳任何报名费
奖项设置:
Re:think 论文竞赛设置了多个奖项类别,包括金奖、银奖、铜奖,以及荣誉奖等奖项。
Re:think金、银、铜奖除获奖证书外,还将分别获得150+500美元、100+300美元、50+200美元的现金奖和学院奖学金
🏆Gold金奖-10名
🏆Silver银奖-10名
🏆Bronze铜奖 -10名
除此之外,Re:think竞赛还特别设立了三个独立奖项:Logos 最佳论证奖、Pathos 最佳写作奖和 Ethos 最佳研究奖。三位获胜者都将获得 150 美元现金奖+500 美元 CCIR 学院奖学金。
The Logos Prize for Best Argument
🏆最佳论证奖-1名
The Pathos Prize for Best Writing
🏆最佳写作奖-1名
The Ethos Prize for Best Research
🏆最佳研究奖-1名
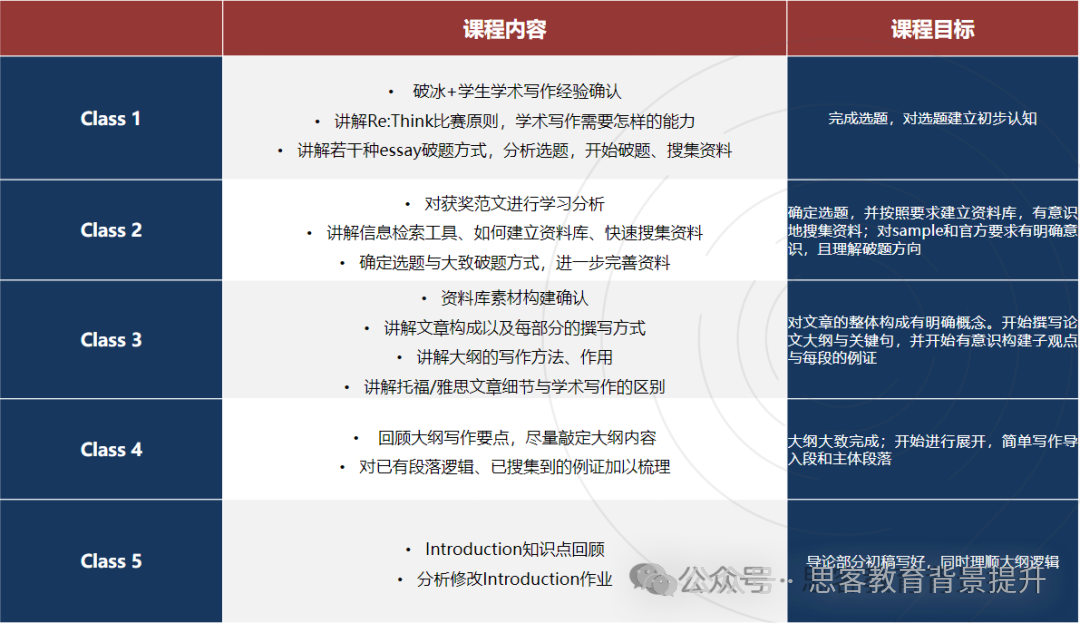
PART 04Re:think写作竞赛培训
机构起源于2014年,已有十余年国际竞赛辅导经验,针对Re: think论文辅导,开设Re: think培训课程。授课导师均由海内外名师团队组成,毕业于牛津、剑桥、常春藤等顶尖院校的相关学科领域,帮助学生打造从0到1的学术能力提升。
授课时间:全程班20课时;1V1线上授课
辅导模式:通过名校导师+项目管理老师全程跟进服务的辅导方式高效地帮助学生产出一篇符合比赛要求的优秀参赛作品
Re: think论文辅导课程大纲:



